:
冒险者套装的升级材料能修改了吗。。等级高了去打低级材料惩罚高啊。。不想一直开小号刚,这样跟隔壁有什么区别。。。
:
這篇很長 我相信 你一定不會看 但是我還是要打這篇個人還是希望 副本裝備能跟一測的時候一樣 精煉 強化 附魔 可以被繼承可以追加轉移繼承 需要材料或是道具 分解又只還一部分資源 更換下一階裝備幾乎就是重頭再來 這損失太大 每換一次就重來一次 這玩不起雖說有套裝可以避免這問題 但是依然要打洞 還有材料雖說有減少 依然還是很多正常玩的 沒掃貨的 基本50級頂多出2~4件 等7或8件完成 差不多又要弄60套裝了根本活受罪 享受不到套裝帶來的優勢活力值 幾乎都投資在挖礦這部分 就不能採集跟釣魚 附魔跟強化就被擱置了更別說料理了 沒那活力去玩 採集至少可以決定要採什麼 活力消耗高可接受釣魚至少有分配 雖說無法自選 但是釣到需要的東西 至少機率高點挖礦根本就是在挖垃圾 東西太雜太多 太多不必要的東西了最後要抱怨 一測爆刺就悲劇了 二測有好了一點 還是悲劇阿刺客的優勢就是拿拳刃有雙倍爆擊 然後這裡沒雙倍爆擊你要用不同於其他版本的算法這沒意見 但是你不能拔掉刺客爆擊的唯一優勢阿這樣一來 刺客還剩什麼 都沒了阿 你怎不讓騎士打怪也下坐騎一樣道理啊 騎士的優勢被保留 刺客的優勢就刪除 太可惡了搞的刺客都在拿拳刃差黑蛇 玩二連+放技能 這搞毛阿 把刺客的爆擊優勢還回來~~
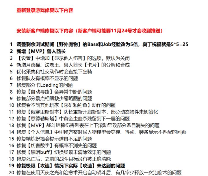
11月13日晚间停服更新维护公告
今天的更新主要是尝试解决用脚本在交易行扫货的问题。交易行的问题首先是价格偏离实际价值,同时也脱离供需关系,所以今天更新后会调整交易行的价格浮动机制。超市中售价正常的商品,是不会被抢购的,只有搞活动促销才会排队抢购。过低的商品价格使得工具泛滥,同时也抑制了背包中有存货用户上架的欲望。希望更新后经过1-2天的价格波动,道具的价格会回到一个相对合理的区间。如果以上操作无法解决问题,再考虑加一些验证码或者

2
:
交易所借用初心一下价格l 固定.白卡五千.蓝卡一万五.紫五万:材料一样白色二十.蓝色二百:///全部交易所回收八折:一切水晶一样在服务器转跑不出去:昨晚上更新没用一天下来又多了.也不用担心工作室:专心做职业平衡/












