4月2日首测开启!测试服页已生效,4月2日10:45即可抢先下载!
首测时间:
4月2日11:00 ~ 4月9日23:59。
开测性质:
安卓平台,限量的不计费删档测试。
限量手段:
激活码方式。
两种激活码领取方式:(两种方式独立进行,互不影响,每个TapID限领一枚)
1.论坛活动中奖领码:
两个论坛活动已结束,名单见文末截图(已按数字由大到小排列)。请这部分的中奖玩家留意4月2日10:30前后的TapTap官方站内信(信中附激活码 ),并到下载游戏。
2.没

【活动】做一个你们心目中最酷的许愿树!新年愿望,《代号SOG》来实现!
不但要做好游戏,也要做玩家心目中最酷的工作室!
《代号SOG》游戏虽然还处在初级测试阶段,但毕竟2020的FLAG已经立下了,牛逼已经吹出来~
那我们就一起来实现它,这就是我们《代号SOG》新年愿望,需要广大玩家的支持和厚爱。
牛逼也吹,事也要做~只要预约和关注我们的玩家,新年的福利,那一个也不能少~
我们的目标是搬空库房,花光《代号SOG》“抗揍主策”孙sir的“新年奖励“,来实现《代号SOG》

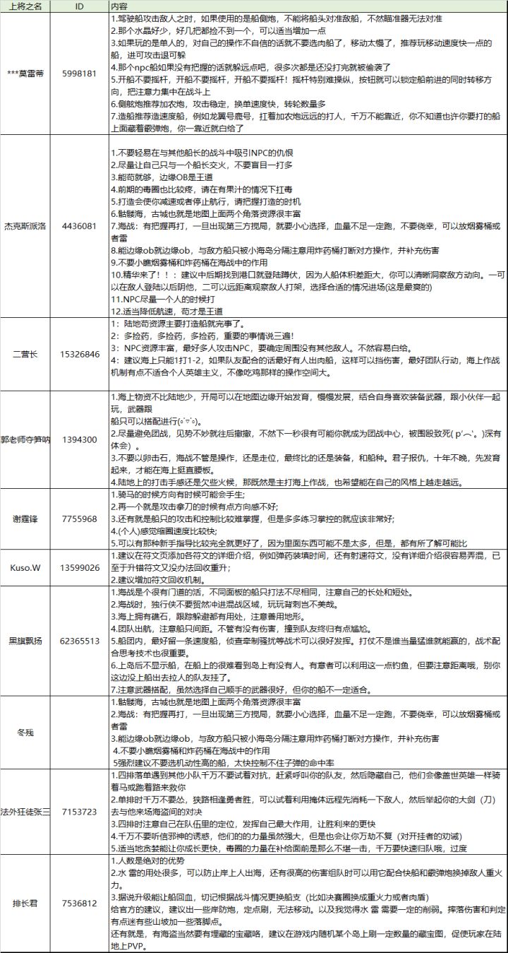
【法典一期】给新手的一些建议~海战法典
感谢上将们在本次测试中给出来的建议和攻略建议!!小编整理了一些法典的内容,供未来新上任的上将进行查询,更好的在神秘海域生存下去!!
鸣谢以下上将提供的内容:
***莫雷蒂,杰克斯派洛,二营长,郭老师夺笋呐,谢霆锋,Kuso.W,黑旗飘扬,冬残,法外狂徒张三,排长君,六芒疯,就嗯打,枫俞
第一期法典相关内容:
感谢以上的小伙伴给我们提供的相关的法典内容!!
《代号SOG》运营团队











