首页
排行榜
发现
云游戏
PC 游戏
动态
发布
论坛
TapTap 制造
聚光灯 GameJam
开发者中心
创作者中心
营业执照
|
沪 ICP 备 16012525 号
|
沪网文(2025)0236-071 号
|
增值电信业务经营许可证:沪 B2-20170322 B1-20204119
|
广播电视节目制作经营许可证:(沪)字第04651号
|
内容安全算法 网信算备310112119986605230015号
|
个性化推送算法 网信算备310112119986602230017号
|
TapSight 智能问答助手算法 网信算备310112119986601240015号
易玩(上海)网络科技有限公司
公司地址:上海市静安区灵石路 718 号 B1 北楼
注册地址:上海市闵行区紫星路 588 号 2 幢 2122 室
投诉举报邮箱:kefu@taptap.com
沪公网安备 31010602009551 号
违法信息举报电话:021-60727072 转 3003
网上有害信息举报专区
上海辟谣专栏
下载手机 APP
扫码下载
Android APK 下载
App Store 下载
下载 PC 版
Windows 版下载
Mac 版下载
下载 TapTap
TapTap 手机 APP
扫码下载手机App
Android APK 下载
App Store 下载
TapTap PC 版
Windows 版下载
Mac 版下载
佣兵攻略
加载中
新手扫盲-声望及佣兵
佣兵的数量是由营地声望决定的,声望越高就能请更多的佣兵,佣兵数量上限是40个,每个佣兵需要配一张佣兵床。提升声望的方法是击杀boss,营地的建筑,装饰,声望卷轴等等,由于声望不是特别重要,正常玩,正常参加活动,中后期参与江山排名等,就能提升声望,这里就不详细说明了,想详细了解的在tap上搜相关的帖子。 佣兵分为探险家,博学者,工匠,拾荒,狩猎,采集,每个职业分为普通,精英,大师,全能大师4个等级。
02:13
佣兵窃取秘术(萌新必看)
注意声望达到相应登记后,先召唤佣兵,随后拆建筑!
【攻略】佣兵最喜爱的食物争霸(结尾干货)
结尾已补充佣兵补给箱食物表 ↓↓↓↓↓↓↓↓↓↓↓↓↓↓↓↓↓↓ 看着家门口不断涌来乞求各位守卫者收留的各种佣兵们,看着家中来来往往日夜奔劳的采集者、拾荒者、狩猎者、探险家、博学者。他们各个身怀绝技、天赋异禀才能从人群中被各位主人收留下来。为了一口饭(指虫子、青苔、雪球)、一张床(从来没时间睡觉)、一个坚固的避风港(其实天天出差)而不断工作,不断提升自己的技能,表现出自身价值的辛勤的劳动者们, 你
游戏后期肝不肝?看看刷图和佣兵
终于到60级啦,可以说步入这一阶段的游戏后期了。 这里聊一聊这一阶段主要材料和产能的关系。 一、日常刷图 表格一下次看不明白,解释一下: 1.做【混丝布】有快速织布机的,满足一小时产能要刷3次幽魂森林,差不多15分钟。(记得不带斧头) 2.做【混丝布】没有快速织布机的,一小时刷1次差不多了。(同样不带斧头) 3.四个炉子烧【黑铁锭】的,一小时刷1次矿洞,10分钟内搞定。 4.全烧【秘银锭】则要2-
04:38
佣兵培养攻略
老爷们直接给我点个关注就完事了!视频能有什么好看的?
冰原守卫者佣兵攻略
作者:56区若漓 本攻略主要以问答模式展开,目的是为了解答大家的疑惑,帮助大家了解更多游戏知识,本内容仅为个人拙见,不代表官方,本文不得用于盈利性传播,非盈利性传播请注明出处! 1.佣兵是否需要氪金? 答:除了探险家其他不需要氪金 2.佣兵的主要来源? 答:活动,每日营地门口自动刷新,副本爆的召唤卷轴,钻石商店限购的召唤卷轴,商城 3.佣兵喜欢吃的食物? 答:探险家甲鱼,工匠烤鱼,学者烤鱼,其他佣
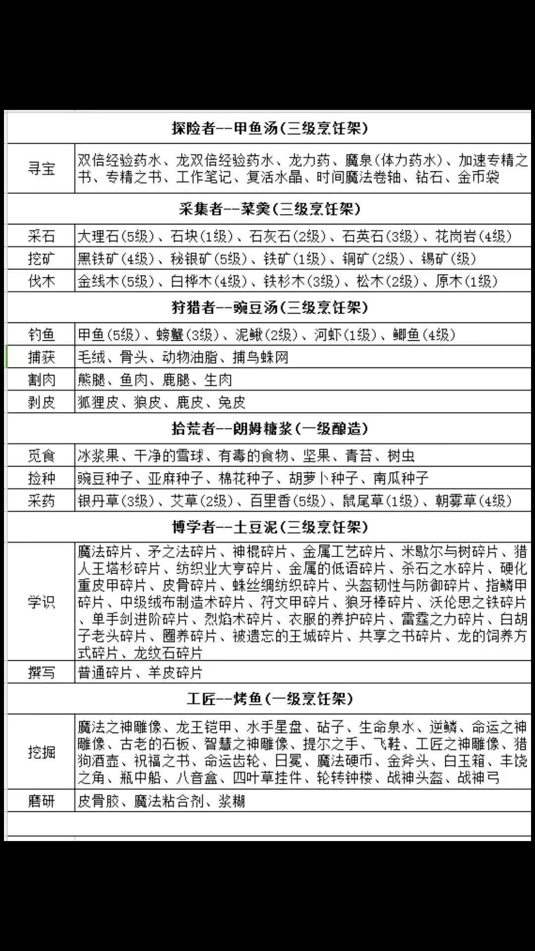
佣兵食物加成表
03:36
冰原守卫者:招募佣兵建设家园!中世纪魔幻沙盒生存手游试玩解说
手游试玩:中世纪魔幻沙盒生存游戏,火龙孵化了,可以辅助战斗了,冰原守卫者:招募佣兵建设家园!中世纪魔幻沙盒生存手游试玩解说
“佣兵”萌新指南
作为一个长期混迹tap萌新,在各位大佬们的帮助下,终于把佣兵给弄懂了许多。下面就是我的一些个人建议和总结了: 1:佣兵的总类和推荐拾取(个人向) 拾荒者: 朝雾草,干净的雪球,有毒的食物 狩猎者: 捕鸟蛛网,毛绒,动物油脂,甲鱼(主要是给探险家用) 采集者: 铜矿,秘银矿(我个人经历,铜比铁还缺!) 探险者:(只有氪金才能得,推荐6元的和128元的,一般人两个就够用了,我也是) 基本都是好东西,缺
关于【佣兵以及喜爱的食物】
佣兵可以携带大量的资源,除了通过添加专精星级之外,还可以通过携带食物来提高任务产量。 携带喜爱的食物,任务产量可以达到170%。#发现好游戏
已经到底了
加载中