IOS链接:https://apps.apple.com/cn/app/id1369678805#宝藏游戏安利派对#游戏安利#游戏推荐#游戏讨论#游戏资讯#iOS
很好玩的呀,为什么要停服呢🥺
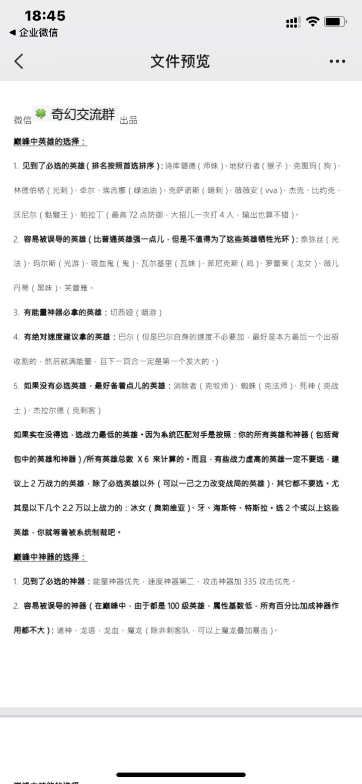
巅峰赛最新攻略
巅峰赛最新攻略,出自ios微信群
微氪中氪党注意了,更新后的这个闯关战令性价比是全游最高的之一,比肩成长基金,要氪的话优先度碾压其他所有礼包能和这两个比的大概只有签到付费额外奖励,不过还是给钻石更直接一些
ios不配用礼品码吗
所有的礼品码ios都用不了,什么意思
。
如何能获取尼克斯
维护无聊来刷刷攻略。如图新区小号,刚入坑,给地狱英雄我养不起啊,怎么弄?
连续5关都这样,不气死个人?!
新区几时来
这游戏多久一个区啊,等了3天了
《奇幻世界英雄》6月4日周年庆典预告
本期活动预告主题:♪⸜密斯提亚大陆周年庆典⸝♪。希望大家在庆典派对玩得开心,让我们一起点燃庆典礼花,在静谧的夜空中留下最绚烂的身影,祝福密斯提亚大陆生日快乐✧⁺⸜(●˙▾˙●)⸝⁺✧。好啦好啦,薇薇安秒懂大家急切的心情,废话不多说,活动预告走起~
空空如也
也许宝藏只是换了个藏身之处