首页
排行榜
发现
动态
云游戏
PC 游戏
论坛
创作者中心
开发者中心
聚光灯 GameJam
发布
下载手机 APP
扫码下载
Android APK 下载
版本:v
App Store 下载
版本:v
下载 PC 版
Windows 版下载
版本:v
下载 TapTap
TapTap 手机 APP
扫码下载手机App
Android APK 下载
版本:v
App Store 下载
版本:v
TapTap PC 版
Windows 客户端下载
版本:v
综合攻略
加载中
NPC入住条件详细说明
在泰拉瑞亚的世界里,会出现各种各样有不同功能的NPC。这些NPC都可以邀请到家里,方便自己随意使用。但是每个NPC的入住条件都不相同。为了方便大家查阅,这里把所有NPC入住条件做了汇总。 首先,所有NPC入住的先决条件,是你要给他们一间空房屋,不然人家来了住哪呢? 然后,按照大致由先到后遇到的顺序,整理如下: 1.向导。 这大概是所有玩家遇到的第一个NPC。只要有一间空房屋就会愿意入住,可以说是0
【职业攻略】泰拉瑞亚国服战士全流程配装推荐(重置)
我将会参考wiki和各大网站上的攻略进行推荐,均为个人意见,仅供参考,也欢迎在评论区分享你的观点。 PS:肉山后饰品我将分为肉盾和轻战士推荐 肉山前 武器: 1.星怒 伤害22,肉前最强的战士武器之一,落星可以造成双倍伤害让它拥有出众的对空能力,也是纯战士对肉首选。 获取方法:在空岛获得 2.永夜之刃 伤害42,肉前伤害最高的剑,相信每个战士都会做一把。 获取方法:草剑,村正大刀,炽焰巨剑,魔光剑
泰拉瑞亚召唤师全流程装备饰品武器推荐
#泰拉瑞亚 #泰拉瑞亚萌新发展思路 (一次只能发这么多,后面的下次发,有什么不对的大家可以在评论区里纠正一下[表情_微笑])
13:52
[泰拉瑞亚]战士所有武器饰品装备攻略
视频中所有不同的看法均为我个人。基本上所有武器都说到了,饰品我只说一些职业专属的,多职业都可以用的饰品没有说,制作时长:1个月 视频素材:沭肄菜鸟 同视频也己上传b站快手
为了上一个指令集关注的,可以取关了
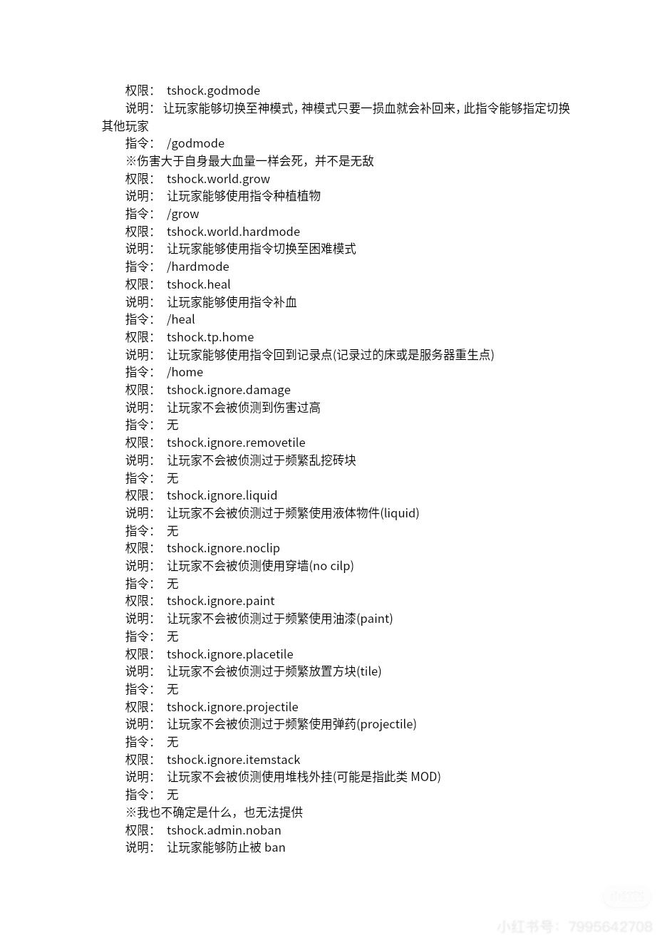
/tp 名字 传送至指定的玩家 /tphere 名字 把指定玩家传送过来 /tpnpc npc名字 传送至指定NPC /warp add 名字 创建一个传送点 /wrap 传送点名字 传送至指定传送点 /setspawn 0生成点位置变为你的脚下 /sm 实体ID 数字(数量) 如 /sm 22 1生成指定生物 /butcher 清除所有敌对生物 /clear npc 100清除npc数字是清除
01:19
一分钟教你泰拉召唤师如何从入门到入土?
#宝藏游戏安利派对 #泰拉瑞亚 #泰拉瑞亚攻略 #游戏安利 #像素 #游戏推荐
全NPC简介————向导
让我们直接进入主题NPC 注:1.本帖废话多,想快速了解NPC入住条件的有更好选择https://www.taptap.cn/moment/192415173661688459?share_id=467f49bdd2d9&utm_medium=share&utm_source=copylink 2.本帖适合以下几类人: 我懒得上wiki 上班和我一样在摸鱼 先看全NPC(排行不分先后上榜各凭本事)
天顶剑的合成配方
氵
泰拉指令支路~事件,BOSS
所有BOSS,小怪指令召唤上限200,个人建议不要随便召唤光女,不然你会知道什么叫爆燃搬砖[表情_大笑] 注意事项:仅供个人娱乐,切勿在开荒房间使用。 (以上内容皆为开荒作弊行为,多人房间慎用,为了打造良好的开荒环境,请不要随意使用召唤指令,谢谢合作)#泰拉瑞亚 #泰拉瑞亚乐子 #泰拉瑞亚攻略 #泰拉瑞亚联机
【地图下载】地图模组全预览
在游戏本体内容之外,我们也为大家提供了来自【创意工坊】的特色玩法。 受限于版号的要求、版权归属、和手机运行环境的限制,类似于大热的“灾厄”模组无法在手机呈现,不过我们也在PC原版的创意工坊、以及各个社区作者处收到了一些可供实现的玩法模组地图,通过【地图下载】这一功能,给大家提供游戏本体制外的可能性。 【地图下载】按键位于主菜单的右上方,收录了社区中部分热门的创意玩法和地图,供大家下载体验,在不同的
收集的一些指令比较偏召唤类
上帝模式/godmode /god 玩家 重生NPC/spawnmob ID 杀死所有怪/butcher 加生物ID 有掉落 ——————————————————————————— 入侵事件/worldevent invasion重复关闭 哥布林goblins 雪人军团snowmen 海盗pirates 火星人martians 南瓜月pumpkinmoon 霜月frostmoon ——— /sp
微光转化一图解
#泰拉瑞亚
传奇纯法师09
以前打花总是先打猪拿水刃龙卷所以打着跟玩一样,这次我将猪鲨调到石后,用正经的本时期武器打! 彩虹法杖一阶段没什么可说的,二阶段不行场地挖小了,触手太多一碰就碎,不得已只能拉上地表打了[表情_捂脸哭]地表二阶段开着飞船摸都摸不到我。 花后地牢探索过于困难,上b站看了「克总来了」的视频家旁边建了个地牢刷怪场,目标幽灵套 幽魂法杖 火叉 射线杖,圣骑士盾和幽精甁也来了,不错不错[表情_开心]。 顺手解决
03:36
【泰拉瑞亚】职业装备推荐-战士篇
这期视频给大家带来最常见的一条战士全流程路线 #游戏种草计划 #游戏推荐 #游戏安利 #有奖活动 #泰拉瑞亚
泰拉瑞亚保姆级新手入门-第六期-制作
泰拉瑞亚保姆级新手入门-第六期-制作 1.制作配方查询 2.制作物品/如何制作物品? 3.制作站 ☘️☘️☘️☘️☘️☘️☘️☘️☘️☘️☘️☘️☘️☘️☘️☘️ 1.制作配方查询 2.制作物品/如何制作物品? 3.制作站 工作台:最基础的制作站。常用于制作 房屋所需的 墙 ,部分工具,饰品 工匠作坊:用于制作饰品 玻璃瓶:制作药水的最基础制作站。可以放置在上表面平整的家具或平台上 炼药台:制作药
国服ftw召唤师发育路线及boss顺序(上)
本攻略只推荐手机党大多数人会的,因此克盾忍者大师等饰品不考虑,翅膀没有克盾横向机动力太弱光女等翅膀横向飞行难操作以及翱翔证章通通不考虑,用坐骑代替。不考虑切鞭。猩红开局 万花筒前召唤杖敲无情,之后可以考虑神话。鞭子一律传奇最好。 boss前 1.小雪怪法杖(有姐姐雀杖等也很好)+小雪怪大衣 2.丛林坐牢荆鞭 绿爪 3.血月钓鱼换血蛙法杖 鲨牙项链 4.渔夫任务拿金钓竿,搭建空岛钓鱼池(天湖也可)
手机档大师全boss强度及阴度排行【2】
个人声明:本人游玩泰拉瑞亚四年,不是云玩家,此排行以个人对boss的见解客观评价,这期可能争议较大,若在观看过程中有所观点不同,也可以分享到评论区讨论,先对您们说三句对不起[表情_泪目]一歉,对不起各个boss厨们;二歉,对不起文案写得有点夸大其辞;三歉,对不起可能引起您不满与身体不适。如果觉得我并不专业,就把当乐子看就行 #泰拉瑞亚
最新版本战士战撸月总
百分之百成功率!只要付出一点时间,来做基本准备。 先列出要准备的材料 红心雕像36个(具体看自己的需求) 2个四分之一计时器,1个开关(自己连上,没啥难度) 沙漠里面的切斯特雕像 篝火,红心灯笼。别忘了铺上蜂蜜。带上护士和树妖。 药水方面就很多了。耐力,暴怒,怒气,铁皮,敏捷,再生,拾心(必备!!),生命力,荆棘。这些自由搭配。别忘了准备点排骨,加上灵液瓶! 武器我推荐日耀喷发剑,当然飞龙这
这是条面向的新手小建议(。ì _ í。)
🌟1、如果喜欢单人的话可以先开旅途模式熟悉熟悉游戏的操作(旅途有新手礼包)。 🌟2、如果有不会的事情可以多在qq泰拉的交流群或者b站和官方wiki搜攻略,这会给你有很大的游戏体验提升。 🌟3、有条件可以开多人房间(ps:房间名改成《新手入坑,求大佬帮忙开荒》记得开游客,不然会有cs炸房),后面就会有很多小伙伴和你在一起啦!😋 😻结尾:《泰拉瑞亚》是一个需要多多探索的游戏,前期玩起来很坐牢是正常的,
加载中