首页
排行榜
发现
动态
云游戏
PC 游戏
论坛
创作者中心
开发者中心
TapTap 制造
聚光灯 GameJam
发布
下载手机 APP
扫码下载
Android APK 下载
版本:v
App Store 下载
版本:v
下载 PC 版
Windows 版下载
版本:v
下载 TapTap
TapTap 手机 APP
扫码下载手机App
Android APK 下载
版本:v
App Store 下载
版本:v
TapTap PC 版
Windows 客户端下载
版本:v
资讯
加载中
00:15
《永劫无间》丨倒计时2天,首次免费周末即将到来!
【倒计时2天】咏武斗剑,点亮魔都! 免费试玩,畅享无拘~ 12月18日,呼朋唤友,一齐在聚窟洲大展身手吧!
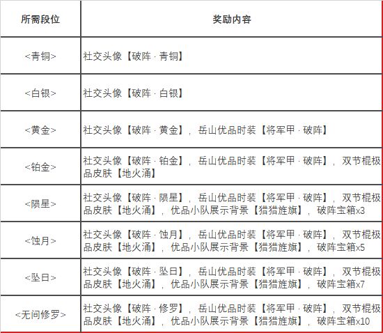
《永劫无间》破阵赛季结束通知与新赛季预告
亲爱的玩家: S2破阵赛季即将在2022年北京时间2月14日8:00:00结束,届时会对本赛季的段位进行结算。感谢玩家们在破阵赛季中提供的宝贵建议,我们将继续努力为玩家提供更好的竞技体验! 回顾破阵赛季,我们迎来了岳山、无尘两位新英雄和新武器双节棍,李小龙联动也顺利上线;我们还对聚窟洲景观进行了多处更新,同时也持续调整着各类平衡。 S3【凌霄】赛季将于2月14日同步开启,展望新赛季,我们将在第一个
《永劫无间》一图流开发简报 · Vol-37
>>>一图流开发简报 · Vol-37<<< 同游江渚上,忆我少年时。
1月10日《永劫无间》违规玩家封禁公告
各位英雄: 《永劫无间》致力于打造一个公正、健康、良好的竞技环境。近期我们发现,有部分账号异地登录使用外挂被封禁,开发团队提醒各位玩家,切勿轻信租号、借号等广告,不要与他人分享账号密码,并在网吧、公司等公共场所登录游戏时,使用扫码登录(官网版本)或Steam令牌登录(Steam版本),详细账号保护教程请查看: 自公测以来,我们引入了新的外挂防治技术,也建立了专门的外挂举报奖励活动。为反外挂工作做出
《永劫无间》5月21日更新公告
亲爱的玩家: 《永劫无间》服务器将于5月21日早7:00:00-11:00:00进行停服维护,建议所有玩家提前退出游戏,待更新完成后重新登录。 具体更新内容如下: 全新内容 一、新英雄:末路之鬼·武田信忠 平生不思欲,凡事皆无悔。 即使被世人以不忠不义之名唾弃,武田信忠也定不相负挚友所托。 若行至末路,便以手中之刃,尽斩身前障碍! (当前版本暂不开放第三个分支技能及奥义) 二、赛季奖励 S3【凌霄
永劫无间上线百日抽奖活动11月21日获奖名单
永劫无间上线百日抽奖活动11月21日获奖名单! 获奖玩家将会在游戏中收到邮件,请关注邮箱并及时填写相关信息,我们将在30个工作日内发放奖励。 恭喜【每**死个队友】、【乌**】、【你**猕猴桃】获得特等奖,奖品为影驰联名显卡RTX 3060TI! 恭喜以下30名玩家获得一等奖,奖品为永劫周边三件套礼盒! 反**个振刀 震**震刀哎 0** 眸**盈星与月 R**hy丶 蓝**颜子 L**酱 刀
《永劫无间》策划FAQ Vol.13
本期关键词:新赛季、浪潮宝箱、追击任务 关于新赛季,你需要知道这些!
02:29
赤练与冰雁|永劫无间角色短片
S3凌霄赛季现已上线,免费试玩周末开启! 御剑指凌霄,冰雁化仙姿。新英雄角色短片《赤练与冰雁》正式上线!宁红夜与顾清寒身份揭秘,雪山对决背后蕴含着怎样的恩怨情仇?点击视频,一睹为快! 凌霄将至,免费相随!2月19日,免费周末将启!S3赛季海量新内容放送,更有传火奖励限时升级!是时候叫上亲戚朋友来聚窟洲体验无拘战斗了!
锦鲤杯冠军皮肤第一弹即将登场
「锦鲤终非凡物,相时乘风化龙。」 锦鲤杯冠军皮肤第一弹即将登场! 极品太刀皮肤【锦鲤化龙·落樱】、极品阔刀皮肤【锦鲤化龙·炮烙】将于3月31日上架商城!
01:32
《永劫无间》| 世界冠军赛“古神杯”制作幕后
「金乌降尘世,烛龙出九幽」 永劫无间世界冠军赛奖杯—— 古神杯 制造幕后揭秘! 冠军的成就亦如金属需历千锤百炼,万般打磨,终成不朽! 现荣耀已经铸成,谁能创造历史,享受至高荣光,请持续关注官方微博和@永劫无间赛事官方 ! 前往各大直播平台观看实时赛况,一起见证天选时刻!直播平台链接详见评论区~
00:03
《永劫无间》开发趣闻:“丧尸”天海乱入!
今日开发前线传来速报!竟有丧尸乱入聚窟洲?? 图中正是这起丧尸事件的现场画面!当事和尚已被程序迅速物理消灭(修复) 不过请大家放心,我们的开发依然顺利,明天照常更新一图流!
16:32
《永劫无间》| 金劫宝发奖纪录片
今天是大年初二,劫宝在此祝各位英雄虎年行大运,武运亦亨通! 别人今天出门走亲戚,劫宝我出门送大礼!外卖敲门?无人机空运?门口舞狮?还有cos胡桃小姐姐上门送奖?原来这才是聚窟洲人的正确颁奖姿势! 金劫宝奖直达创作者家门口,看方山厨子下厨颠勺大秀厨艺,南枫初见胡桃cos当场看呆……你喜欢的创作者竟还有另一幅面孔!更多获奖创作者幕后花絮揭晓,点击视频查看吧!
01:26
《永劫无间》丨破阵宝箱12.14上线
青龙降世,枪有灵犀。 破阵宝箱将于12月14日上线,岳山时装【青龙将星】、神品枪皮肤【灵犀】包含在内,开启更有机会获得李小龙联动皮肤、挑染发型等丰厚奖励。
永劫无间上线百日抽奖活动获奖名单第一弹
永劫无间上线百日抽奖活动第一弹! 今日20:00、22:00还将抽取两波幸运玩家,当日累计参与天选之人、快速匹配、天人之战、无尽试炼、武道争锋等模式达到5次及以上即可参与抽奖,还不快冲! 恭喜【d**丶】获得特等奖,奖品为影驰联名显卡RTX 3060TI! 恭喜以下10名玩家获得一等奖,奖品为永劫周边三件套礼盒! 心**好别摆烂 颵**的风 丶**ght 今** L**星没有心 西**王 沫**樱
《永劫无间》无间幻境平衡性调整公告
亲爱的玩家, 无间幻境玩法将于3月18日04:00——3月21日04:00再次开放! 开发组根据玩家反馈,并结合自身平衡性测试,现对无间幻境玩法做出以下调整: 1.英雄阵营玩家返魂次数增加至2次。 2.英雄阵营玩家被误击败后不生成魂冢,返魂后所有装备道具保留。 3.英雄形态的玩家之间,在没有被指认时,减伤100%;被指认一票后,减伤为0;被指认两票及以上时,会根据票数叠加易伤效果。 开发组将持续关
5月6日《永劫无间》违规玩家封禁公告
各位英雄: 《永劫无间》致力于打造一个公正、健康、良好的竞技环境。 目前有部分玩家采取“请挂护航”的手段实现快速上分的目的,严重破坏了游戏竞技公平,对游戏环境造成了极大的影响。 针对“请挂护航”的违规玩家,永劫无间开发团队将对其进行严厉打击,依据具体违规情况,对其进行扣除段位分、暂时冻结相应玩法、封停帐号的处罚。 我们发现仍有部分账号异地登录使用外挂被封禁,开发团队提醒各位玩家,切勿轻信租号、借号
阴神之力!恭喜JTeam丶Li勇夺永劫无间世界冠军赛全球总决赛FMVP
全球总决赛FMVP诞生! 战队荣夺全球总决赛冠军,JTeam丶Li作为唯一坚持使用宁红夜的选手,在决赛中以一手惊艳的宁红夜为队伍取胜加上层层保险,带领队伍一路逆袭,绝境逢生成功夺冠,证明了“隐族人并不是无敌的“,荣耀加冕永劫无间世界冠军赛全球总决赛的FMVP,实至名归!
【无间英雄档案】云游者-天海
“阻碍我的,都将毁灭!” 守护黎民,辅佐明君,“叛离”隐族,云游天下,哪怕牺牲自己,也要完成新的使命——挽救世间。 云游天下,他终于找到心中答案——挽救世间,哪怕牺牲自己。雷霆之怒,化为嗔怒金刚,扫除一切业障,而拦路者,将承受无尽怒火。
00:56
《永劫无间》全新魂玉&顾清寒新分支实机演示
全新魂玉&顾清寒新分支实机演示。 五款全新魂玉、顾清寒新分支现已加入测试服,并将于4月14日上线正式服,敬请期待!
《永劫无间》一图流开发简报 · Vol-33
最近冷吗?换件衣服?
加载中