首页
排行榜
发现
云游戏
PC 游戏
动态
发布
论坛
TapTap 制造
聚光灯 GameJam
开发者中心
创作者中心
营业执照
|
沪 ICP 备 16012525 号
|
沪网文(2025)0236-071 号
|
增值电信业务经营许可证:沪 B2-20170322 B1-20204119
|
广播电视节目制作经营许可证:(沪)字第04651号
|
内容安全算法 网信算备310112119986605230015号
|
个性化推送算法 网信算备310112119986602230017号
|
TapSight 智能问答助手算法 网信算备310112119986601240015号
易玩(上海)网络科技有限公司
公司地址:上海市静安区灵石路 718 号 B1 北楼
注册地址:上海市闵行区紫星路 588 号 2 幢 2122 室
投诉举报邮箱:kefu@taptap.com
沪公网安备 31010602009551 号
违法信息举报电话:021-60727072 转 3003
网上有害信息举报专区
上海辟谣专栏
下载手机 APP
扫码下载
Android APK 下载
App Store 下载
下载 PC 版
Windows 版下载
Mac 版下载
下载 TapTap
TapTap 手机 APP
扫码下载手机App
Android APK 下载
App Store 下载
TapTap PC 版
Windows 版下载
Mac 版下载
资讯
加载中
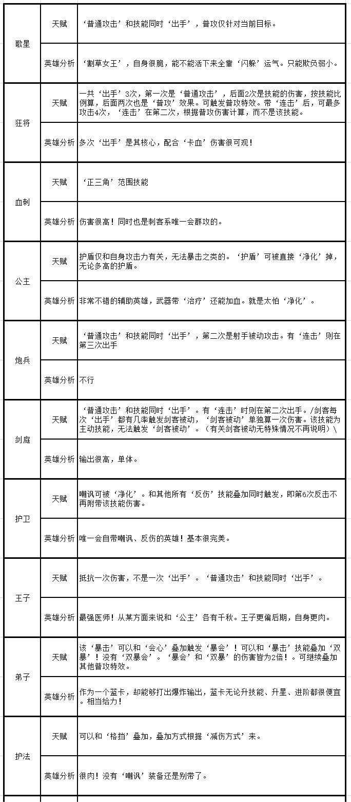
英雄天赋技能说明
由于这个东西并不重要,加上内容太多了,我就另外再发一个帖子。其他攻略方面还是在之前的帖子里,点我的头像就能找到╮( ̄⊿ ̄")╭
佣兵与羁绊图鉴
Steam版本预告
Steam版本预计5月2日上线,为买断制,无广告,游戏内容与Tap版本一致,目前仅支持简体中文,后续会再支持繁体中文、英文等。 后续Tap版本会完善每天看30次广告免广告体验,减少不需要的二次确认弹板。
9月5日更新说明 全新竞技玩法
1、增加【巅峰对决】公平竞技玩法 2、修正宝石试炼到顶时出错的问题 全新竞技玩法: 新英雄系列体验,失之毫厘,差之千里,胜败乃在一念之间,萌新也能独占鳌头~
3月23日10点新服预告
Steam版本链接: GooglePlay国际版: 友商游戏推荐:飞到绝技(经典初始版本)
新游戏《放置佣兵团》,欢迎试玩
新游戏《放置佣兵团》已发布~ 游戏特点: ✦这是一款休闲放置类游戏。 ✦解放双手、自动闯关,您只需要关心佣兵的技能搭配、装备搭配。 ✦还可以自己设置战役难度、战役敌人数来挑战最高放置收益。 ✦最强佣兵搭配由你解锁。 ✦公平竞技,不再有先后手的烦恼。 ✦佣兵技能自主选择 欢迎大家品鉴~ 游戏刚发布,还有不少问题,在不断修复优化,欢迎大家提建议。
《传奇统帅》巅峰对决模式新游戏已发布
《传奇统帅》5 人评价 - TapTap https://www.taptap.com/app/241732 巅峰对决玩法已提炼新游戏发布,增加了十几个英雄及皮肤玩法,欢迎大家尝试体验~
攻略征集活动
无论你是实力雄厚的开拓者,还是挑战自我的挑战者。只要你有一颗想要不断探索的心,都欢迎积极参与到这次活动中来,分享出你的各种攻略心得,还有机会赢得游戏奖励哦! 活动时间:1月9日-1月20日 参与方式: 1.在TapTap佣兵之旅论坛的【攻略】子版块发布攻略(视频、图文皆可) 2.攻略贴发布成功后,在本帖下方回复攻略贴标题+攻略贴链接,即可算作有效投稿。 活动奖励: 活动结束后,我们将在本帖下方的回
新服全平台”瓒”开启及6月2日更新说明
1、6月2日10点新服全平台“瓒”开启 2、章节更新至400章 3、新服礼包码:zan,截止日期:6月5日
5月8日更新说明
1、增加功能:每日观看10次广告即免”高级复活和高级聚餐“广告 2、经典宝箱装备增加第几章开启描述 3、传星功能改回每日5次:之前由于大版本更新测试所需设定了20次,现改回5次,明日生效 4、章节回退最多20章:之前由于大版本更新测试所需设定了50章,现改回20章
新服通知:全平台新服”燚“已开启
1、全平台新服”燚“已于今日开启 2、Steam版本今日已正式上线
1月19日服务器维护更新说明
1、增加无尽洞窟功能 可获得金币、经验、钻石奖励,和通关进度及难度系数有关 2、增加广告充能免广告功能(试行) 观看广告可获得能量,由广告本身价值决定,目前了解到的因素有手机当天看广告少时能量高,看得多时能量少。隔一段时间再看可能能量也会提高。不同时间看可能也有影响。 (以测试账号测试的参考结果) 1月20日更新 将最低广告能量保底上调为50。
7月31日更新说明
更新至450章
3月23日更新说明
增加加群及关注奖励:主城-一键加群
4月7日 Android/iOS 新服【璟】开启
2月19日更新说明
增加友商联动功能(玩推荐游戏获得丰厚奖励)
6月13日更新说明
1、背包显示优化;增加可直接替换队友装备功能; 2、增加宝石试炼玩法:每天打不同Boss获取红宝石,红宝石可在宝石商店购买宝石用于镶嵌装备 3、宝石功能:宝石可合成及移除,装备需要先打孔再镶嵌宝石 4、等级上限限制为500 5、修正战斗buff计算公式:守护者、势力羁绊、进化等羁绊或技能效果修正,buff类的提升相当于比以前更高了
3月26日更新说明
1、增加悬赏任务:派遣佣兵做任务可获得钻石,佣兵品质及星级会影响收益率,具体参见游戏内说明 2、剑客羁绊修改:剑意,增加物理或真实伤害 3、佣兵满10星不能升阶时(未达到指定章节或达到最高阶)酒店将不再出现
4月9日 更新说明
1、竞技场增加战场效果(防互秒):生命提高80%,攻击降低80% 2、增加挂机加速收益:4小时挂机收益及必定产出一件随机装备 3、调整挂机收益按钮到战斗界面 4、已上阵角色信息面板可穿脱装备及一键穿脱 5、第一章即显示重置章节按钮(防止偶现事件全部消失的问题)
5月5日更新说明
1、增加传星功能:佣兵之间可以进行星级及技能等级互换(方便进行阵容平衡,调整佣兵) 2、增加装备等级同步功能:在背包中同步所有装备等级为最高等级 3、优化战斗结算界面 4、优化DPS统计界面,使结算时可查看DPS 5、修正三天界羁绊无效果的问题 6、关卡调整攻血比,后两关调整为Boss关:前68章节攻击减少70%,血量增加70%;68章后由之前攻击减少50%,血量加50%,调整为攻击减少70%,血
加载中