首页
排行榜
发现
云游戏
PC 游戏
动态
发布
论坛
TapTap 制造
聚光灯 GameJam
开发者中心
创作者中心
营业执照
|
沪 ICP 备 16012525 号
|
沪网文(2025)0236-071 号
|
增值电信业务经营许可证:沪 B2-20170322 B1-20204119
|
广播电视节目制作经营许可证:(沪)字第04651号
|
内容安全算法 网信算备310112119986605230015号
|
个性化推送算法 网信算备310112119986602230017号
|
TapSight 智能问答助手算法 网信算备310112119986601240015号
易玩(上海)网络科技有限公司
公司地址:上海市静安区灵石路 718 号 B1 北楼
注册地址:上海市闵行区紫星路 588 号 2 幢 2122 室
投诉举报邮箱:kefu@taptap.com
沪公网安备 31010602009551 号
违法信息举报电话:021-60727072 转 3003
网上有害信息举报专区
上海辟谣专栏
下载手机 APP
扫码下载
Android APK 下载
版本:v
App Store 下载
版本:v
下载 PC 版
Windows 版下载
版本:v
下载 TapTap
TapTap 手机 APP
扫码下载手机App
Android APK 下载
版本:v
App Store 下载
版本:v
TapTap PC 版
Windows 客户端下载
版本:v
社区同人
加载中
最新喜剧之王联动题库
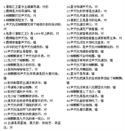
手动整理难免错漏,希望对大家有帮助 1.喜剧之王星爷主演兼导演,对的 2.霞姨是片场导演吗,错 3.柳飘飘打过尹天仇,对 4.柳飘飘剪短发了,错 5.尹天仇在柳飘飘支持下继续办街坊培训班,对 6.电影巜喜剧之王》是1999年上映的,对 7.霞姨暗恋尹天仇,错 8.霞姨很看重尹天仇,错 9.洪爷的肚子是尹天仇捅伤的,错 10.尹天仇职业是警察,错 11.柳飘飘拿走了尹天仇的手表,对 12.龙少打了柳
咸鱼之王长江七号正确答案
以下都是正确答案,没有的就是错的。 7仔并不会说人类的语言。 7仔柔韧性很好。 7仔修好了周小狄家的电风扇。 7仔有治愈能力。 是一部科幻喜剧片。 袁老师非常关心周小狄。 周铁在建筑工地意外死亡,7仔施展神奇力量救了他。 周小狄曾经因为7仔而卷入一场事故。 周小狄为了保护7仔,与其他小孩发生了打斗。 周小狄因为家境贫寒,而被同学取笑。 周小狄因为家庭环境的原因,在贵族学校与其他同学格格不入。 周小
01:47
《闲鱼之王之周瑜歪传》#游戏喜剧人#
我录音的时候,舍友进来看了我三次,问我没事吧(இωஇ)没钱
关于咸鱼之王此贴不谈游戏,且聊闲言,且谈星爷。
关于咸鱼之王今天不谈游戏,且聊闲言 咸鱼之王自7.29公告大区改名以来无不处处皆是星爷,暂不谈游戏只谈星爷元素。 咸鱼之王对应喜剧之王1999 咸鱼威龙对应逃学威龙1991 咸的传人对应龙的传人1991 百变咸君对应百变星君1995 如来咸掌出自功夫如来神掌 火鱼邪神出自功夫火云邪神 鱼光宝盒对应月光宝盒1995 咸天大圣对应齐天大圣动画为上映 大话咸游对应大话西游1995 咸蛋超鱼出自破坏之王 咸
已经到底了
加载中