空空如也
也许宝藏只是换了个藏身之处
TAPTAP夏日嘉年华,我们暴走地下城也参与了,大家快去抢礼品啊
三天之内,必然给县长一个惊喜!
登录不上的玩家,加QQ或者微信群联系群主
我来帮大家处理,寻找账号密码TAP现在不能私聊QQ群:879088611微信群:
20220808暴走地下城大版本更新
感谢各位玩家对暴走地下城的支持和建议,我们将于2022年8月8日早上10:00更新,预计更新时间1小时吗,届时需要玩家重新下载更新,更新内容如下:预埋天空城和宝具系统(详情可以看前瞻贴),8月11日周四更新完开放;以下是8月8日早上10:00更新,部分玩家反馈很久的英雄bug调整: 光明骑士赫罗德获得加强,强化以后关卡中的光盾削弱10%三技能 盾牌破裂时增加周围半径3米内我方英雄50能量
关于英雄技能范围
由于没有考虑到射程增加导致的光环范围和技能范围游戏尽快做出调整,大幅增加技能范围以及缩小远程攻击范围保证不影响主线实际的主线场景并不大
8月11号新英雄,猜猜我是谁?
开服公告:暴走地下城将于8月8日 上午11点开启 T37区 七大天使像
暴走地下城将于8月8日 上午11点开启 T37区 七大天使像
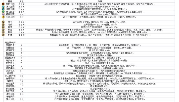
最全的天空城羁绊&天空卡牌整理(20220811)
偷偷预告一下,杰哥正在准备海量数码产品奖品和礼包码,下周开始气氛搞起来!!!