首页
排行榜
发现
云游戏
PC 游戏
动态
发布
论坛
TapTap 制造
聚光灯 GameJam
开发者中心
创作者中心
营业执照
|
沪 ICP 备 16012525 号
|
沪网文(2025)0236-071 号
|
增值电信业务经营许可证:沪 B2-20170322 B1-20204119
|
广播电视节目制作经营许可证:(沪)字第04651号
|
内容安全算法 网信算备310112119986605230015号
|
个性化推送算法 网信算备310112119986602230017号
|
TapSight 智能问答助手算法 网信算备310112119986601240015号
易玩(上海)网络科技有限公司
公司地址:上海市静安区灵石路 718 号 B1 北楼
注册地址:上海市闵行区紫星路 588 号 2 幢 2122 室
投诉举报邮箱:kefu@taptap.com
沪公网安备 31010602009551 号
违法信息举报电话:021-60727072 转 3003
网上有害信息举报专区
上海辟谣专栏
下载手机 APP
扫码下载
Android APK 下载
App Store 下载
下载 PC 版
Windows 版下载
Mac 版下载
下载 TapTap
TapTap 手机 APP
扫码下载手机App
Android APK 下载
App Store 下载
TapTap PC 版
Windows 版下载
Mac 版下载
资讯
加载中
2023年1月13日更新与新服开启公告
一、恭贺新春,新服开启 活动时间:2023年1月14日11:00,《英雄迷城》开启将新服【迎新】,欢迎各位进驻! 1. 步步为赢,畅游江湖 ① 新区冲级、首杀、首爆奖励全新升级,只要达到对应目标就能领取对应奖励,奖励包含:英雄币、金币、橙色装备礼包等。 ② 月卡免单,全服(英雄、龙城、辉煌、辞旧、迎新全区服生效)前3天(2023年1月14-17日),玩家购买【会员月卡礼包】、【快乐水会员礼包】时,
技能符文介绍
哈喽,哈喽大家好~ 今天给宝子们介绍一下技能符文,查看入口是在角色-技能-符文 技能符文需要去神秘暗殿打(地图-古代),进入需要门票-神秘钥匙,10级开启,但是10级的图是掉装备跟刷图鉴的 真正要打符文需要20级去摇光,1个小时2把神秘钥匙,神秘钥匙是打怪随机掉的,如果不够还能去帮会商店跟英雄商店买,进图可以背包叠加使用增加时间,跟幻境、六重装一个模式 30级的开阳和40级的玉衡,掉落符文都有不同
新区开放公告
新区【辉煌】已于2022年11月9日14:00开服,福利码:5555-9999
4月14日维护公告与新服开启预告
亲爱的玩家朋友: 为保证服务器的运行稳定和服务质量,英雄迷城所有服务器将于2023年4月14日 10:00进行停服更新,本次更新预计持续6小时,我们将根据实际情况提前或延后开服,更新期间将无法登录游戏,请知悉。 【维护补偿】 什锦煎海鱼(外卖)*3 【更新内容】 一、【游戏优化】 1. 调整迷城3阶段以后的装备也可以概率获得套装效果 2. 调整新年活动飞剑·镇魂为红色品质,同时调整其属性为:收集
4月20日维护公告
亲爱的玩家朋友: 为保证服务器的运行稳定和服务质量,英雄迷城所有服务器将于2023年4月20日 10:00进行停服更新,本次更新预计持续6小时,我们将根据实际情况提前或延后开服,更新期间将无法登录游戏,请知悉。 【维护补偿】 什锦煎海鱼(外卖)*3 【更新内容】 一、游戏优化 1. 魔龙岭以后得地图怪物都会附带元素属性 2. 异界魔龙城以后得怪物也会附带元素属性 3. 新增跨服副本-虚宁宫,每
2022年12月30日更新公告
为了提供更好的游戏体验,优化服务器环境,游戏全区全服将于2022年12月30日 10:00进行停服更新,本次更新预计持续4-6小时,我们将根据实际情况提前或延后开服,更新期间将无法登录游戏,请知悉。 一、[BUG修复] 修复部分皮肤无法上架交易行的问题 二、[装备调整] 1. 新增全新装备品质:史诗 2. 新品质装备覆盖全地图、全异界和全副本掉落 3. 装备收集新增史诗品质奖励 4. 除回血石外的
《英雄迷城》3月31日维护公告
亲爱的玩家朋友: 为保证服务器的运行稳定和服务质量,英雄迷城所有服务器将于2023年3月31日 8:00进行停服更新,本次更新预计持续4~6小时,我们将根据实际情况提前或延后开服,更新期间将无法登录游戏,请知悉。 【维护补偿】 什锦煎海鱼(外卖)*3 【更新内容】 一、清明限时活动:【寄相思】 活动时间:3月31日-4月8日(周五)00:00(8天) 兑换截止时间:4月10日00:00 活动入
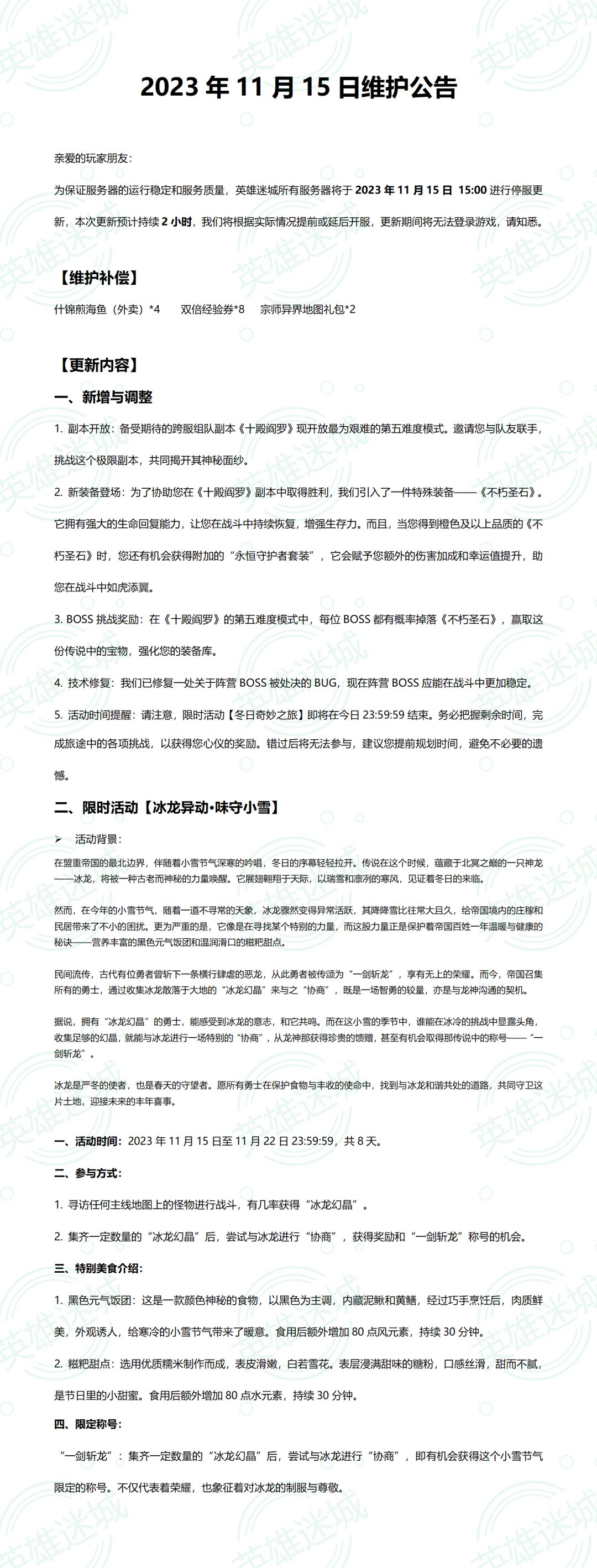
2023年11月15日维护公告
大型版本【封魔之战】更新预告
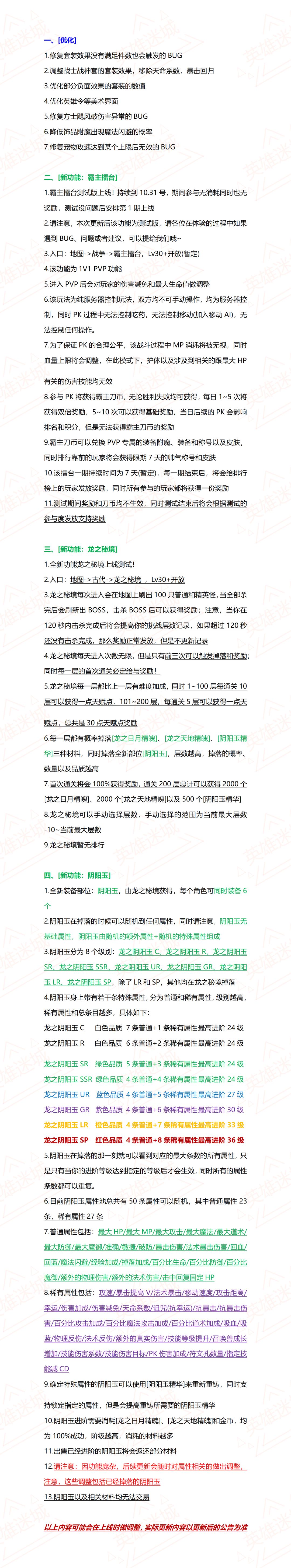
《英雄迷城》 从2023.04.04开始,我们将着力于《英雄迷城》2023上半年年度版本封魔之战的更新,我们会将下面的所有内容分成若干个版本来上线!会在4月底5月初将所有内容全部上线,5月份整个月为《英雄迷城》5.14周年庆版本,敬请期待!关于新天赋,将在封魔之战版本更新后进行更新,请知悉本周不再有更新,我们会在下次更新开始封魔之战内容的上线!感谢支持!请注意:下文中提到的所有设定和称呼均为开发
英雄迷城2022年12月17日新服开启与更新公告
为了提供更好的游戏体验,优化服务器环境,游戏全区全服将于2022年12月17日 12:00进行停服更新 本次更新预计持续2小时,我们将根据实际情况提前或延后开服,更新期间将无法登录游戏,请知悉。 一、[新服开启] 12月17日14:00,《英雄迷城》开启将新服【辞旧】,欢迎各位进驻! 1. 步步为赢,畅游江湖 ① 新区冲级、首杀、首爆奖励全新升级,只要达到对应目标就能领取对应奖励,奖励包含:英雄币
【2022年11月16日停服更新公告】
本次更新预计开始时间:2022.11.16 14:00,预计持续4个小时,更新期间游戏将无法登录,感谢你的支持和谅解。 一、【活动调整】 1.双十一活动下线,下线后所有礼包均无法再购买 2.英雄/山谷/龙城 礼包上新,请游戏中查看 二、【神器更新】 1.为了更好的游戏体验,优化神器进阶方式,现在神器进阶将固定获得基础属性提升(每一级提升15点主属性和15点破防),不再随机;现有的神器你可以点击进阶
《英雄迷城》2022年11月25日停服更新公告
本次停服更新预计开始于2022/11/25 14:00,预计持续4个小时,将根据服务器实际更新情况将会提前或延后开服~ 一、[客户端优化] 1.优化客户端背包界面,由滑动更改为翻页,大幅度提升流畅性 2.背包界面新增装备筛选,可以选择显示指定部位的装备 3.装备新增多个标签显示,优先级分别为幸运>词缀>套装>暗之>天之 二、[游戏优化] 1.新增每日金币上限计算参数(每日金币上限是一个综合考量参数
4月27日维护公告
亲爱的玩家朋友: 为保证服务器的运行稳定和服务质量,英雄迷城所有服务器将于2023年4月27日 10:00进行停服更新,本次更新预计持续6小时,我们将根据实际情况提前或延后开服,更新期间将无法登录游戏,请知悉。 【维护补偿】 什锦煎海鱼(外卖)*3 【更新内容】 一、新增优化 1. 修复会员无法购买英雄商店-会员专属道具的问题 2. 修复会员第四五个天赋页月卡激活后不生效的问题 3. 新增【宗
【2022年10月9日更新公告】
游戏预计14:00更新完毕,我们将根据服务器的实际情况提前或延后开服 [游戏优化] 1.提高天外陨铁和深渊灰烬的掉落数量 2.大大大大大幅度提高离线挂机的经验 3.现在离线挂机给的经验也享受角色经验加成数值的影响 4.优化聊天界面卡顿的BUG 5.调整大闸蟹/小龙虾/快乐水礼包的开启方式,如果你在开启以后中途漏了几天未开启,那么等你下次开启时可以开启多次,直到补足次数 6.拾取过滤新增 稀有异界地
2022年10月28日更新公告
本次更新预计开始2022年10月28日14:00点,因功能较多,预计更新至18:00,更新期间游戏将无法登陆
3月15日维护公告
亲爱的玩家朋友: 为保证服务器的运行稳定和服务质量,英雄迷城所有服务器将于2023年3月15日 10:00进行停服更新,本次更新预计持续4~6小时,我们将根据实际情况提前或延后开服,更新期间将无法登录游戏,请知悉。 【维护补偿】 什锦煎海鱼(外卖)*3 山河社稷图(生死判) * 1 山河社稷图(凌霄界)*1 (副本重置券) 【更新内容】 一、游戏优化 1. 提高封印的属性计算公式,提升封印等级达
2022.10.15游戏更新公告
本次更新预计开始于2022年10月15日(周六)14:00,预计持续3个小时,将根据实际情况提前或者延迟开服 [神器优化] 1.神器吞噬现在可以批量吞噬 2.神器进阶新增大运系统,当未进阶的神器吞噬已进阶的任意已变异神器(包括神圣,诅咒和邪影),会增加大运值,当大运达到100%时,该神器进阶必出神圣,大运值根据被吞噬的神器的阶段来确定,最小1%,最多25%,阶段越高,大运值越大。 3.根据反馈,移
2022年10月21日更新公告
英雄迷城2022年12月2日版本更新公告
为了提供更好的游戏体验,优化服务器环境,游戏全区全服将于2022年12月2日 14:00进行停服更新,本次更新预计持续4小时,我们将根据实际情况提前或延后开服,更新期间将无法登录游戏,请知悉。 一、[游戏优化] 1. 为了保证暴击属性在溢出后得到有效发挥,新增超暴击属性,当暴击超过80%上限后,每10点暴击可以转化为1点超暴击 2. 配合超暴击的设置,新增超暴伤,同样超过爆伤上限(300)的每10
5月11日维护公告
亲爱的玩家朋友: 为保证服务器的运行稳定和服务质量,英雄迷城所有服务器将于2023年5月11日 10:00进行停服更新,本次更新预计持续6小时,我们将根据实际情况提前或延后开服,更新期间将无法登录游戏,请知悉。 【维护补偿】 什锦煎海鱼(外卖)*3 【更新内容】 一、新增优化 1. 新增角色登录卡死检测,当你的角色如果出现无法登录的情况,请等待5分钟后再次尝试 2. 攻击距离已实装,注意,近战
加载中