火长:
真服了野怪秒我30级英雄这还让不让人玩了
:
写的不错,不过个人提示,兑换码给高成长冰法,所以前期s/l高技巧成长ss贼或高成长牧师或者技巧成长高骑士转奶骑(目前贼是dps标杆,需要真里牧师/奶骑加护甲)
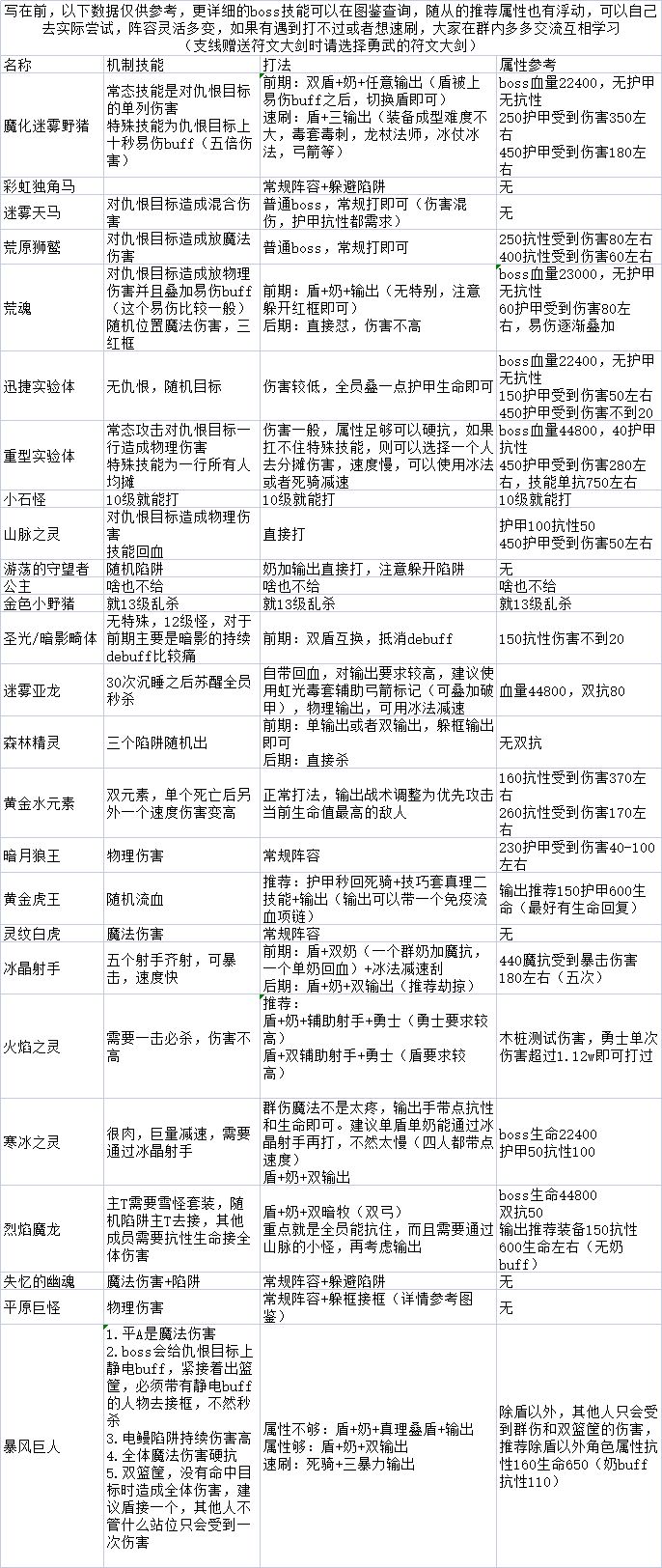
地图常规精英boss参考打法
游戏随时在更新,仅适用目前的公测版本。其中boss技能以及属性可以在图鉴查看详情,随从推荐的数据仅供参考,如果有打不过或者想速刷,大家在群里多多讨论,互相学习!
异界庄园官方讨论群:438245391

:
大佬,我议事厅里没有任务接,手里的任务一个荒魂一个清理恶魔巢穴打不过怎么办?
:
用刺客毒死,其他人尽量不要打伤害。你刮痧狼王也刮痧😅












