空空如也
也许宝藏只是换了个藏身之处
从入门到入土的极简攻略(精简版)
该攻略致力于为萌新避坑。(因字数受限,所以进行一定的简化,如果有不懂的可以在评论区问我。)1、抽卡时除了圣影用三倍抽卡,别的角色一律一倍。2、金币请在金币周使用,可以参与周活动。3、红水晶建议每晚八点去神秘商人处购买。4、前期角色不多时,国王,红影,灵羊,勇者这四个卡是不错的选择。5、强度榜 限定:魔剑>猴子=契约>冰姬 常驻:光矛>月兔>棺材>猪猪=吸血鬼>老登 活动:双刀(已绝
【新手攻略】全网最全最细-角色强度/阵容抉择 顶级理解
角色强度分析:1.最强T0系别?毋庸置疑的是拥有最高加成属性的暗影类与神圣类角色,所有系别对其生效(英雄每五级提升系别类英雄强度5%的成长属性,三系均对这两者生效)2.神级T0 :治愈乐章 唯一一个与暗影、神圣相媲美的角色,不仅仅是其治愈手段突出,更拥有复活队友与解控的能力是当前版本当之无愧的T0辅助。3.当前版本角色现状:目前还未能做到百花齐放的情况,由于boos攻高血厚为游戏主体攻克目标
【强烈推荐🔥】暴血流阵容达成~~👇🏻👇🏻
【老舅一图流】更新时间📆2024/10/22(很重要,会随着版本更新而调整,点赞关注不迷路噢!)———————————————————————推荐理由鲜血套装的流血效果:1️⃣鲜血套装能够为敌人施加流血状态,当目标处于流血状态时,将额外承受20%的伤害,且层数越多,受到的额外伤害更高,可以不断叠加伤害。暴怒套装与英雄的高度适配2️⃣暴怒套装与鲜血套装的流血效果并不冲突,反而可以相辅相成。
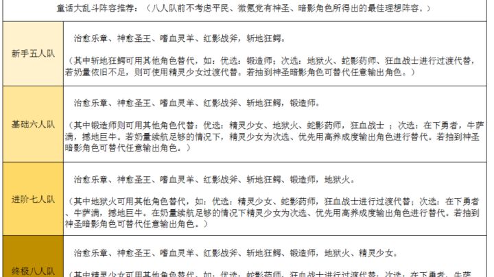
✨童话大乱斗~开服七天乐攻略来啦👇🏻👇🏻
更新时间📆:2025 年 1 月 24 日(目前金币周时间调整为四天,纹章周调整为三天,资源获取更快啦,设置中也增加了挂机是否采矿挖木头的选项,挂机升级更便捷!)———————————————————————老舅攻略导航👇👇👇👇👇👇👇👇👇👇👇👇👇———————————————————————✨零、中、重氪,共绘童话大乱斗辉煌篇章!https://www.taptap.cn/moment/
✨派遣探险好感度攻略(全篇汇总)
探险与好感度不明白?老舅带你玩转#童话大乱斗 #发现好游戏 #游戏安利 #游戏攻略 # #鲨鲨的朋友圈
【新手攻略】资源全解析!新手入门+高手进阶!
前言: 带你详细了解游戏中的各种资源。以下将游戏中所有物品分为8大类,对如何规划、获取和使用各种资源进行全面的解读,如果有不同观点和疑问,请在评论区发布吧。_______________________________________资源按分类如下图:一、普通资源:普通资源获取简单,分别需要:打怪,挖矿,砍伐树木。就可以轻松获得大量,不推荐任何形式的购买。(1)肉:打怪掉落,一般通过
全网最细(探险好感篇)!玩法介绍与策略分析
好久不见,我还健在。 12月20日,最新更正,派遣英雄只产出自身属性的礼物!!也就是说必派遣光暗。 12.19日更新了新的玩法(很难得),而且这玩法看起来是纯纯的白嫖玩法,至于为什么是看起来,后面会讲。 首先,这次活动旨是通过英雄探险,获取好感度道具(礼物),活动如下 活动,一共可以出场16位英雄(等级需10级以上),持续10小时,也就是说,需要10小时上线一次。其中每
✨童话大乱斗~九月重点更新月报👇🏻👇🏻
更新时间📆2024/9/23九月重点更新一图流全是干货!#游戏种草计划 #游戏攻略 #童话大乱斗 #游戏安利
童话大乱斗—游戏内全资源获取途径及分析
大家好!我还是各位兄弟们熟悉的神赐~ 上期攻略跟大家详细讲解了一些游戏内有关金币和钻石的获取渠道及获取技巧。本期攻略为大家延伸讲解一下游戏内的各类常用资源及稀有资源等获取及分析,如:肉、绿水晶、木头、红宝石、金刚石、巨龙之心等,希望能够帮助到大家~———————《普通资源篇》——————普通资源分为肉、绿水晶、木头等三大普通资源。分别是游戏内英雄等级提升、训练营技能提升、各类建筑等级提
✨资源获取指南~~一图流👇🏻👇🏻
在深入体验了童话的资源系统后,老舅总结了一些关于如何高效获取各类资源的心得体会,希望能对各位玩家有所帮助1️⃣合理规划,多元获取首先,明确每种资源的用途和重要性,合理规划每日的游戏时间,确保能够覆盖到所有可获取资源的途径。无论是通过日常任务、周任务,还是限时活动,都要积极参与,不错过任何一个机会。同时,要充分利用游戏的多元化获取渠道,比如线上观看广告、线下参与社区活动、购买礼包等,以实现资源的