大佬们,昨天刚夺舍一个号,十象明天就能拿,想玩主霸刀后续的发展思路是啥,人物属性有一个附加七点的那个不是全臂力有必要花一千金条洗吗,这个套装急不急着转斩雷套,现在思路有点乱乱的。然后就是副本攻略我这个数值能被大佬带圣龙,地狱吗#游戏日常 #暴走英雄坛游戏软件v10
终于,二境了
一不小心回游快四年了。2019年10月创号、2020年6月退游、2022年3月回游;2022年8月31日12.7w一轮2023年7月31日33.7w二轮2024年6月17日装备7+2024年8月05日飞/流太神只吃生身单刷威虎地狱2024年12月7日装备+14身法2024年12月9日72w三轮2025年2月07日打上区内排行榜第一2025年6月20日流太神单人无生身双杀威虎地狱2
大佬们,我未轮玩的拳,五毒,一轮去哪里啊 #暴走英雄坛游戏软件v10 #噗噜噜实验室 @游戏懂哥
2026年2月4日镖人活动第二弹更新 总结
官方原帖:(嫌麻烦的可以看我总结)PS:2月4日晚上11点30更新,届时记得提前躺好,避免罚站。1、镖人剧情终于解锁,完成可获得骆驼坐骑。2、镖人“结义伙伴”功能上线,能提升打桩、躺床收益,还能辅助战斗。为限时玩法,活动结束无法进行结义。(不知道活动结束后结义伙伴是否保留)3、联动武学:镖行天下刀法,臂力身法双加成。有三种不同的平A,每一种造成不同的效果,流血、免伤和破甲。两个技能,一
我决定了,暴走是最好玩的,玩了这么久,终于也是白嫖到神行了,之前一度以为这是假的,因为一次小宝都没遇到过,梅超风也是,赌场一共也没遇到几次,我连太白都没钓出来过,玩抽卡游戏也是靠保底,妥妥的非洲人,刚才赌的时候就剩2万多快3万,心态一度爆炸,以为要错过了,然后就直接一万赌了,技巧是上面图里的,不确定有没有用,仅供参考,希望能对各位有帮助,封面是偷别人的图,因为太紧张了,忘了截图,总额言之今天很开心
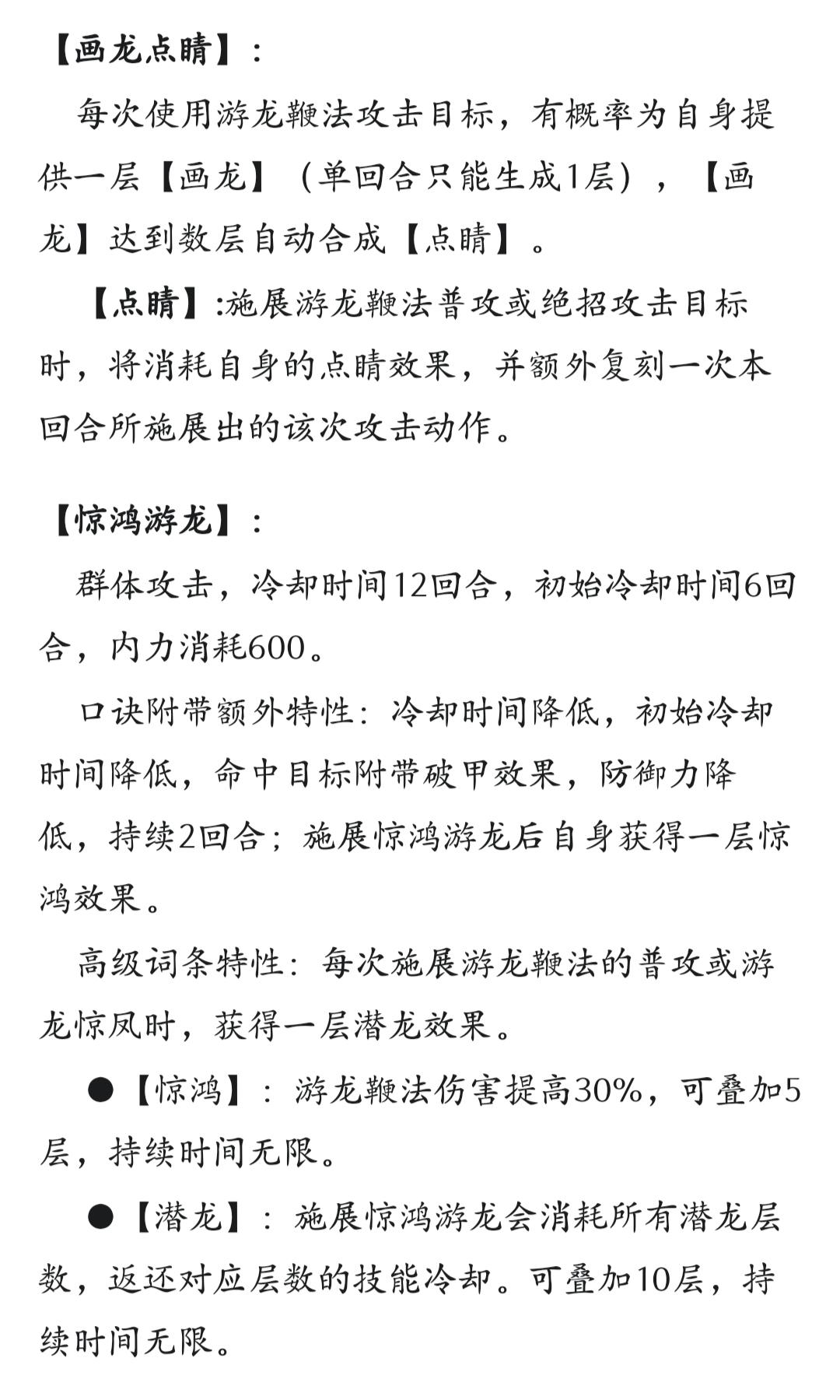
游龙鞭法领悟
#暴走英雄坛 冷门的游龙鞭法是否能成为领悟里的黑马呢?#暴走英雄坛
兄弟们,1境界比无境界刮痧的拳法,来了,无境界实际掉血为6519*1.2=7822,而1境界却少了20%格外内伤,所以导致1境界实际掉血为7466,客服根本看不懂,也找不到人申诉这个问题,七杀拳本身带百分百内伤和20%格外内伤的口诀的时候,内伤是会比打出的伤害高的,而1境界却不这样,连凤凰策划都知道,七杀拳内伤比伤害高,所以如果不修复,那么恭喜,暴走英雄坛第一个提升境界伤害降低的武学就此登场!!
福地攻略(可能有点经验主义但也希望能帮到你)
看了各个作者发布的福地攻略,我打算结合起来做一篇稍稍完整一点的汇总,顺着福地NPC的机制讲明白打法,顺便从而总结需要准备的资源。那么本帖将划分为4个大部分和不计其数的小部分。 一、前置部分:各个药品类型的冷却如下: 那么血内药循环即为没有办法通过自己配备的武学伤害击败本层NPC的时候,进行围绕着药品冷却进行的操作,首先第一个回合毒药,携带附加敌方负面效果的福地神器那就按照该神器可触发的条件进
道爷我成了
从初中到大三,暴走英雄坛陪我走过了一整个青春。中途因为学业、因为新鲜感退坑了好多次,但每次看到游戏商店里的图标,还是忍不住点回来。从懵懵懂懂的小虾米,到磕磕绊绊学武功,再到今天终于摸到了这个江湖的顶峰,看着600的等级,突然就有点感慨。 今天终于站在最高段位了,不是大佬,只是个在这个江湖里赖了好多年的老玩家,以后也还会继续赖下去的,毕竟还没成暴走最强高手。🐔✨
终于打出一次欧皇局
太不容易了,终于打出一次欧局,啥都集齐了,这把有没有可能破百万啊(打的海底六,火打不过)
空空如也
也许宝藏只是换了个藏身之处