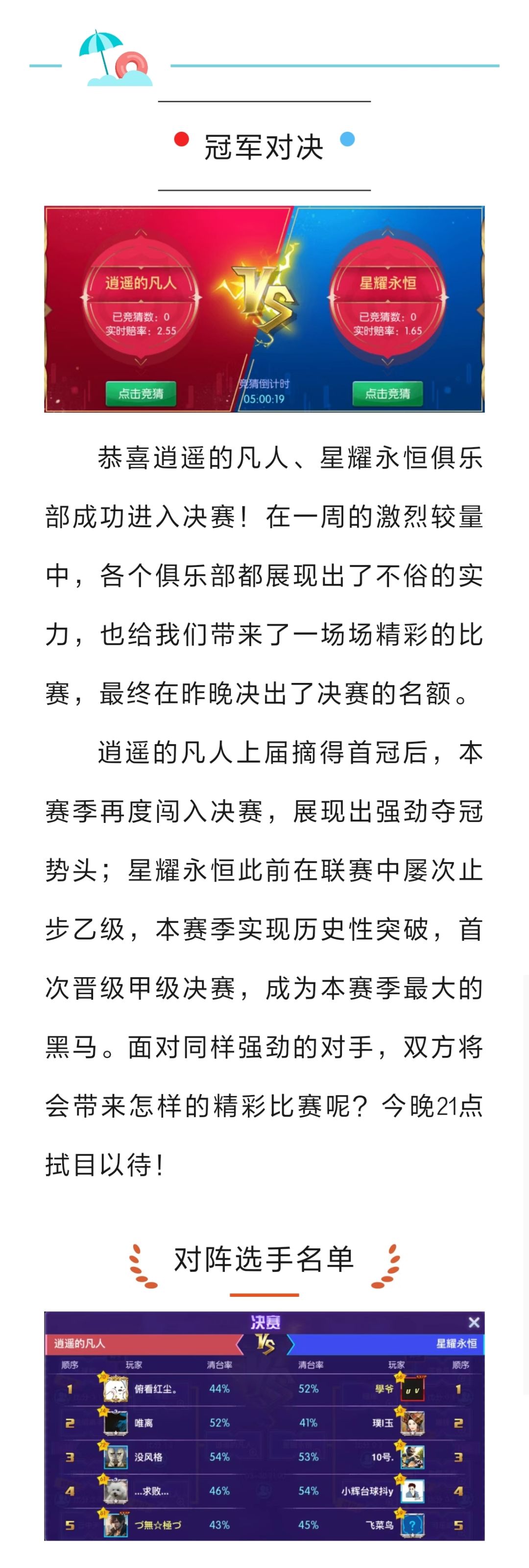
为庆祝首届俱乐部联赛圆满落幕,老板特批,发放福利,特地准备了一个投票活动,观看俱乐部联赛精彩球,为你心目中的“台球先生“投票哟~
特地准备了一个投票活动,观看俱乐部联赛精彩球,为你心目中的“台球先生“投票哟~
投票规则和奖励
台球先生获得者:10,000,000金币奖励 (帝国将在全网展开投票活动,票数之和决定总票数)
评论区投票+评论,评论区随机抽取优秀评论,平分1,000,000金币奖励
评论区精选评论点赞最多者会有额外金币奖励哟~
投票和评论截止日期:8月10日00:00
ps:其余渠道论坛也有投票活动哟~请积极参与,