首页
排行榜
发现
动态
云游戏
PC 游戏
论坛
创作者中心
开发者中心
TapTap 制造
聚光灯 GameJam
发布
下载手机 APP
扫码下载
Android APK 下载
版本:v
App Store 下载
版本:v
下载 PC 版
Windows 版下载
版本:v
下载 TapTap
TapTap 手机 APP
扫码下载手机App
Android APK 下载
版本:v
App Store 下载
版本:v
TapTap PC 版
Windows 客户端下载
版本:v
新手必看!
加载中
超萌新攻略(持续更新中)
近期群里很多萌新问攻略,作为超萌新本新,做了一些粗浅攻略,大佬请无视,生命爆炸保命。后续会更新关卡副本攻略,有什么问题或需要怎么改进随时留言[表情_狗头]#迷途之光 #迷途之光v #
【迷途之光大型攻略集群】-萌新百问
因为无法忍受攻略区的空缺以及部分好为人师又误人子弟的伪大佬,所以打算写一个攻略集群。当然作为鸽子精我也不是什么好东西,要写的又太多了,在弃坑之前多半是写不完,只能随缘写点,姑且当做抛玉引玉。那么,先来点开胃小菜吧。 Q: 充值哪些最划算? A: 永久卡,行囊,助力,征程,钥匙无双礼 Q: 钻石能做什么? A: 抽限时卡池、买体力、抽转盘 Q: 该抽什么角色? A: 优先抽天启者零、机械师伶牙 Q:
【含福利码】新手前期高性价比的氪金攻略
福利码: taptap 激活码:在【礼包】中查询。 其他激活码:vip666、vip777、vip888、vip999、mtzg666、mtzg777、mtzg888、mtzg999 关于氪哪个池子?哪个角色?的问题 目前开服第一个上的限定是火洛,氪金不多的或零氪玩家都可以去培养,虽然后面池子有上限更高的,但是需要的成本也会提高,主要体现在高阶技能和装备上。 想用最少钻石,拉满星火洛,请把所有钻石
萌新攻略(打桩等持续更新)
将会在这个板块持续更新各项副本的粗浅打法,给大家一个参考。有什么不对的请各位大佬指出,码字不易,劳烦给个赞[表情_狗头]#迷途之光 #迷途之光v
氪佬开荒简易不走弯路攻略
新号只要埋头搞体力丹,月亮转盘只换体力丹,其他不换,55关开启觉醒盘,小保底选15体力丹,觉醒只搞伶牙,零,其余觉醒可白嫖,氪度高继续觉醒铃铛,千机等。 新号只要埋头打宗师,宗师给装备,宠物碎片,优先搞装备,先凑词条,再换高级的,有金币了升神器,升技能,升宠物(优先升全局攻击的),再点祝福,世界等级最好每天都扫,氪度高拉活动里的永恒结晶礼包提升最快。 氪金:金币礼包一毛不氪,全靠宗师,宠物可适量买
保姆级新手攻略,文末附最新游戏兑换码!
游戏主打像素、肉鸽类,每天下班点点点收收菜有种莫名的快感。毕竟开发之前有过传说之旅的经验,个人前期体验还是相当不错的。 再聊一聊福利,毕竟是一款付费内购制的游戏,还是绕不开这个话题。总体上,内测东西送的还是挺多的,还是玩的挺舒服,不知道公测会不会削减。不过因为是开荒期,所以给我的感觉前期体力和金币的缺口很大。体力!体力!体力! 不用看广告在我在算是优点,而且也不是放在永久卡里面,而是直接送这个确实
萌新抽卡资源规划(包含氪金推荐)
不浪费大家时间,快速说结论,下面有分析 抽卡只推荐抽限定池,强度档建议先把一个角色拉满(60只,有永久卡保底15w钻石)。目前角色强度不清楚,不过拉满都是强的。休闲,XP,收藏党随意。 氪金的话,推荐充1k性价比以上的(土豪想充更多可以看给的蓝钻多少和获取周期)。12的宠物礼包也不错,具体的可以看下面。 先说抽卡 这个游戏有一个常驻池和一个限定角色池,都是50抽保底。常驻池3个角色,共用一个保底,
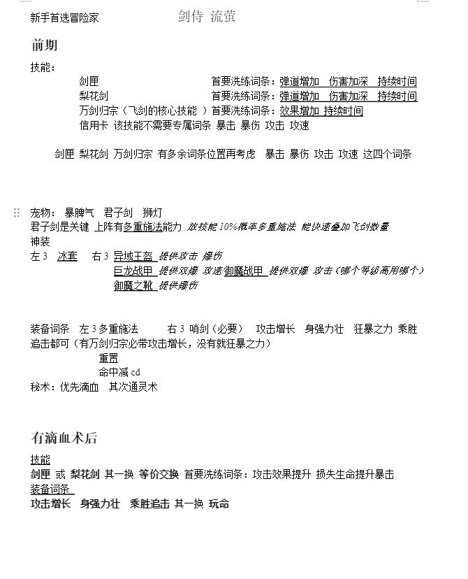
【开服半月速通130-5】万能技能组合思路
纯萌新摸索着玩,可以看出号属性非常低,但其实能更快,期间3天浪费在无尽刷金币升技能(前期真的很缺),5天刷宗师秘境刷装备,加上这8天加上共计15天。无尽什么的也不想打了,拿了第一档排名奖励就行。 用过的技能为8个,洗练如下: 影分身-分身数量,暴击,爆伤 打鸡血-召唤攻速,暴击,爆伤,基础攻击 增伤娃娃-基础攻击,暴击,爆伤 汲取-汲取攻击,暴击,爆伤 黑洞-吞噬子弹,范围增加 前赴后继-额外攻速
迷途之光-萌新入门(个人向)
我先叠个甲:非大佬!一切推荐均源自个人在本次测试过程中的实际感受!可能不对,敬请各位观众老爷批评指正! 个人为月卡党——小氪爽就完了!本款游戏比较好的满足了这一点。亲测开局百元投入后面每个月几十元就可以玩的很爽了hh ①首先从资源获取难度谈起 货币:彩钻>蓝钻>金币(这好像是句废话哈哈哈。) 1RMB=1彩钻=10蓝钻(首次购买双倍)≈33,333金币(商城直接购买) 十分不建议大家使用彩钻取换
整合版攻略
(退游了)部分内容已过时 ———————————————————————— 新模式角色选择 输出零/洛 副C龙樱 辅助随缘 零/洛天赋:火星溅射x2 秩序x1 暴击爆伤 段位保护 技能:汲取必备 影分身/幻影 黑洞+随缘 龙樱:熊猫 共进退 打鸡血+随缘 辅助工具人:黑洞 万有引力 抗拒火环 八卦 召唤类 上面-和中间的角色选黑洞 100关后直接小窗挂机就行 ——————————————————
卡关看这里
萌新培养优先推荐零>船长>铃铛 零现在打桩打矿都不错,船长主要闯关好用。铃铛是零打矿进阶版,不过打桩不行。 以下技能需要高星通关100-5很轻松 被卡关建议这套 守护己方吉祥物用这套 如遇到双向技能BOSS:可以给敌方一些防护类技能,自己带一些攻击类的技能。注意千万不要给BOSS召唤类技能。也可以不给技能,直接硬刮。角色哪个星高用哪个#游戏攻略
【攻略征集】迷途之光》保姆级新手攻略
《迷途之光》保姆级新手攻略 一、先聊一聊福利,毕竟是一款付费内购制的游戏,还是绕不开这个话题。总体上,内测东西送的还是挺多的,还是玩的挺舒服,不知道公测会不会削减。不过因为是开荒期,所以给我的感觉前期体力和金币的缺口很大。体力!体力!体力! 不用看广告在我在算是优点,而且也不是放在永久卡里面,而是直接送这个确实不错 秘境获取基础资源,能直接扫荡就好评 二、技巧 商店有免费的蓝钻礼包,每月每周每日都
已经到底了
加载中