首页
排行榜
发现
动态
云游戏
PC 游戏
论坛
创作者中心
开发者中心
聚光灯 GameJam
发布
下载手机 APP
扫码下载
Android APK 下载
版本:v
App Store 下载
版本:v
下载 PC 版
Windows 版下载
版本:v
下载 TapTap
TapTap 手机 APP
扫码下载手机App
Android APK 下载
版本:v
App Store 下载
版本:v
TapTap PC 版
Windows 客户端下载
版本:v
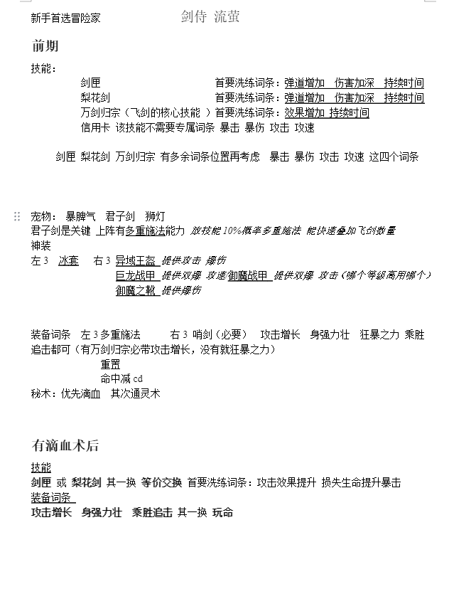
装备攻略
加载中
【迷途之光大型攻略集群】-萌新百问
因为无法忍受攻略区的空缺以及部分好为人师又误人子弟的伪大佬,所以打算写一个攻略集群。当然作为鸽子精我也不是什么好东西,要写的又太多了,在弃坑之前多半是写不完,只能随缘写点,姑且当做抛玉引玉。那么,先来点开胃小菜吧。 Q: 充值哪些最划算? A: 永久卡,行囊,助力,征程,钥匙无双礼 Q: 钻石能做什么? A: 抽限时卡池、买体力、抽转盘 Q: 该抽什么角色? A: 优先抽天启者零、机械师伶牙 Q:
【游戏数值分类】基础值&临时值
如果有误,欢迎指正[心动小镇_点赞] 数据说明 上图数据由迷途官群管理员knife提供 ▍基础值 ● 基础值 = [角色成长] + [装备属性] + [外观加成] + [特殊机制] [角色成长] ○ 冒险家/技能/宠物/神器升星加的永久属性 ○ 冒险家觉醒加的永久属性 ○ 世界等级提升加的永久属性 ○ 祝福获得永久的属性 [心动小镇_可以]上图片: 注:冒险家觉醒中只有固定属性为基础值,觉
氪佬开荒简易不走弯路攻略
新号只要埋头搞体力丹,月亮转盘只换体力丹,其他不换,55关开启觉醒盘,小保底选15体力丹,觉醒只搞伶牙,零,其余觉醒可白嫖,氪度高继续觉醒铃铛,千机等。 新号只要埋头打宗师,宗师给装备,宠物碎片,优先搞装备,先凑词条,再换高级的,有金币了升神器,升技能,升宠物(优先升全局攻击的),再点祝福,世界等级最好每天都扫,氪度高拉活动里的永恒结晶礼包提升最快。 氪金:金币礼包一毛不氪,全靠宗师,宠物可适量买
新角色机械师.伶牙打全面战争高层攻略
有用就点个赞哟! 首先说明,伶牙只适合打单关卡BOSS类型的副本,其他副本暂不推荐。不带无人机是无人机特效太卡了不适合长线作战。 首先技能配置: 接下来是宠物: 宠物有两套选择,看自己吧 装备: 没了。#迷途之光 #迷途之光v #迷途之光 #迷途之光v
千机攻略,为无尽而生,基础攻击能过兆
这局只拿到幻影,前赴后继,孤注一掷,怒意四个关键技能也能攻击力过两百亿了,可惜没拿到生命光环。 装备带CD套,生命套,秘术带回春术(图中没没用生命套)词条用万能的多重施法,重置,然后是带秩序,火星,鸡犬,狂暴。 核心技能是前赴后继,孤注一掷,幻影(影分身也能用一下,但是叠层速度比较慢),生命光环,怒意。难点就是这五个技能比较难同时拿到,怒意能用天赋生命法则稍微替代,但是基础过兆还是得靠刷出重置
鸡血零打桩配置
#迷途之光 #游戏攻略 技能带鸡血,娃娃,汲取,影分身。词条洗鸡血加攻速,鸡血加暴击,汲取强化加成,影分身持续时间,影分身数量,娃娃不用洗链接数量和范围,然后空余的词条就洗加爆伤,加基础攻击或攻速 装备带CD套。词条洗秩序,火星,多重,重置,鸡犬升天,击中减冷却。 宠物带君子剑,暴脾气,狮灯。 然后进去打桩的时候木桩出现有延迟,会在剩下十三秒的时候出现,所以进去手动秒按影分身和打鸡血,然后站位就是
暴烈鸟·火洛的站桩技能搭配!
本文将从 站桩 的玩法角度来分析火洛的技能搭配和洗炼,套路出处《啥也不是》和《阿达达》大佬,如果有更好搭配欢迎分享呀! 首先,解释下什么叫站桩,站桩是游戏中的小队输出赛玩法,20s的时间角色不停攻击一个木桩,计算最终伤害。 其次,说个洗炼小技巧,文中会标识出每个技能的优先洗炼属性,在技能没有洗炼之前,先洗出优先率最高的红色属性,对伤害的提升最大。 最后,虽然火洛打伤害主要是靠暴击、爆伤和攻击等,但
00:35
【新技能】“前赴后继”利好攻速?龙龙震怒~~云筱、零,大喜!
感觉已经触发攻速帧上限惹! 赶jio,前赴后继就是为了爆小队量身打造的! 其他召唤技能完全没法往1000层方向速通嘛~ 云筱(xiao)和零适合用。 平时自选也可以选出来组合用(当然,估计没有汲取伤害还是不太行)。 主菜:汲取; 配菜:前赴后继+爆破小队+幻影。 主菜获得的概率好低啊~~ 前赴后继需要洗练本体BUFF额外攻速(建议传奇,神话最佳); 爆破小队需要洗练数量、CD(建议传奇,神话更佳)
船长大人100亿输出达成
这游戏的小队赛满满套路,真正能打出高输出的其实就几个核心技能:第一核心技能汲取,缩地;第二核心娃娃,增伤变态;辅助输出技能洪流,实测过几次,就带它效果最好,配合英雄船长9星。技能核心洗练属性必须有,英雄装备上爆伤暴击最好,装备方面技能为了快速堆高汲取效果,带有重复施法10%的那,运气好的话几秒攻击就50万了。
已经到底了
加载中