首页
排行榜
发现
云游戏
PC 游戏
动态
发布
论坛
TapTap 制造
聚光灯 GameJam
开发者中心
创作者中心
下载手机 APP
扫码下载
Android APK 下载
版本:v
App Store 下载
版本:v
下载 PC 版
Windows 版下载
版本:v
下载 TapTap
TapTap 手机 APP
扫码下载手机App
Android APK 下载
版本:v
App Store 下载
版本:v
TapTap PC 版
Windows 客户端下载
版本:v
综合攻略
加载中
英雄图鉴——维京人之王 奥拉夫(SR)
英雄图鉴——王后 桂妮维亚(SR)
关于住宅英雄配对给新手小白指路
传承英雄没了,其他住宅空着不管他,不要添加别的男女英雄,匹配会变混乱,缺点产值变低,匹配成功率70%以上,生娃靠运气,给大家做个参考吧。
传承配方收集贴
本人手动配对爱好者(虽然也是天天空军[表情_捂脸哭])发帖征集英雄配方,评论英雄名字下方回复两个配方截图(近几天),然后我会长期更新,大家多多支持帮忙补全,一起受益#王国传承 #游戏攻略
阵容选择和站位攻略
#游戏讨论 #本人玩这个游戏有一段时间了,根据自己对游戏的理解,也是成功用较低的战力摸到过竞技场第10名。接下来我谈一下我对这个游戏PVE和PVP的见解。 首先,要明确一个概念,这个游戏战力数值是很有欺骗性的,所以合理搭配阵容和站位PVP可以越100到200万的战力来战胜对方,至于PVE更是数值膨胀,越400万战力以上都是存在的。在战力差距不是特别大的情况下,真正影响战斗胜负的地方在于双方阵容第一
关于抽卡的一些个人建议
在《王国传承》中,抽卡是获取英雄的重要途径,以下是一些抽卡建议: 抽卡策略 前期抽卡:前期不必过于追求高品质卡牌,抽到什么就用什么,优先推进关卡和升级城堡,获取更多资源后再进行抽卡。 卡池选择: 普通卡池:4个SSR英雄 概率为0.21% 24个SR英雄 概率为0.21% 。每日限次50000 累积次数有相应 宝箱奖励。要注意部分SSR英雄是没有的。 女神卡池:9个SSR英雄 概率为0.83% 1
浅谈中前期英雄培养
#王国传承 本人六区郁金城,开区到现在玩了有40天了,目前主要是收菜阶段,给大家浅谈一下中前期英雄培养方向。 亚瑟(绝对主力,女神心愿直接选,可以心愿到白4再换其他,留俩后面卷轴开到了再升满星) 贞德(打BOSS的绝对主力,打BOSS把亚瑟下了,防止美狄亚大招给不到贞德) 美狄亚(最强工具人,可以刷新攻击最高英雄大招) 爱德华(工具人,可以保证先手) 艳后(推图最强控制,建议放前排,挨打能尽快放第
作为一个新人新区玩家,冲榜其实还是有点乐趣的,也是每个人必须经过的一个活动,而且氪金的大佬不少,技巧弄的好,榜三不是问题。 战力提升方法一:统帅权杖,争取多弄几个,战力加不少(图一) 战力提升方法二:做完一个角色升级到200级领取任务尽量g后(图二)把英雄重置,等级平分这个战力占小头 战力提升方法三:商会的蓝色装备宝箱(图三)建议商会13级后左右再开启,13级后开获得蓝色一星装备,以前开的是
开局主要升级城堡,伐木场要建在右上角,商会记得升14级开蓝装,有能力的开局拿下亚瑟王,兑换码记得用,时间加速不要乱用,0氪微氪的话钻石不要乱用,优先购买房地产盖房子 角色信息: 名字:我不是人机 编号:1249642 服务器:雷蛇城
攻略:零氪的两个发育时段
这款游戏初看一般,玩了一会感觉挺有深度。 开区一般是十点半,新人可以关注一下。以下为零氪 第一天:狂升基地,没资源就去过图领,大概第二天起床就十二级这种,就不掉队啦。这里有三个隐藏点:1是联盟掠夺,等晚上找最多资源的,能第一天刷出10个木材箱,,2是6元首充直接解锁女神召唤出亚瑟推图。3是商店把建筑加速买完,才能第二天基地15级。别心疼钻石,后面过任务很多,不担心日常消耗。第二阶段是第七天左右,因
优生优育及抽卡加速!
春节后接触本游戏,小心得!纯属娱乐,氪佬可以回避啦![表情_微笑] 抽卡活动一次共四轮,一轮200抽,所以,不够200抽就不要再抽啦! 加速活动同理,够两万加速再参与!不够的留到下次活动! 再来说说传承,就是生小孩,优生优育才能出精品,要不都是歪瓜裂枣!不过卡的星级决定品质,其实还是看运气!直接上图!
前期起步攻略
城堡一直升级不要停, 研究前期主要走生产科技,跟任务研究军事科技 木材为游戏最重要且紧缺资源之一,有多余资源造风车提供加成。 尽量让风车照顾更多木材厂 联盟尽量进靠前的,进联盟后去战争看联盟占领那些区域,选个最高的去占位置,每天记得必定换木材,多的可以考虑换别的 房子每天产一个孩子,星级随机,高星英雄结婚有更高概率生高星英雄。 如何让高星英雄结婚 英雄结婚只会在城堡任职的英雄里面找,英雄有房屋后英
0冲玩家冲榜20阵容推荐
0冲玩家阵容推荐#王国传承 #王国传承抽新区 #王国传承抽卡 #发现好游戏 亚瑟>贞德>美狄亚>阿波罗>潘多拉>爱德华
英雄图鉴——荣光女王 伊丽莎白(SSR)
伐木场布局攻略
起步阶段,可以按图1或者图2布局都可以,中后期8伐木场后可以按图3布局。 木材为游戏最重要且紧缺资源之一,建议早早合理布局并造出风车提供加成。 Ps.暂时无升级建筑时,多余木材都可以用来建造风车,待建筑升级木材不够时可以把风车卖掉(无损),达到资源合理利用。 角色名:白羊艾伦 编号ID:1243322 服务器:月光城
推荐一个好用的阵容
这里我给大家推荐一个前期阵容,250w过过11章。 阵容方面,亚瑟绝对的主C,资源优先级别最高,有攻略说亚瑟攻击最好不用太高,防止控制,其实问题不大。 前排奥拉夫,豹女和亚瑟一排,奥拉夫的无敌时间可以帮您抗到亚瑟放大,减轻亚瑟压力。豹女的恐惧也给亚瑟争取放大时机。放豹女主要是豹女无需培养。后面可以换成我们的七世。 俄里翁和贞德可以放第二排,他们的位置可以看对面互换。贞德很牛,但要清楚是后期很牛,前
配种表
首先感谢制作表格的大佬,有需要的看看
战略物资活动
第一次做这个活动,今天发现这个奖励是有等级区分的,需要的材料种类就是等级。而且二级和四级资源相差一倍还要多,因为我等级不够没有牛角。也算是和城堡等级有关,所以四种材料应该就是最高奖励了,有时间刷新的话,可以选择纯肉,或者肉和木材,性价比最高,没时间刷新就可以不挑物资种类,只选择需要四种材料的就可以收益最大,萌新一枚,说的不对的还请大佬们指教一下#王国传承 #浅评一下 #游戏攻略
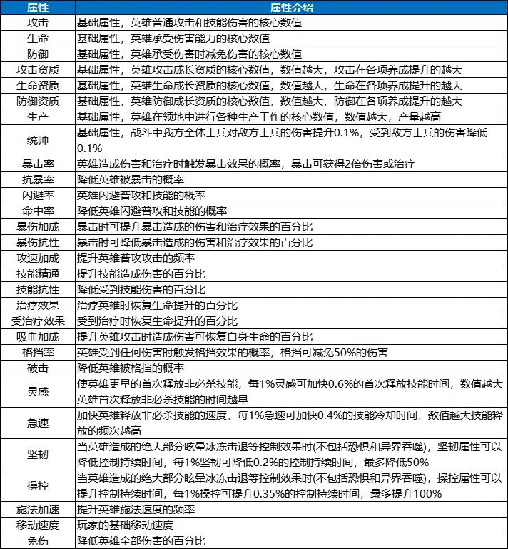
统帅,技能精通等属性说明
来,被我挖到了 分享给大家 拿走不谢 #王国传承 #王国传承抽新区
加载中