首页
排行榜
发现
动态
云游戏
PC 游戏
论坛
创作者中心
开发者中心
聚光灯 GameJam
发布
下载手机 APP
扫码下载
Android APK 下载
版本:v
App Store 下载
版本:v
下载 PC 版
Windows 版下载
版本:v
下载 TapTap
TapTap 手机 APP
扫码下载手机App
Android APK 下载
版本:v
App Store 下载
版本:v
TapTap PC 版
Windows 客户端下载
版本:v
国策攻略
加载中
时光大爆炸:越战名士培养、搭配思路!!!
各位族长大家好哦[表情_坏笑],这里是小七[表情_送花][表情_送花] 最近大家对越战推裂缝讨论的比较激烈哈[表情_嫌弃] 小七在这里帮大家整理了下一些本人和大佬经常用的一些越战搭配[表情_思考] 各位族长可以简单参考下哦!!! 首先目前越战的二大神将:蚩尤、项羽!! 日常宣传游戏交流QQ群:1019185490 名士介绍: 二者均具有超高的爆发,前者适合针对对面没有相柳的情况,后者专门针对相柳的
时光大爆炸:蛮族入侵分低?这里教你搭配!!!
哈喽!哈喽!各位族长好哦!!! 这里是小七!!!今天浅浅测了下蛮族入侵各种搭配的伤害情况!! 废话不多说直接上搭配!!(以小七自己9亿的阵容参考) 更好的搭配欢迎加QQ探讨哦1019185490 首先第一套国策:无中生有、算无遗策、赴汤蹈火 异兽:穷奇、金刚、野猪 这套算下来应该有点奢侈,不过玩的久的应该能凑齐、实测下来以小七9亿的阵容来算每次伤害有170亿左右!!是目前已经探索出来的最高伤害搭配
新手老手3000玉轻松保底拿50国策抽奖!!!
首先,这里针对名士上阵阵容实力达到5000w以上,没有5000w实际操作下来可能有达不到预期,可以先收藏等到实力够了再拿奖励 废话不多说直接开始 图一,泰山对决,打到第一大概需要50张券,有很多人可能会有疑问,为什么有的人明明战力很低,却能在新的周期第一天就能排到第一,这是因为别人屯了挑战券。废话不多说直接实操。 公式:周六那天泰山对决确保晚上12点前自然恢复有10张挑战券,然后当天购买10张,这
【时光攻略篇】一图流国策强度榜(重置版)
1.0版本的国策有小伙伴反馈很复杂,2.0版本进行了优化~~ 国策系统是目前很复杂的战斗系统,会因为搭配和玩法产生不同的强度 大家参考即可,后续会为大家带来超详细的搭配攻略哦~ 原创攻略请认准洋芋蛋儿~ #模拟经营##手游推荐##时光大爆炸#
【时光攻略】生产国策&建筑材料一览
本期攻略内容: 1、生产/发展类国策推荐&技巧 2、全建筑(至航海时代)的建筑素材&对应加成角色 3、个人向的生产资源规划思路 日常叠甲:个人攻略,仅供参考,如有更新,群里找我 #发现好游戏 #手游推荐 #时光大爆炸 #时光大爆炸手游 #模拟经营
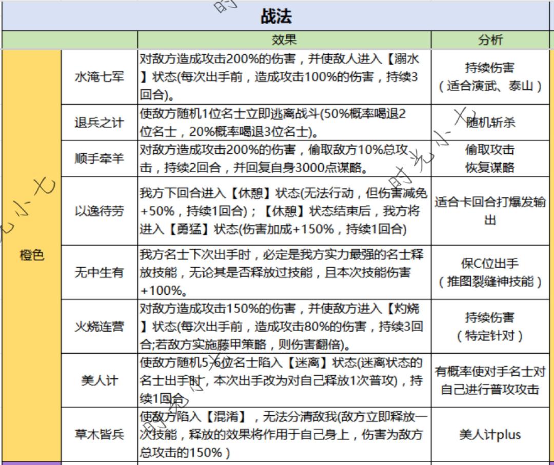
时光大爆炸;国策战法一览!!!
各位大佬大家好哦[表情_开心],这里是小七[表情_送花] 这边给大家整理了下国策一览,方便各位大佬查询哦[表情_吃瓜] 闲聊玩法,攻略等欢迎加QQ圈探讨哦1109185490;微信群也可加群转哦!!! 首先橙色: 注:有自选的话优先选无中生有推图。 紫色部分: 注:坚城高筑、与子同袍都是不错的自选推荐哦。 蓝色、绿色部分: #攻略 #时光大爆炸攻略 #时光大爆炸
时光大爆炸:国策天命一览!!!
玩家QQ交流群1019185490#攻略 #时光大爆炸 #时光大爆炸攻略
时光大爆炸:国策博弈一览!!!!
各位大佬大家好哦,这里是小七这边给大家整理了下国策博弈一览, 方便各位大佬查询哦!! 闲聊玩法,攻略等欢迎加QQ圈探讨哦1109185490;微信群也可加群转哦!!![表情_酷][表情_酷] 橙色国策一览 橙色的博弈这边目前优先级最高的应该就属回天有数了,其他目前感觉都比较一般,有待开发!!! 紫色国策一览 紫色的博弈这边,最好用的属百战之身了,征战爬塔感觉比回天有术都要实用,优先获取!! 蓝色、
时光大爆炸:国策谋略一览!!!
各位大佬大家好哦,这里是小七 这边给大家整理了下国策谋略一览,方便各位大佬查询哦 闲聊玩法,攻略等欢迎加QQ圈探讨哦1109185490;微信群也可加群转哦!!![表情_期待][表情_期待][表情_期待] 橙色国策一览 橙色国策中破釜沉舟、暗度陈仓、当机立断都是非常不错的PVE神技,推荐优先获取。[表情_酷] 紫色国策一览 紫色中比较通用的推荐算无遗策、攻守兼备[表情_吃瓜] 蓝色、绿色一览 蓝色
国策不会选?哪些国策实用一图教会你!!
更多搭配攻略欢迎点赞!!关注!!进群探讨! QQ⭕:1019185490#攻略 #时光大爆炸攻略 #时光大爆炸
已经到底了
加载中