首页
排行榜
发现
动态
云游戏
PC 游戏
论坛
创作者中心
开发者中心
TapTap 制造
聚光灯 GameJam
发布
下载手机 APP
扫码下载
Android APK 下载
版本:v
App Store 下载
版本:v
下载 PC 版
Windows 版下载
版本:v
下载 TapTap
TapTap 手机 APP
扫码下载手机App
Android APK 下载
版本:v
App Store 下载
版本:v
TapTap PC 版
Windows 客户端下载
版本:v
资讯
加载中
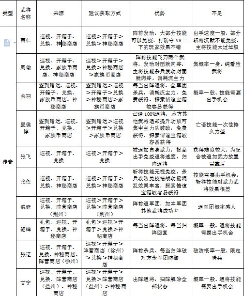
《小小三国2》武将技能简介
作者:天命丶长安 武将技能简介 根据效果大致分为: (1)退将:针对军团,使军团内随机敌方武将从战场退却,如武将拥有重生状态退却后立即返回战场,具体又分为: (a)非强制退将:可以被免疫退将技能所免疫,可以被免疫技能所免疫 (b)强制退将:不可以被免疫退将技能所免疫,不可以被免疫技能所免疫 (2)斩将:针对武将,使敌方武将收到相应的伤害,伤害值超过生命值即死亡,如武将拥有重生状态也无法返回战场,不
《小小三国2》攻略汇总!!!
《小小三国2》攻略汇总,你想要的都会有,快来看看吧!!! 助你在《小小三国2》成就霸主梦,海量新鲜的攻略出炉啦~~ 哇,你们这些霸主的要求也真是高啊,小编我写攻略手都发软了,而且质量也是真滴高;喔~~本来我都不打算这么早做汇总贴的,硬是被大佬按着头在电脑前写了。 话不多说,迄今为止,精致的游戏攻略汇总如下: 【游戏介绍】 《小小三国2》简介: 《小小三国2》美术赏析: 【玩法介绍】 《小小三国2》
《小小三国2》封测礼包福利大发送拿到手软
《小小三国2》礼包汇总,大量礼包豪情送不停; 请在游戏中 游戏主界面左上角 点击“头像”进入-点击兑换码-输入礼包码点击确定-兑换成功哦! 《小小三国2》游戏即将开测啦,想想还有点小激动呢~ 删档封测期间,大家除了可以在游戏内,体验创新策略玩法的乐趣外,还可以参与我们的论坛活动和贴吧活动。参与了有什么用?当然是blingbling的大量礼包奖励啦~~赶快多多参与活动,礼包拿到手软哦;盖楼中....
《小小三国2》游戏特色
《小小三国2》是一款Q版的经营策略游戏,游戏背景设定在时期,此时黄巾已平,董卓伏诛,群雄崛起……什么?玩腻了魏蜀吴之间相爱相杀,对万年不变的战役地图倒背如流?那这位看官您算是来对地方了!游戏的第一大亮点就是,除了曹老板、刘大耳以及孙十万,还有战神吕、袁大头、马家军等8大阵营供您选择。 在这样一个更广阔的历史舞台中,玩家作为一个村庄的CEO,以发展建设自己的领地,搜罗三国名仕,不断壮大自身的军队实力
《小小三国2》攻略汇总!!!
《小小三国2》攻略汇总,你想要的都有,快来点击了解吧!! 助你在《小小三国2》成就霸主梦,海量新鲜的攻略出炉啦~~ 哇,你们这些霸主的要求也真是高啊,小编我写攻略手都发软了,而且质量也是真滴高;喔~~本来我都不打算这么早做汇总贴的,硬是被大佬按着头在电脑前写了。 话不多说,迄今为止,精致的游戏攻略汇总如下: 【游戏介绍】 《小小三国2》简介:https://www.taptap.com/topic
《小小三国2》答题活动!!
《小小三国2》是一款好玩不累的创新大型策略手游,玩家可以利用海量武将,构建自己属于自己的强大军团组,和众多霸主们进行对战,参与多种形式的玩家竞技。 为玩家构筑一个极具策略性和爽快感的公平竞技世界!!! 为了让大家在游戏的过程中能玩的更开心,小编将持续给大家带来答题有奖专题活动,大家在参与的同时也可以将自己对这个活动的想法通过回帖告诉我哦~ 【活动时间】 8月10日- 8月16 23:59 【活动内
《小小三国2》bug建议活动 送京东卡啦!!!
小小三国2发生了什么意外,战斗为何突然中止,武将们为何踌躇不前? 消灭BUG,消除不合理规则。以小小三国2霸主的名义,秉承公平与公正,小小三国2霸主们,行动起来,将BUG展示到这里,丰厚京东卡大礼已备,我们将与你共同解决问题。 【活动时间】 8月8日-8月16日 【活动内容】 玩家将游戏中遇到的BUG或者对游戏的建议在论坛指定活动贴中按活动格式正确回贴,并在活动贴中回复游戏名字,即可获得丰厚的宝石
人人做城管 策略手游《小小三国2》邀你来玩!
人人做城管 策略手游《小小三国2》邀你来玩 !!! 《小小2》是一款SLG游戏,争策略领地,打造一个立体式的完整领域,派遣武将率兵出征,攻城略地抢地盘,《2》即将上线,经营你的领地,征服三国! 在三国世界里,把内政处理好才能安心出征,《小小三国2》需要玩家们作为城管管理领地,为各类生产配置人口,安排生产计划,生产资源。大力发展生产力能变得更加强大,游戏有多种建筑需要玩家去建造升级,对于各位主公而
【吐槽活动】曹魏五谋士亮相,程昱本职工作竟是种田?郭嘉居然是小学生?
朋友,知道什么是五虎上将,河北四庭柱吗? 知道,那你肯定也知道什么是“二荀贾郭程”吧~ 么得错,《三国志》里写的,后人称为曹魏五大谋士的五个人了 《小小三国2》曹魏五谋士齐亮相,看完后我竟然无言以对,程昱是种田高手,郭嘉还学会了小学生的【反弹】神技! 来来来~留下你们的吐槽和感想 评论超过50送出1张50元JD卡 评论超过100再送1张50元JD卡 评论超过500送出1张终极大奖100元JD卡 【
《小小三国2》今日首发,兄弟并肩战三国
兵法策略定天下,兄弟并肩战三国,超人气休闲策略手游《小小三国2》全网首发今日火爆来袭!你可以和你的好友一起,在乱世三国建领地,战群雄,并肩作战,携手开启最强霸主人生。 家族兄弟,并肩作战 三国乱世,群雄并起,结交英雄豪杰,大碗喝酒,大口吃肉,并肩纵横天下,是多么爽快的事情。在《小小三国2》加入家族,就可以实现这个愿望。在家族中,除了可以结识天南地北的朋友,日常交流互动,还可以一起联手略地,一起
【有奖话题】闲说三国名士~
最近听有声书,主讲人讲到一个名叫田畴的人物,查了一下才知道原来不仅是征乌丸的关键人物,还有领族隐居之类的功绩。 三国时期不仅武将多,名士也多,除了颍川一大帮士族子弟外,你还知道哪些三国名士,不妨来聊一聊~ emmm…上一次的话题活动评论达不到要求 不过请放心,我们还是会送出2张50元JD卡 这次有奖话题活动也一样,评论过10即送出2张50元JD卡 【活动时间】 截至11月26日23:59:59 【
闲话三国玄学~。
中国古代有占卜的流行,像国之交战,大军出行便会有占卜人士进行卜卦,依照卦象行事。 而在三国时期,有一位占卜大师,被后世奉为卜卦观相的祖师——管辂。在史料中有各种著 名事迹,占卜死期、占卜看病等玄学不一而足。 像《小小三国2》有开箱、寻访玩法,其实也是现代游戏玩家口中的“玄学”。 回复聊聊你知道的三国时期和玄学有关的故事和人物,评论超过10条,我们将在评论区中抽 出2位各获得50元京东卡一张 【活动
《小小三国2》封测礼包福利大发送拿到手软!!
《小小三国2》礼包汇总,大量礼包豪情送不停!! 请在游戏中 游戏主界面左上角 点击“头像”进入-点击兑换码-输入礼包码点击确定-兑换成功哦! 《小小三国2》游戏即将开测啦,想想还有点小激动呢~ 删档封测期间,大家除了可以在游戏内,体验创新策略玩法的乐趣外,还可以参与我们的论坛活动和贴吧活动。参与了有什么用?当然是blingbling的大量礼包奖励啦~~赶快多多参与活动,礼包拿到手软哦;盖楼中...
【活动】《小小三国2》圣诞狂欢晒心愿赢京东卡~
新型三国SLG手游《小小三国2》终极封测已重磅开启! 开放式休闲策略玩法,全新概念国战攻城系统,玩家可做悠闲领主种田打怪,可做霸道主公纵横疆场,尽情书写专属于自己的历史传奇。 圣诞节即将到来,走在街头已经感觉到浓浓的圣诞节气氛~你的圣诞礼物准备好了么? 即日起至12月25日,只要在《小小三国2》此贴下方晒出你的圣诞心愿回贴盖楼礼品卡免费领不停! 赶快来参加吧~ 【活动时间】 12月21日~12月2
已经到底了
加载中