易玩(上海)网络科技有限公司
公司地址:上海市静安区灵石路 718 号 B1 北楼
注册地址:上海市闵行区紫星路 588 号 2 幢 2122 室
投诉举报邮箱:kefu@taptap.com
1.40版本新改动
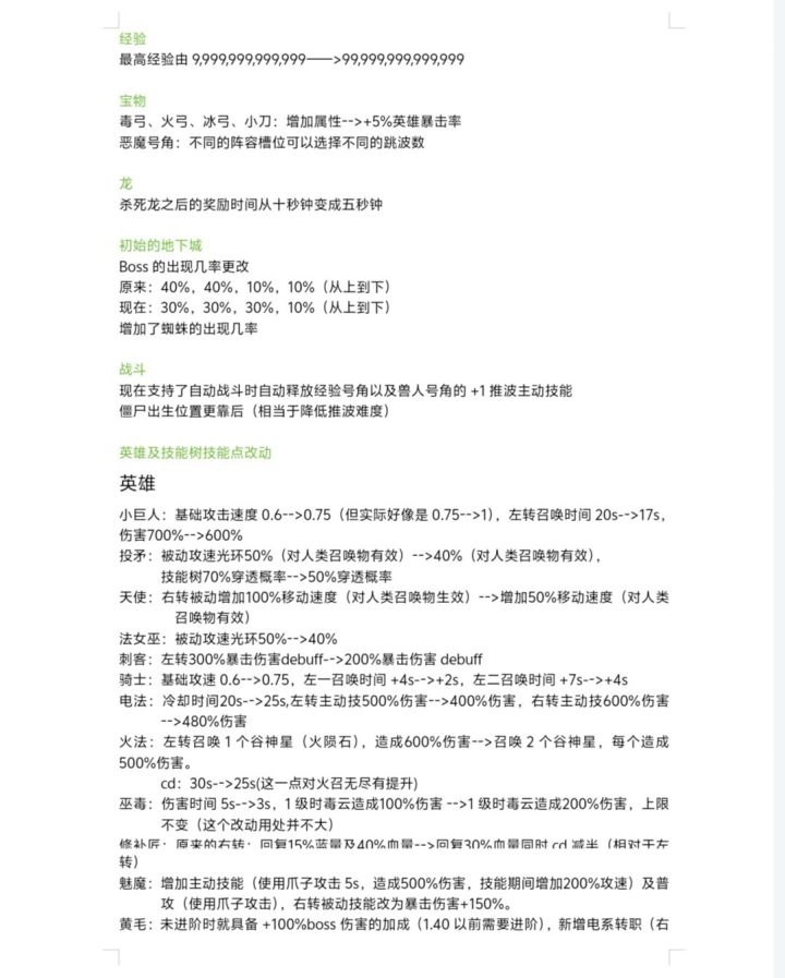
成长城堡也是迎来了1.40大版本更新,这次更新这是有人欢喜有人忧,具体改动如图欢迎大家进入群626670016,群内有更多攻略参考,更多玩家一起交流#成长城堡
开挂被封的我见一个笑一个
既mgcc-lmh被封号后,又一个被封号,这两个人以及某up成长城堡阿乐某都属于预备封号小分队,希望大家警惕,更有甚者即图一中被封号的人是玩别人的号使用脚本,导致被封 毕竟是自己玩了很久的号,都是自己的心血玩的久了被封号实属可惜,希望大家绿色游戏,体验游戏中的乐趣,不只是在成长城堡。#发现好游戏 #成长城堡
中国公会initialdream_2顺利拿下top7
2024.07.09-2024.07.14赛季冲榜顺利结束本人也是终于拿到了一个前10的银牌🥈 大家如果对成长城堡这一童年小游戏感兴趣欢迎进入国内最大的成长城堡交流群群:626670016,谨防假冒群内为大家提供诸多最新攻略,翻译等#成长城堡 #发现好游戏 #游戏日常
双十赛季超额完成拿下top3, top4
3.26-3.31赛季原定目标双十,实际id3拿下铜杯 777夺下t4,实力拉满同时也祝贺JoeLah拿下铜杯,范总拿下第4以及Zhd等10人拿下前50,另有4名大佬拿下前百同时也是拿下了我的首个top1,得到了首个金杯,以赛季210793波创下国人城堡单赛季最高推波记录q群:626670016,欢迎加入我们, 一起交流成长。#成长城堡 #发现好游戏 #游戏日常 #单机游戏
拿下top5
133777波拿下top了捏,离大满贯更进一步了#成长城堡 欢迎加入QQ群626670016一起交流#单机游戏 #发现好游戏 #游戏日常
空空如也
也许宝藏只是换了个藏身之处