【干员测评】能天使篇:低甲死神
修改于2023/05/303.4 万浏览攻略

作者:天天 GIF:柠萌
排版:苏子 白寅
前言
各位刀客塔大家好,这里是欧拉攻略组的天天。
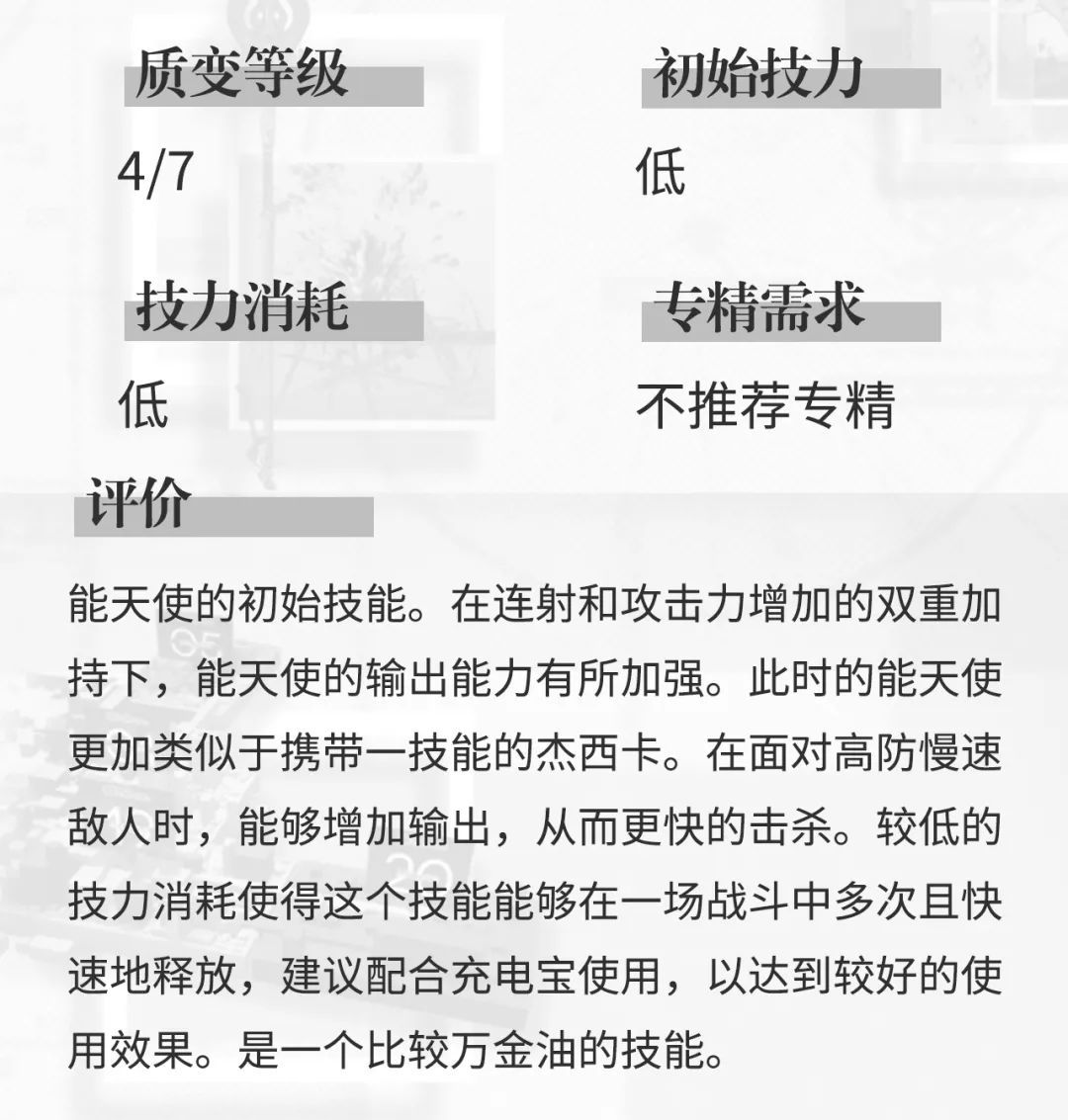
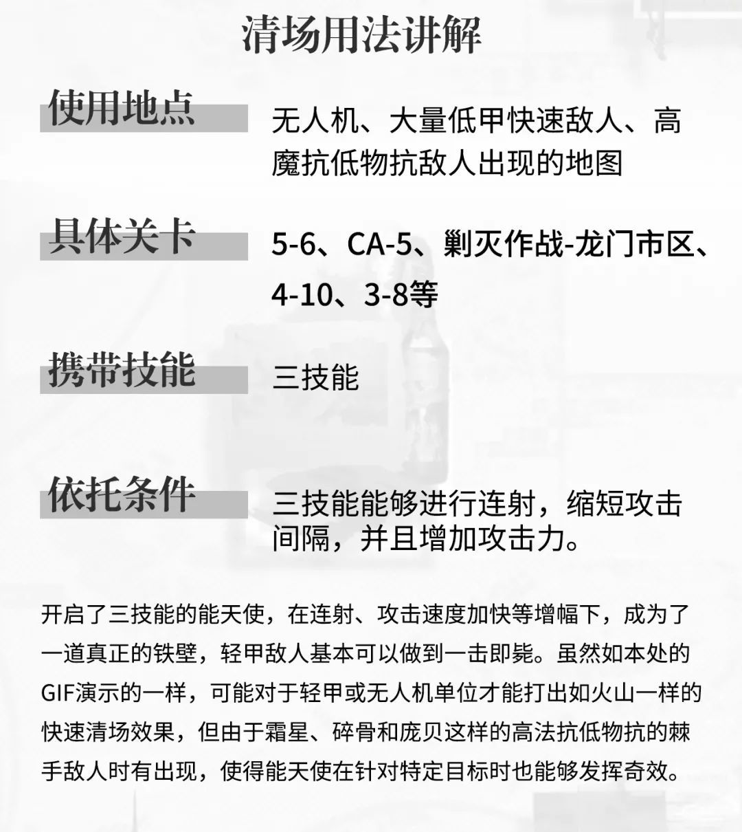
谁有着坏坏的笑容却也有一颗七窍玲珑的心?谁是个彻头彻尾的乐天派却只是因为自己喜欢快乐的事?谁虽然表面上可以和大家打好关系却很少真正去承认他人?没错,就是我们德克萨斯的好搭档,企鹅物流的优秀员工,阿能。虽然被许多刀客塔誉为低甲死神,但她的强度究竟几何?值不值得抽?又值不值得养?今天就让我们从这篇测评开始,走近我们人见人爱的阿能。
(本测评仅对能天使的强度作出分析,不考虑背景、厨力等因素,关于能天使的背景分析敬请期待!)

















本期的攻略就到这里了,我们下期再见。
本攻略中的部分图片和数据来自https://www.diopoo.com/ark/,同时向所有测取数据的工作人员致以诚挚的感谢和崇高的敬意。
如果大家有自己创作的同人文/漫画,或者攻略杂谈,请不要吝啬地向欧拉攻略组投稿吧!但抄袭,一稿多投行为是绝对NG的哦!
投稿邮箱189134862@qq.com,欢迎各位博士踊跃来稿,一经采用,将根据稿件质量支付作者一定稿酬!
本攻略由支持卡特亚的欧拉攻略组出品,转载请注明出处,禁止用于商业用途。

