锻冶屋英雄谭攻略【配方 称号 性格 图鉴 周目 宠物 挖矿 探索】
修改于02/2311 万浏览攻略
声明:
由于太久没更新了 所以很多都跟不上版本
所以攻略仅供参考 望周知
配方可全网转发 可备注自己原创
很惭愧,从2020年发布帖子到现在2026年,时间已经过去很久了,中途很多次想更新帖子,但因为各种原因更新缓慢,只有一点一点的更新,上次更新还是在2024年,更新了个声明,但现在已经有很多东西都和现在游戏中不一样了,我总在想什么时候能更新一下,但一直抽不出来时间,当我突然看见之前的一个评论,官方的攻略表格,当时第一次看见的时候心里想着,这个人真懂评论,在攻略帖子下面评论其他的攻略,现在看到倒是给了我启发,官方的攻略是会随着版本更新而更新的,准确性也更高,所以我把他的评论置顶了,如果由于我更新缓慢,如果导致你们走错路了,我这边也给你道个歉,实在抱歉,希望你们在看了我的攻略后,也可以看一眼官方的攻略,如果是一样的话,那说明没什么问题,不一样的话以官方的攻略为准,今天新年正月初七,算是春节的最后一天,趁着这个机会,祝大家新年快乐
暗号:
我是萌新【开服时的暗号】
五星好评【好评的暗号 不给好评也可】
劳动最光荣 【2021年5月1日劳动节暗号】
阅读事项:
排序是按更新日志来哒
所以可以按更新日志往下滑
找到自己需要的攻略哦
或者登陆在线文档
可直接查看哦 (部分没有在线文档)
PS:TapTap上打不开在线文档的话
可以转到浏览器打开哦
重点事项:
有任何问题都可以在下方留言
我知道的都会回复
比较重要的会回复后更新帖子
更新日志
2020年4月29日
道具图鉴【在线文档点击这里】
性格图鉴【在线文档点击这里】
称号图鉴【在线文档点击这里】
2020年5月8日
周目理解【在线文档点击这里】
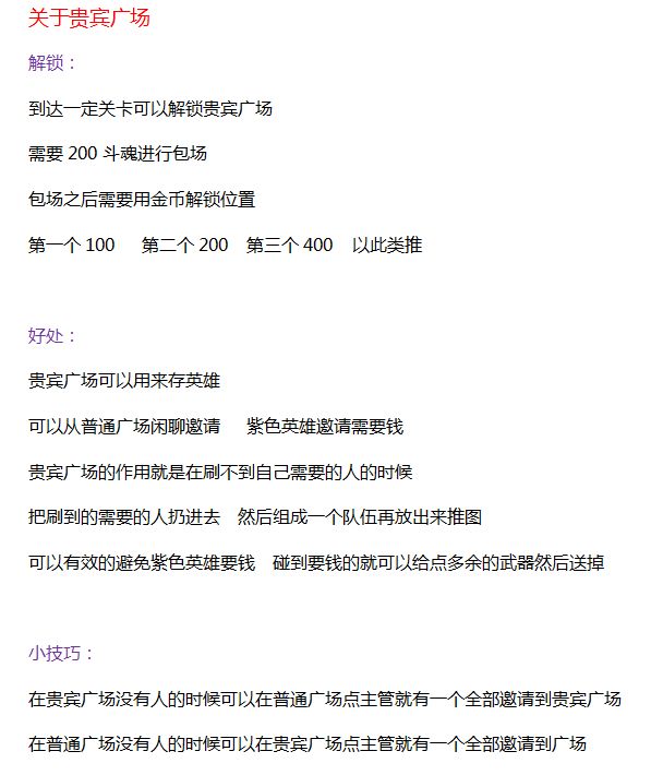
贵宾广场【在线文档点击这里】
宠物系统【在线文档点击这里】
2020年5月16日
推荐辅助【在线文档点击这里】
阵容培养【在线文档点击这里】
矿井图鉴【在线文档点击这里】
探索图鉴【在线文档点击这里】
2021年3月10日
更新了一些新配方
修改了一些错误的东西
帖子正式进入佛系更新时代
2021年3月29日
更新了在线文档
奇书鸡汤【在线文档点击这里】
2021年5月5日
更新了性格概率原码
工作安排:
即工作能力值影响【在线文档点击这里】
2022年3月11日
更新了QQ群
重置了在线文档
道具图鉴
配方属性可能会有改动










杂物和补给的太长 分成多个图





性格图鉴

称号图鉴


周目理解

贵宾广场

宠物系统

推荐辅助



阵容培养

矿井图鉴
普通矿井

金属矿井

石矿井

化石矿井

探索图鉴
平原

树林

雨林

腐林

沼泽

溶洞

绝岭

沙漠

火山

冰山

古代奇书与心灵鸡汤

性格原码

工作安排



