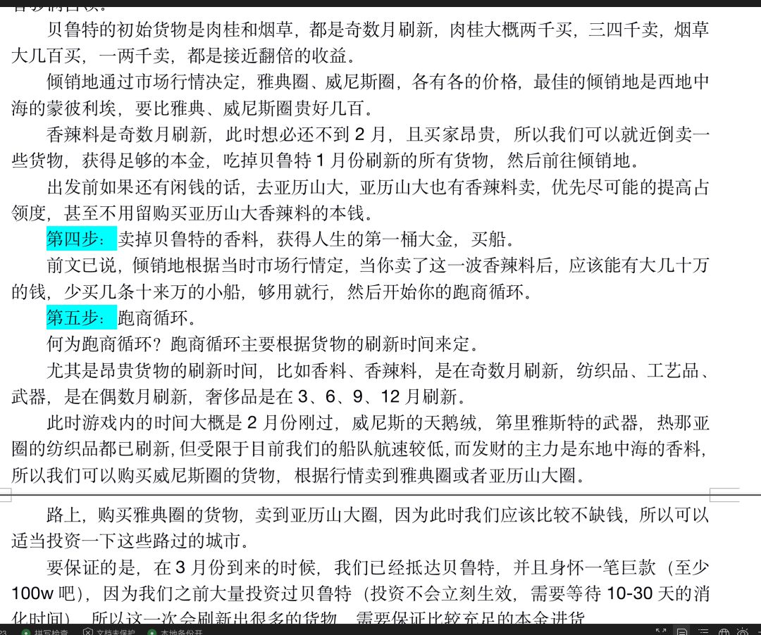
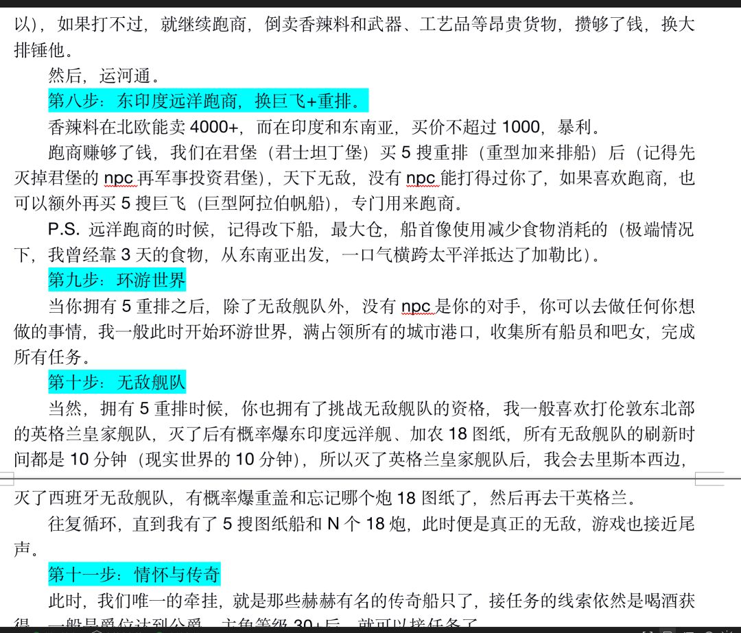
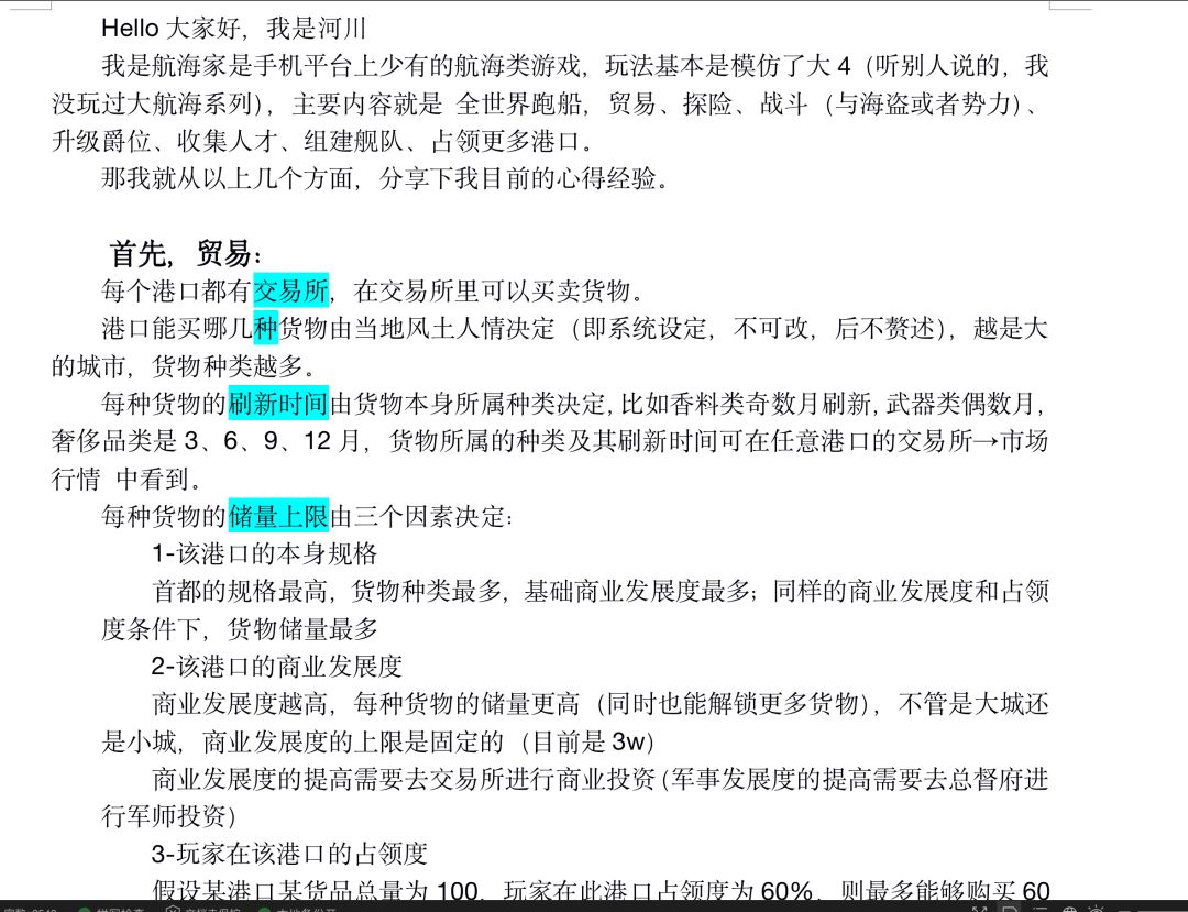
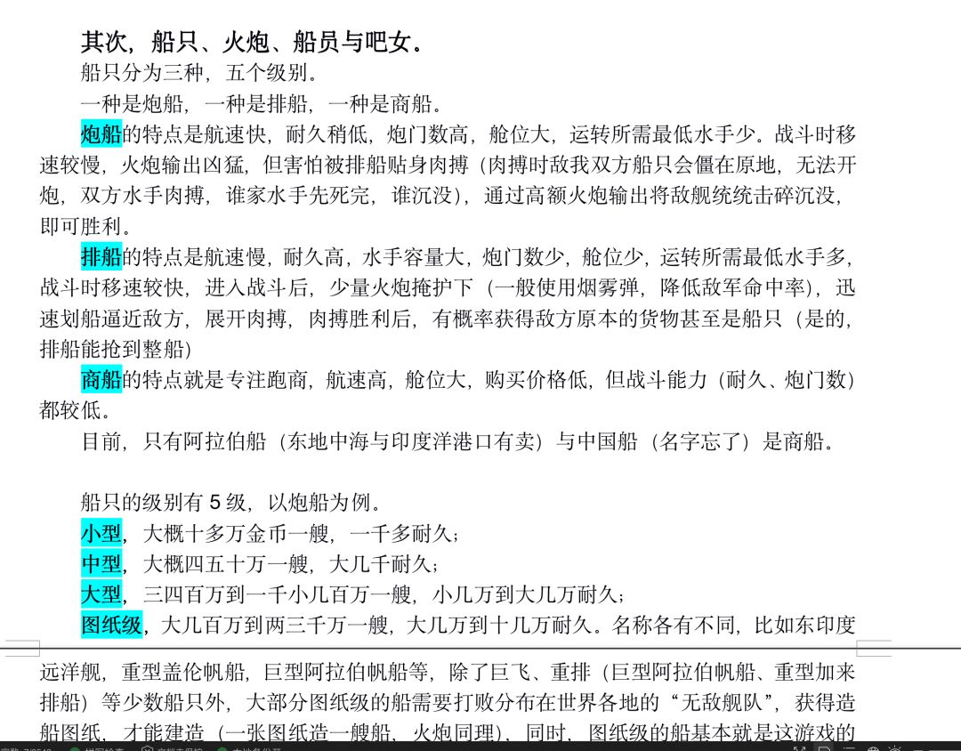
干货科普与珊德拉(威尼斯女主)开局攻略(2021年08月11日16:35:09已更新)
精华修改于2021/08/116.3 万浏览攻略
==============2021年08月11日16:06:07 重要更新!!!====================
先看这里!!!!
先看这里!!!!
先看这里!!!!
写这个帖子的时候是4月份,现在是8月份,游戏版本更新了好几次,所以当初写的东西有很多已经过期了!不正确了!
具体有哪些呢?
首先是珊德拉开局。
我们原本的思路是经营好威尼斯圈、雅典圈、亚历山大圈这三个贸易区,但但但!威尼斯圈和雅典圈的产物被大削!比如什么雕像绘画大炮都没有了!!!亚历山大圈香料产量降低,买价提升!
另外,占据东地中海的己方势力,梅甘妹子、穆斯塔法等,都变得更强了。。。
还有一个最最重要的!苏伊士运河开启难度变得很大很大,基本游戏前中期是别指望了。。。。
所以现在,我们这条路线已经没那么赚了,后续发展也不像从前那样一帆风顺!
当然,用还是可以用的,但已经不是唯一的选择了。
另一个选择是,在开局阶段,威尼斯圈作为大本营,还是可以经营的,威尼斯圈出来后,除了往东,现在还可以往西,热那亚马赛等地都有初始势力并且投资门槛较高,所以我推荐垄断巴塞罗那圈(主要是馋巴塞罗那和瓦伦西亚的武器,另外一个小城有没有武器忘记了),从这里购买的武器,可以高价卖到北非或者西非,西非的宝石和贵金属可以拉回来卖到北欧。
这里有个技巧,如果我们在地中海挑拨or亲自发动了势力战争,有不小的概率在西非刷出来武器流行。
至于干货科普的内容,大部分还是有效的,小部分被更改了,依次为:
1- 每种货物的刷新时间不止由货物本身所属种类决定了,还被游戏难度影响着(现在游戏提供简单、普通、困难3个难度)
2- 声望获取中,投资获得声望从每1w金币声望+1变味了每投资10w金币声望+1
3- 声望获取新增方式:捐赠,可在王宫or总督府捐赠金币,获取声望比例为每捐赠2.5w金币声望+1,同时捐赠还可以增加城市的军事、商业发展度,比例大概(不精确)为每2.5w金币,发展度+15,同时,一次性捐赠每满1000w金币,会送你一封推荐信。
4- 推荐信,可在王宫or总督府使用,使用后可以强行获得该城市1-5点的占领度,获得方式为任务获得or捐赠获得,商店不卖。
5- 商船不止阿拉伯船和中国船,还有拿骚的加长型斯库纳(我自己最喜欢的金币级商船)
6- 排船价格巨变,中排170w,大排一千多万,重排四千万
7- 新增图纸级排船,奥斯曼国家队掉落,造价1个亿。
8- 当你所在的城市被已开战的npc占领了部分,并且你要通过投资反占领回来的时候,要注意这种抢占领度的投资所需金额远高于正常投资所需金额。
目前大概就是这些,另外对比4月份的版本,马上到来的公测版本,新内容非常多,比如成就系统、发现物系统、难度系统等等,我就不一一详叙了,大家可以后天公测后进游戏自己体验。
多提一嘴:
1- 如果是第一次玩的萌新,建议选择简单难度,不要看不起“简单”这两个字,简单难度其实就是标准的难度,只不过策划非要叫它简单。。。
2- 如果想要氪金又怕破坏游戏体验,那我的建议是,不要买氪金的船、炮、金币、采买书,其他随意买。
最后,有任何疑惑,欢迎来我开的答疑帖里评论~
==============2021年08月11日16:35:03 重要更新结束!!!====================
写成word了,上传tap又要调格式,懒的搞,直接截图过来~
有任何不懂、需要讨论的,评论留言,我都会回复的。
原文件我传到了官群里,然后官群也有我传的世界地图和所有任务线索,部分酒馆妹妹的能力截图。


群号:1103403677
===============
开局攻略:
===============









===============
干货科普:
===============








(既然看到这里的,就偷偷告诉你,群里提前一天开测喔/滑稽)

