致萌新0到5细胞通关心得
2021/04/303857 浏览综合
本想找个闯关游戏玩,搜半天找到了细胞,简直不要太爽,30块绝对超值!一路走来磕磕碰碰,看过好多攻略,搜过好多"怎么得",曾被2细胞逼的重新注册了个号又花30,后来发现删档就行⊙﹏⊙,得!无所谓了。废话不多说。。
游戏是一死就重头开始,所以存档很重要。。



默认档位1,到个关键地方退出游戏复制1到2再继续,死了或被打到得不了30/60/无伤门(酌情考虑)就复制2到1接着来。
游戏一开始先收集符文<论坛有介绍怎么获取>,得一个就可以重开刷第二个了,不要急着通关。顺带刷刷细胞。不要解锁太多东西污染武器池,包括陷阱、手雷和力量。不然后面你会发现拿到的都不是自己喜欢的。。
前期细胞优先用于"一般升级",药水,回收金币,随机武器盾牌什么的,打到大桥多杀几次看守者(打3次出重弩图纸),
重弩解锁后, 存档大法0细胞可以通关了。
0细胞推荐:
绿流<卷轴3选1选绿,2选1没绿就选多血的>
装备:重弩,随便什么盾,夹子,冰雷。盾牌要练,这游戏盾反很重要<虽然我现在也是半桶水⊙﹏⊙>。
变异:死灵法术→弹药→死者之心/脱离战线(需获得人造人符文在牢房出生地上方飞头拿,具体论坛有教程)
路线:牢房→大道→壁垒→大桥→庇护所→钟楼→时守→城堡→王手
打完后
拿上王手武器,走到国王面前,握手(杀死国王),飞头到水龙头离开。
获得人造人符文。
1细胞,你会发现怪有点难搞,难搞就对了!这时候需要肝传奇铸造所。
肝:
牢房跑酷就行了,拿到2个卷轴就可以过图(牢房卷轴都是在外面大道这边,上蔓藤下水道的路没卷轴)通关拿限时门。走大道,继续跑酷,拿到3个卷轴过图继续拿限时门。壁垒?跑酷。拿3-4个卷轴(总共5个)就可以过图了,看守者之所以叫白给者,是因为攻击就那几个动作,熟悉后随意无伤,打完就可以重开了。
一直肝到铸造所第一排"+"满,可以尝试过1细胞(跟0细胞一样的路线装备变异),还不行就继续肝"++"到50%。
打过1细胞王手获得回收管道图纸,心心念念啊!拿细胞找收藏家解锁。
有时候第一次不一定出,别灰心,重头再来哈⊙﹏⊙
通关1细胞后继续跑图刷细胞,顺便练练盾反,把"专家陈列室"刷出来后,在牢房买"猎人手雷"(随机位置刷新),去大道使用,带双刀会瞬移的,照他脸丢出去,掉个东西捡起来,打他残血,丢个夹子控住,使用捡起来的东西,刷出"位移"(一次没出就重开继续),过图重开。继续带猎人手雷去大道,护盾机器人,刷出"堕落力量"。。
刺客匕首:大道入口左上方,需要蜘蛛符文爬上去。爬墙技巧:方向键贴墙偏上,跳→翻滚→跳→翻滚→跳→翻滚……
带着猎人手雷:
施虐者匕首:旧下水道蘑菇🍄。
<施虐者匕首需配合变异"开放性伤口"或者位移带词条"使敌人中毒/流血">
狂暴之刃:猛👻下水道爆炸蝙蝠🦇
前线盾:旧下水道一个挺深的毒池,跳下去。
开房性伤口:钟楼红衣戴草帽转圈圈那个。
词条可以存档大法刷:
差不多了
2细胞
铸造所"++"50%以上,不然打的累。。
这里推荐两个方向:
①继续之前的套路(比较轻松,不行就肝铸造所,S开局,天下我有)绿流重弩可以干到3细胞,也可以干到5细胞(4细胞疫病后不如红流爽)。。
②不喜欢重弩,或者想玩玩别的流派武器。。OK!红流闪亮登场!!为什么不是紫流?…太脆了,那是大佬玩的⊙﹏⊙我等小菜还是红流吧!0-5细胞,一个字:莽,三个字:就是干!
推荐
武器:刺客匕首,施虐者匕首,狂暴之刃。咒刃?我等小菜还是算了。。
技能:位移
力量:堕落力量
盾牌:鲜血盾/前线盾
变异<红流0-3细胞通用>:狂乱→冰心→近战,按顺序出。
打王手可以换成:死者之心+脱离战线+冰心
施虐匕首的话前期刷位移词条,巨人或王手就把冰心换成开放性伤口
卷轴:主红副绿<3选1选红,2选1没红选绿>绿色10个就够了,配合冰心+近战可以无限位移<巨人和王手不吃这套>
路线:
可以不变,也可以改成比较肥的:
囚者牢房→下水道→腐化牢房→壁垒→大桥→庇护所→山洞→巨人→城堡→王手。

为嘛就位移和堕落力量?
一个字:爽!
无头哥再也不用担心蝙蝠侠!
还打不过2细胞?继续肝铸造所吧。。
3细胞?
较难的2细胞都过了,还怕你3细胞?
4细胞
它来了!疫病,它来了!!
莫慌!一个字:狂!
首先铸造所"s"50%以上(s开局比较轻松)
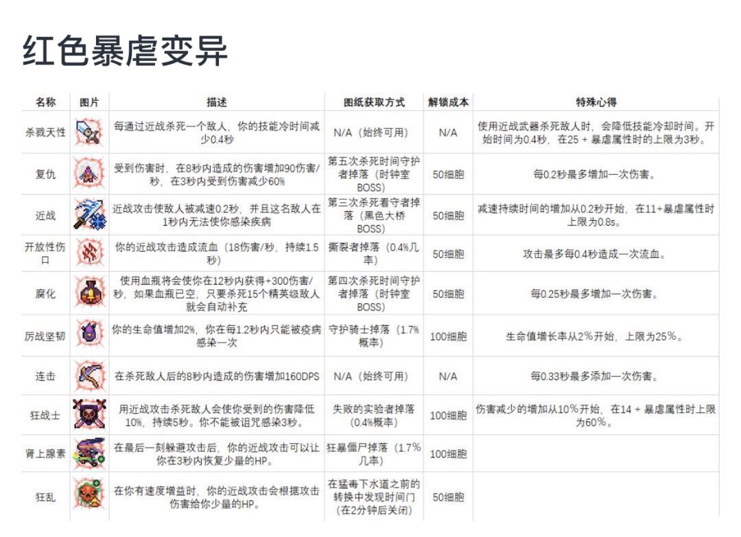
这里再盗几张图




我猜你第一眼就看到了"狂战士"⊙▽⊙
就是第一关牢房新怪,瘸腿那个!带猎人手雷先把它办了。变身"狂战士"能让你有了"莽"的本钱,干就完了!
4细胞推荐:
红流<卷轴3选1选红,2选1选血多的>
玩了这么久手感也上来了,咱没必要再逃课⊙▽⊙
装备同上
前期变异:狂战士→狂乱→冰心/近战
(要想过图爽,还得选冰心!)按顺序出。
到巨人后更改变异:近战+死者之心+脱离战线
施虐者匕首的话:近战+开放性伤口+死者之心/脱离战线
路线:
囚者牢房→疯g下水道→腐化牢房→壁垒→大桥→庇护所→山洞→巨人→王手。
城堡没必要了,咱不差那一点!
值得一提:
注意存档,特别是拿了咒箱(一个不放过)后;
看到挑战区域(地上一个小绿圈),爬也要存档爬过去;
刷词条(堕落力量放火放毒放电,武器和位移要有对应的词条才能伤害高);
不要为了限时门浪费打怪金币,尽量拿无伤门,有好装备;
第五个细胞是巨人给的;
前期尽量不要乱花钱,留着山洞换装备或者后面5细胞频繁改变异;
重点:2选1卷轴是看你哪个点的多基本就不给哪个,所以开局玩红流的话,选装备让别的卷轴比红的多,这样后面关卡2选1卷轴带红色的会比较多!<通俗易懂吧?>
打不过4细胞?
铸造所肝满!!!
还打不过?
…………………………菜就多练练!
5细胞
<收藏家露出了真面目>
流派同上!
装备同上!
变异同上!
套路同上!
卷轴同……⊙﹏⊙不能同!还得逃课。。
其它跟4细胞一样。
卷轴主红副绿<绿10就行>,打败王手后进入观星实验所(进入前先存档,变异不行就换狂战士那套),接着观星台,存档,打不过。。(读档十几次后)算了,逃课!
更改变异:近战+冰心+死者之心/脱离战线
逃课:
本人小菜一枚,让大佬见笑⊙▽⊙
献给喜欢"无头哥"的萌新们⊙▽⊙
"你就是那个没有头还到处乱跑的家伙嘛?"

