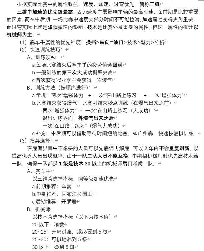
进阶攻略(2021.5更新)
修改于2023/05/301.9 万浏览综合
全车型镇楼

一、基础信息

二、基础技巧
1.实用按键
(1)车辆的改名:

(2)比赛的弃权

(3)预选赛的跳过

2.爆气指南

3.招募与培养

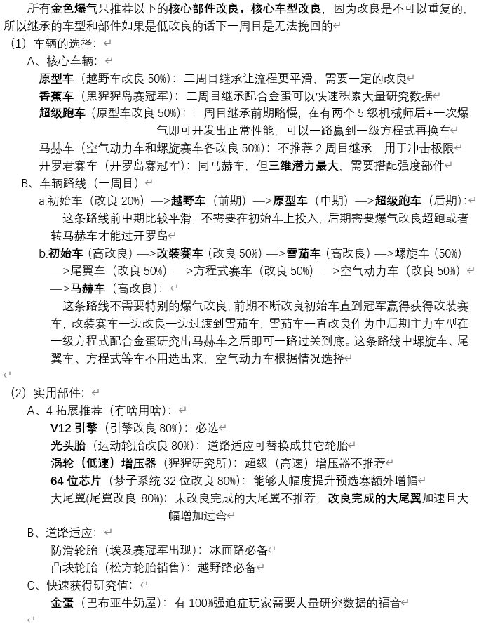
4.车辆的选择与实用部件

三、猜想测试(欢迎大家测试以补充)
1.赛车手的三维极限在非金爆气的情况下160左右为极限,最高极限车手数据;
2.不同爆气触发的条件猜想:金(600),银(500)红(400),蓝(300);
3.车辆的三维极限1000左右;
4.在一周目内获得开罗君可以继承到下一局且会有部分培养后的数值折算;
5.全金爆气的车辆数值和部件数值;
6.赛车手机械师数值培养继承机制是否存在;
7.一周目最快全过的时间;
8.该版本的机械师赛车手初始数据(原数据有误);
9.同属性的车手根据薪水的不同,实际效果并不一样;
![[嗒啦啦2_谢谢]](https://img-tc.tapimg.com/market/images/61999387776037cfa13ee118987a1b8a.gif)
每月定期更新游戏测评和攻略,有兴趣的可以关注我


