首页
排行榜
发现
云游戏
PC 游戏
动态
发布
论坛
TapTap 制造
聚光灯 GameJam
开发者中心
创作者中心
营业执照
|
沪 ICP 备 16012525 号
|
沪网文(2025)0236-071 号
|
增值电信业务经营许可证:沪 B2-20170322 B1-20204119
|
广播电视节目制作经营许可证:(沪)字第04651号
|
内容安全算法 网信算备310112119986605230015号
|
个性化推送算法 网信算备310112119986602230017号
|
TapSight 智能问答助手算法 网信算备310112119986601240015号
易玩(上海)网络科技有限公司
公司地址:上海市静安区灵石路 718 号 B1 北楼
注册地址:上海市闵行区紫星路 588 号 2 幢 2122 室
投诉举报邮箱:kefu@taptap.com
沪公网安备 31010602009551 号
违法信息举报电话:021-60727072 转 3003
网上有害信息举报专区
上海辟谣专栏
下载手机 APP
扫码下载
Android APK 下载
版本:v
App Store 下载
版本:v
下载 PC 版
Windows 版下载
版本:v
下载 TapTap
TapTap 手机 APP
扫码下载手机App
Android APK 下载
版本:v
App Store 下载
版本:v
TapTap PC 版
Windows 客户端下载
版本:v
沉没世纪
关注
沉没世纪
关注
【法典一期】给新手的一些建议~海战法典
电竞游侠
2020/04/13
709 浏览
综合
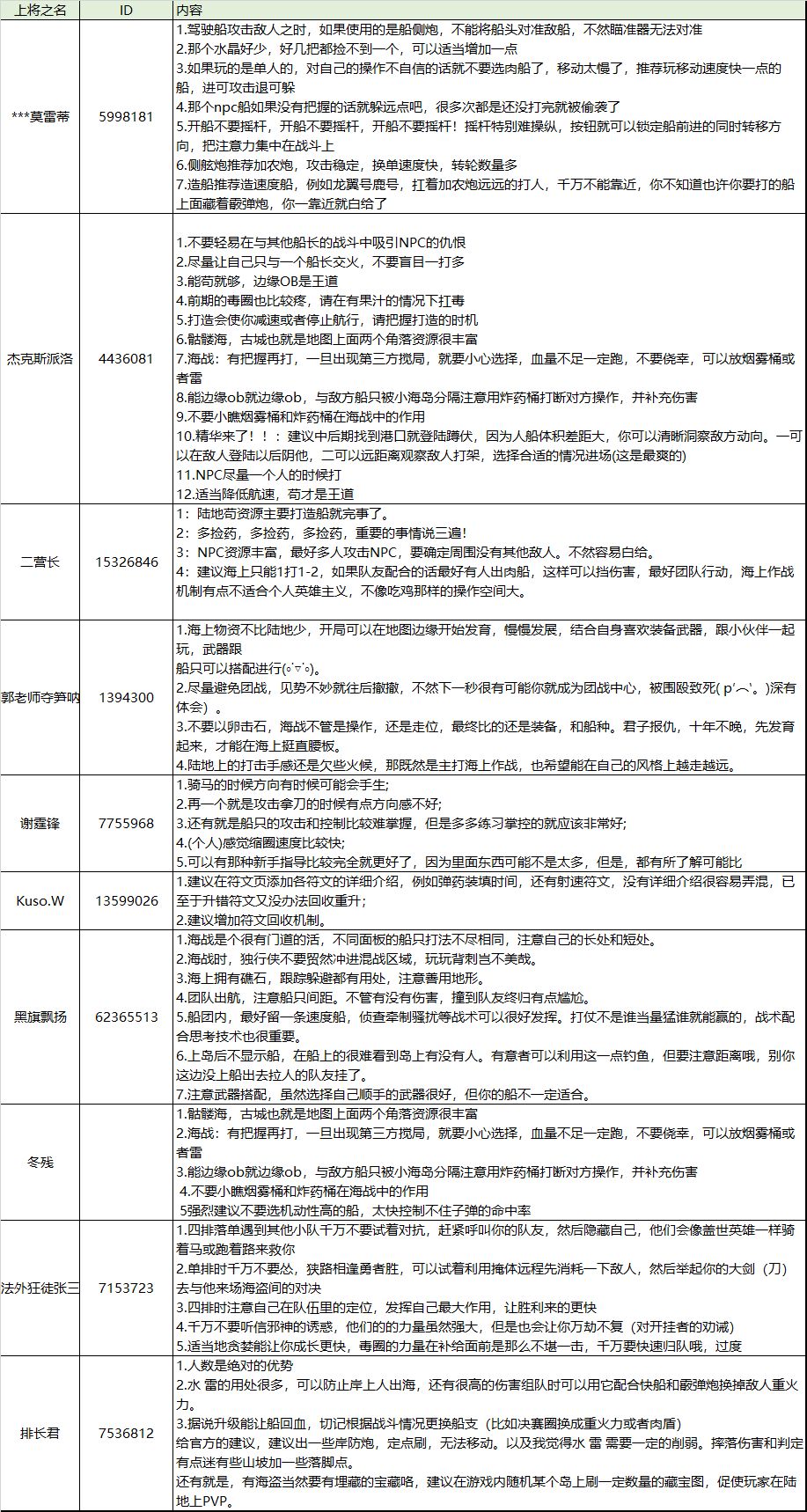
感谢上将们在本次测试中给出来的建议和攻略建议!!小编整理了一些法典的内容,供未来新上任的上将进行查询,更好的在神秘海域生存下去!!
鸣谢以下上将提供的内容:
***莫雷蒂,杰克斯派洛,二营长,郭老师夺笋呐,谢霆锋,Kuso.W,黑旗飘扬,冬残,法外狂徒张三,排长君,六芒疯,就嗯打,枫俞
第一期法典相关内容:
感谢以上的小伙伴给我们提供的相关的法典内容!!
《代号SOG》运营团队
3
1
14