背水一战,逆风靠浪!九野卡牌异能特效详解!
叮咚~叮~咚~
各位天选者们,大家好~
又到了本周的”九野百科课堂“上课时间啦~
大家都准备好来听课了吗~ヽ( ̄▽ ̄)ノ

上堂课主要是给天选者讲解了下《仙剑奇侠传九野》的生物卡和法术卡的区别,那么本堂课就是进阶了!
九野百科之卡牌异能
在九野中,天选者会接触到丰富多样的卡牌。
卡牌可以分为“生物卡”与“法术卡”,而生物卡主要分为“白卡”和“异能卡”。白卡只有攻击与生命,没有特殊的异能。
但不论是法术卡,还是生物卡中的异能卡,都有其独有的异能。

“落魄豪杰”即是没有异能的“白卡”,但它依然能在某些套牌中发挥作用

以上图中的【怒意化身】为例,此张卡的异能是“你的英雄受伤时:获得+2攻击”。
其含义是:当天选者控制的英雄(如红袂)受到伤害时,怒意化身这张卡的攻击会上升2点。
要注意的是,只有“召唤完成”的怒意化身才会触发这个异能。
如果英雄受伤时,怒意化身还处于“盖牌”或者“手牌”状态,异能是无法生效的。
实际上,如果没有特殊说明,生物卡的异能都是在生物被成功召唤到战场上以后才能发动的。

再以图中的【灵枪–炎翎】为例,此张卡的异能是“背水:获得冲锋”。
“冲锋”是一个用于简化卡面描述的“关键词”。
它意味着,此生物在召唤出来的当回合就能发动进攻——通常生物召唤时,需要等一回合才能进攻。

(“背水”展示)
“背水”也是一个“关键词”,该关键词并不代表具体的某个异能,而是表示,是“若你的手牌为一张或更少,则触发背水效果”。
当天选者的手牌为一张或者零张时,背水异能后所标注的卡牌异能就会被触发。也即是说,若炎翎被召唤时,我方手牌数小于等于1,则炎翎就会获得冲锋异能。
同时,某些卡牌上会以不同颜色的字体标注出卡牌的种族。
如炎翎的种族即是【神兵】,种族并非是异能关键字,也不具备规则实际效力。
但有些特定的异能只影响特定的种族。
如“碧水剑灵许姌娘”,“锁妖剑气”,“炎魔暴君”等卡牌,其异能均与对应的的种族相关。

“碧水剑灵许冉娘”的异能,仅对标注为神兵的生物生效
为了让天选者了解更多异能,小苏还录了很多gif,请看:

(“点燃”展示)
点燃效果:此生物无法恢复生命,且会在回合末受到1点伤害

(“点燃攻击”展示)
点燃攻击:此生物攻击造成的伤害会造成点燃X状态

(“再生+法术免疫”展示)
再生X:此生物会在回合末恢复X点生命
法术免疫:此生物免疫所有敌方法术与敌方必杀技产生的效果
嗯?还不够?
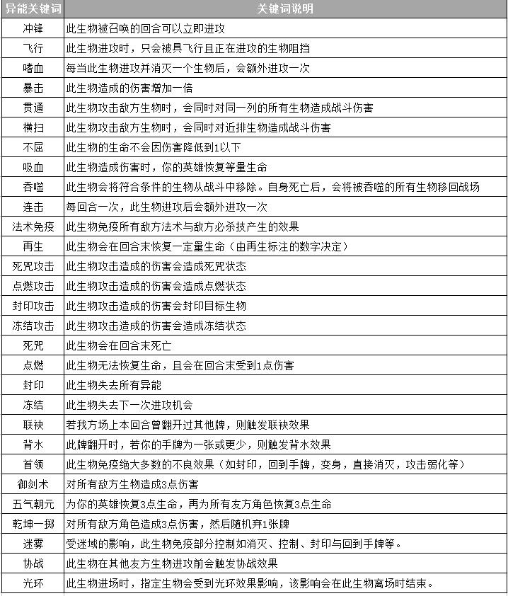
看小苏偷偷摸出来的所有异能效果表吧!
所有的异能效果可以参照下表:
(测试版本异能,以后会调整并且增加,请以正式上线版本为准!)

小苏的”九野百科课堂“已经要到下课时间了,所以小苏准备给天选者们布置个“课后作业”!大家有从上面的列表中发现什么有趣的异能吗?
天选者们可以用上面列表一个已有的异能+天选者自己脑洞进行搭配,看看能出现什么样的效果~(ノ´▽`)ノ♪
--------------加入九野--------------
官方微博:仙剑奇侠传九野
官方微信:仙剑奇侠传九野(xjqxz-jy)一定要加呀!福利特别多!
官方Q群:868715811

