首页
排行榜
发现
云游戏
PC 游戏
动态
发布
论坛
TapTap 制造
聚光灯 GameJam
开发者中心
创作者中心
下载手机 APP
扫码下载
Android APK 下载
版本:v
App Store 下载
版本:v
下载 PC 版
Windows 版下载
版本:v
下载 TapTap
TapTap 手机 APP
扫码下载手机App
Android APK 下载
版本:v
App Store 下载
版本:v
TapTap PC 版
Windows 客户端下载
版本:v
人事部赫默
关注
人事部赫默
关注
又这样了
修改于
2020/05/06
191 浏览
闲聊杂谈
音乐理解法则
哈,哈,哈,哈
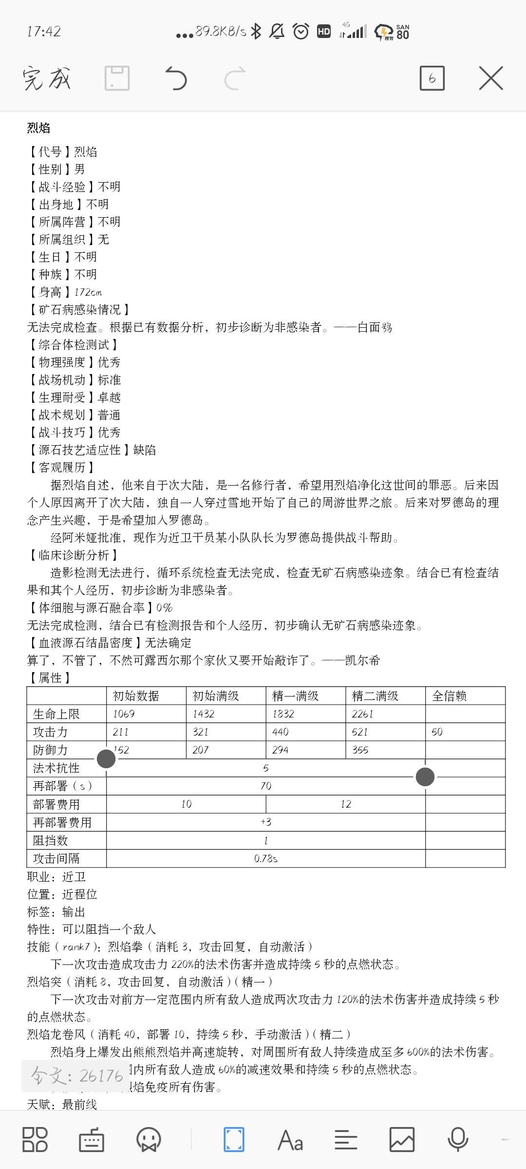
又写了一份干员资料,不知道有没有人看呢?
“你们这些罪恶的灵魂啊,在烈焰中焚尽吧!”
还有一件事
有没有感兴趣的博士来看一下啊,好冷啊,我对自己的评价
来人看看吧
这是引导帖.jpg
3
1