首页
排行榜
发现
云游戏
PC 游戏
动态
发布
论坛
TapTap 制造
聚光灯 GameJam
开发者中心
创作者中心
营业执照
|
沪 ICP 备 16012525 号
|
沪网文(2025)0236-071 号
|
增值电信业务经营许可证:沪 B2-20170322 B1-20204119
|
广播电视节目制作经营许可证:(沪)字第04651号
|
内容安全算法 网信算备310112119986605230015号
|
个性化推送算法 网信算备310112119986602230017号
|
TapSight 智能问答助手算法 网信算备310112119986601240015号
易玩(上海)网络科技有限公司
公司地址:上海市静安区灵石路 718 号 B1 北楼
注册地址:上海市闵行区紫星路 588 号 2 幢 2122 室
投诉举报邮箱:kefu@taptap.com
沪公网安备 31010602009551 号
违法信息举报电话:021-60727072 转 3003
网上有害信息举报专区
上海辟谣专栏
下载手机 APP
扫码下载
Android APK 下载
App Store 下载
下载 PC 版
Windows 版下载
Mac 版下载
下载 TapTap
TapTap 手机 APP
扫码下载手机App
Android APK 下载
App Store 下载
TapTap PC 版
Windows 版下载
Mac 版下载
双生视界
关注
双生视界
关注
【双生视界】外挂封禁公告
小7
2020/03/23
475 浏览
综合
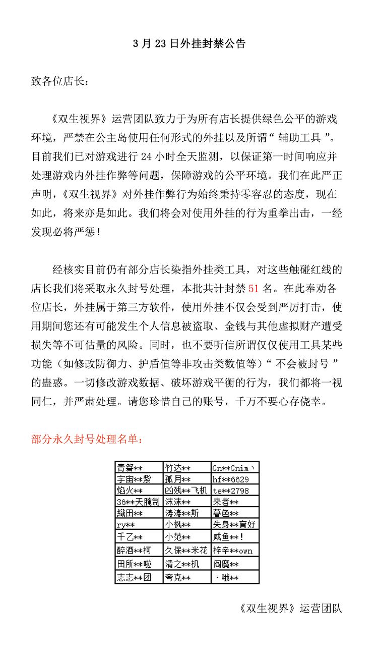
致各位店长:
《双生视界》运营团队致力于为所有店长提供绿色公平的游戏环境,严禁在公主岛使用任何形式的外挂以及“辅助工具”。
目前我们发现仍有玩家染指外挂类工具,这些玩家篡改游戏数据,破坏游戏平衡。对此我们将对触碰红线的玩家采取永久封号处理,本批共计封禁51名(为保护个人隐私,将对玩家昵称进行隐藏处理)。
对账号封禁有疑问的玩家,请联系客服进行查询和申诉↓
客服QQ公众号:800864530
客服邮箱:gamehelp@bilibili.com
客服电话:400-178-2233
8
13