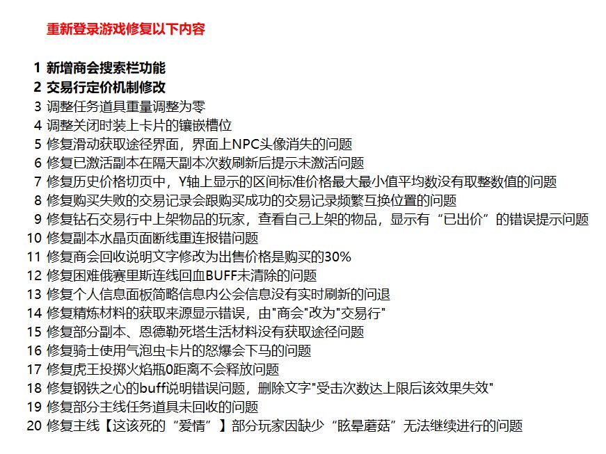
11月13日晚间停服更新维护公告

今天的更新主要是尝试解决用脚本在交易行扫货的问题。交易行的问题首先是价格偏离实际价值,同时也脱离供需关系,所以今天更新后会调整交易行的价格浮动机制。超市中售价正常的商品,是不会被抢购的,只有搞活动促销才会排队抢购。过低的商品价格使得工具泛滥,同时也抑制了背包中有存货用户上架的欲望。希望更新后经过1-2天的价格波动,道具的价格会回到一个相对合理的区间。如果以上操作无法解决问题,再考虑加一些验证码或者刷新CD来处理。
另外技能调整,经济调整,仓库,都在路上,没忘,放心。
维护时间:11月13日22:00-22:30


