【新神机堂】镇天门之后的主线+小岳大支线(随着游戏更新)
修改于2020/05/185.2 万浏览综合
作者:十四~ 时间:二零一九年十月二日
ps:大家动动小手给个评论点赞吧!!!!!!
连接上个版本剧情:https://www.taptap.com/topic/2136770
老剧情,但是有多少大家不知道的坑呢?详情往下看

首先说一下主线的大概,做了几个号的主线之后我发现主线现在和青龙坛,八大门派没有关系了。所以主线又涉及了新的势力,下面的攻略会给大家介绍(我是这么猜的,应该是新势力选择)。每一个选项支我都会分开。
主线来到打听镇天门消息的时候

发现杨慎不敢说原因,然后转向添香阁楚留香打听一下。

从楚留香口中知道镇天门被灭是因为一件稀世宝物,究竟是什么宝物能够让整个镇天门消失呢……对话来到同难客栈。

得罪了神机营导致被灭?果然是朝廷灭的么。

再把调查对象指向六扇门,去找郭巨侠的时候,巨侠这么说



从中看出六扇门对此的态度持反对,但是从郭巨侠的口气里面也看得出来六扇门肯定和镇天门有关系。这时候非道跑来把慕容嫣带走。

那么就说明这件事牵扯到的势力连慕容世家也不敢惹。

出门后发现太傅让人给自己传信叫去见太傅,上面是对话,从中得知自己其实已经被各大势力熟知。
茶喝到一半,逐月找了借口把主角带走

一:六扇门太傅势力选择。
对话之后,逐月问到主角相信不相信,这里我想就到了分支了,相信则信任了六扇门,假装那么就偏向太傅。
①:我这里是选择假装,偏向太傅(太傅很帅啊)

然后出门需要打败快手,出门后,一蒙面女子出现了

说六扇门太傅均不可信,那么意思就是还有一方势力存在,我们继续往下看,下面揭秘是那个势力。
②:选择相信,偏向六扇门。

然后对话完和上图的切·格瓦拉对话

得知太傅黑白通吃。

然后从中知道太傅的秘密。之后那个①中蒙面女侠出现带走主角也说出同样的话

以上就是涉及到太傅六扇门两个势力的选择了,我想应该是新势力吧。毕竟现在主线看不见正反派。所以以上的剧情大家可以不必关注正反派,当做新势力自己选择。
和叶良辰溜时触发的剧情,不想倾向任何六扇门或者太傅的小伙伴这个时候就可以碰到另一个归宿,梅长苏(陈王),要亲近这一方首先得在卖身少女的任务中挺身而出。ps:酒肆小岳的剧情选择在下方小岳的专属模块。
二:卖身少女的选项。
①:挺身而出,经过和几个小弟交手后,赶跑了那个纨绔子弟,和少女对话一番后

梅长苏出现替主角解围,然后一番交谈,梅长苏离开。
之后回到客栈,出现下图

然后良辰把主角叫醒,小白通知自己梅长苏要在风景坊船坞里见主角。

②:静观其变,这样选就会让梅长苏自己出来给少女解围

一番剧情过后梅长苏接走了少女。
回到客栈出现下图

良辰把主角从噩梦里面拉出来,然后出门和迎宾小妹对话,说风景坊可以让主角开心点,良辰也说要去风景坊“吃船”。
从上文来到风景坊和梅长苏见面后,出面了主角碰见的梅长苏

没出面的主角碰见的梅长苏,套客套一番。

然后剧情走向相同,梅长苏知道主角少年英雄大会第一的身份,也说出主角同时受太傅和六扇门重视。然后到了选项支。
三:梅长苏三连。
一顿唠嗑之后,主角选择是否对梅长苏说实话,这里的话我猜测,说实话应该就是与梅长苏结识了,敷衍应该就是继续走太傅或者六扇门的路线(难不成太傅和六扇门的主线也分完美与否?)。
①:梅长苏第一连:
这是说实话

这是敷衍

经过一段短暂的对话,梅长苏问是否要去他家喝茶?这里应该是再次确认玩家的选择吧,如果同意就是倾向梅长苏(陈王)了,不同意那就是坚持六扇门或者太傅。
②:梅长苏第二连:
这是同意(图不小心给我删了,/哭,哪位同学同意之后发给我,我好补上)
(假装有图)
(假装有图)
(假装有图)
这是不去

之后梅长苏说太傅的功绩十分巨大,然后问主角这么看,我想这应该就是表面自己的立场的一个选项,回答确实如此就是跟太傅了,回答并非如此就是跟六扇门。
③:梅长苏第三连:
这是确实如此

这是并非如此

然后自己和梅长苏聊天时,透露出叶良辰是侠侣夫妇的孩子,梅长苏表示很震惊。

(难道他们三有一腿?)然后梅长苏邀请自己和叶良辰去他家谈事。
四:叶良辰家的秘密。从上文来到梅长苏家,叶良辰在去的途中还有点慌,到了梅长苏家后,叶良辰不断问问题,之后一段剧情来往。之后出现三个问题:①琅琊山的狼②琅琊山上的密文③侠侣夫妇。
①:琅琊山的狼


②:密文



这个东海魔功,如果有小伙伴在黑风寨没有多余的选项直接送了苍老师,那么就会在江湖日志里面看见很有可能是东海魔功的一条介绍,这是图

想不到还有这么多小彩蛋~
③:侠侣夫妇


之后主角就托梅长苏替自己照顾叶良辰,然后主线至此断片。
分割线—————————————————————下面是大支线骗子小岳的剧情。
从主线任务栏中得知自己可以去八大胡同散步,然后走到八大胡同发现了小岳。如果和良辰出去溜达的时候,帮小岳给了钱,那么应该就是要帮他的节奏,如果静观其变,那么就是要坑他或者利用他。
与豆沙包处小岳对话后,一路追他到顺天府中央,然后小岳告诉你他的祖传秘籍给他当掉了,需要10w银子才能拿回来,主角决定去康康。
到了当铺,对话一番出现了两个选项:①替他买了②自己攒钱
①主角买

然后拿到秘籍

学不了,没有用主角说要验货,小岳说岳武穆纵横一生无需骗人(感觉在骗我)。之后主角决定向小岳的熟人了解一下小岳。从酒肆老板到隔壁大娘再到他爹的战友张员外处,与张员外交谈后,出现了两个选项:1.利用小岳2.帮小岳。
①1.利用小岳

然后去小岳家,交谈。

然后小岳很高兴的被主角利用后感动了

然后小岳给了主角“山”字玉佩。剧情完
①2.帮小岳


之后小岳赠予主角山字玉佩

然后两个路线走完均为

①线完。
②小岳攒

小岳得不到秘籍,十分气愤,主角看小岳的亚子感觉秘籍是真,于是打算过段日子把秘籍买了。
走到同难客栈门口,小岳叫住主角并用“山”字玉佩想以此来换10w银子,主角拒绝。然后主角向小岳的亲戚朋友打听,得知小岳的性格,确定了秘籍的真伪。然后主角决定去买了那本秘籍。
而小岳没办法只能在夜黑风高的晚上……

偷秘籍!
然后小岳就被保安大叔看见了(真菜)然后小岳向主角求救,出现俩选项:1.帮他2.落井下石
②1.帮他

然后主角和小岳一番对话,小岳向主角道歉

然后!重点到了

主角和小岳只能做朋友。
②2.落井下石


然后主角保安双管齐下,疯狂怼小岳,小岳被押入大牢。然后又到了重点,

小岳与主角结了死仇。
②线完。
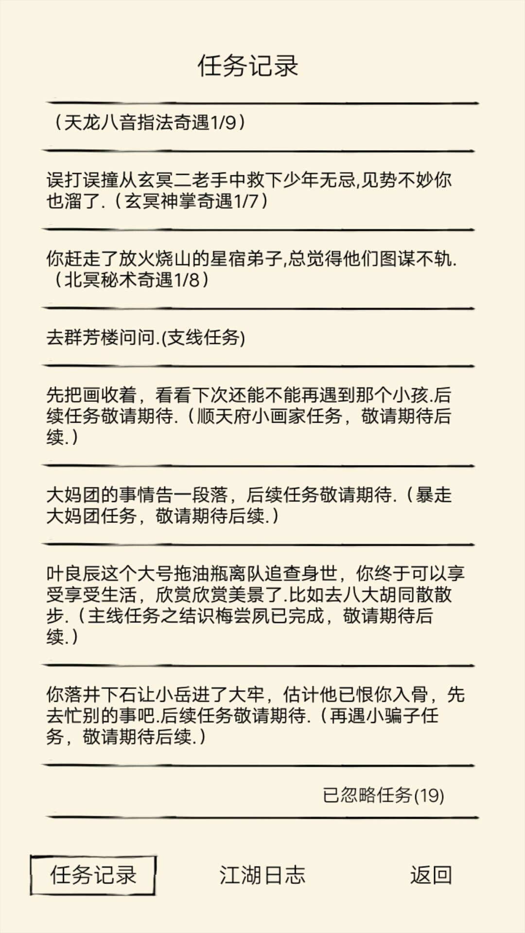
最后关于小岳任务总结,如果一开始就给小岳买秘籍,那么后续的选择都是可以与小岳有一个比较好的关系,一旦没有给他付钱,最多也就是做个朋友,甚至更糟的结为死仇。这里涉及到的利益关系,虽说①线可以得到岳家枪法,和小岳助力,但是少了②线与小岳硬碰硬的选择。一般的同学应该都是愿意结交的吧,当然我想肯定还有二般的同学选择和小岳硬碰硬叭。


