0氪24小时20级冲级手册
精华修改于2017/02/271219 浏览综合
标题略炸,大王的攻略测试小号是下午开启,晚上12点过20级,少量用到了第二天的日常任务经验,所以不用太纠结一天只到了19级啦~~~~目前采集到的情报有:
推荐码ulxbt88f9t(只剩2个空了,不打算升级到50的请勿使用此推荐码,感谢!)
礼品兑换码:
86f88015771a4c226
1ca34ao00ml28
86f88015771x9ca27
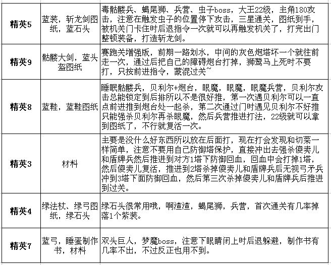
然后按照图片所列的推进顺序开始推本吧~









商店及其他介绍攻略链接:https://www.taptap.com/topic/188211


