「英雄档案」邪恶化身,洛基之子,尘世巨蟒耶梦加得。。长得丑??
我的父亲洛基
被大众舔颜已久久久久久~
然而
这与我无关
百度君一直说我的颜有bug
正面暴击长。。这样!!

加小仙女滤镜后。。(嘤嘤嘤~)

神界对我天然有敌意
从小奥丁就把我封印在海底
做一条大蛇真不容易
我只能紧拢住身体
刚好在海的另一端能碰见自己的尾巴
成了一条围绕中庭的蟒蛇
于是他们从此叫我“尘世巨蟒”
(萌酱:像酱紫吗??(✪ω✪))

Emmmmmm。。。。
(委屈到想生吞自己。。_(:3」∠❀)_)
诸神的偏见真可怕
他们都忌惮我与生俱来的邪恶力量
难道我真的很强?
我决定来冒险大陆验证一下
在这里。。
我长这样~
↓↓↓
(〃'▽'〃)

▶耶梦加得◀
称号:尘世巨蟒定位:群攻冰盾
属性:水系法师
最高星级:十星
口头禅:既然是梦,就永远不要醒来了好吗?
▶人物传记◀

耶梦加得曾是神界中的巨蟒之首,传闻其躯体可大可小,最大之时足以环绕整个冒险大陆。
但此刻,耶梦加得正垂下它的脑袋,接受着奥丁的审判,它即将被沉入神界的无底深海——中庭之海。
据理力争吗?耶梦加得选择了沉默,神的判断永远不会出错,或者说,神永远不能有错,反抗只能会让它得到更为严厉的惩罚。
沉入中庭之海的途中,点点光芒漂浮在耶梦加得的身边,渐渐将它包围,再醒来时,她已经变成了一个人类小女孩,出现在一个人类的村落之中,也忘记了自己的过去。
虽然忘记了一切,但却是一段快乐的时光,这里的人淳朴,友善地对待着她,同龄的小孩子们与她尽情地玩耍。
直到……那一次她回到村落,发现那里已成一片废墟,到处都是雷击过后的焦土。
这种心情,为什么会有一种似曾相似的感觉呢?耶梦加得呆呆地站在那里。
许久,水珠开始点点开始环绕在她身旁,也渐渐唤醒了她沉睡的记忆……
下定决心了吗?这一次,已经不想再去逃避了。
“既然梦已经醒来,那我将用我的力量颠覆这一切。”
▶战力属性◀

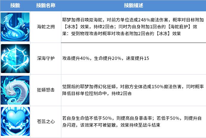
▶技能介绍◀

▶推荐阵容◀
阵容英雄: 耶梦加得+普罗米修斯+斯芬克斯+宙斯+黑暗之主
阵容光环:混色阵型
阵容说明:普罗米修斯先手驱散盾、增伤,耶梦加得和宙斯双群攻压低敌方血量,兼具一定的控制能力。 黑暗之主和斯芬克斯分别从前排和后排收割,火力全覆盖。 耶梦加得、斯芬克斯、黑暗之主高暴击,依靠普罗米修斯回血。
阵容英雄:耶梦加得+冰雪女王+娜迦公主+斯芬克斯+雅典娜
阵容光环:3水+2风
阵容说明:娜迦公主先手加攻加暴击,3法系1物理进行输出。第二回合法师群攻后,斯芬克斯进行收割。
耶梦加得登场完毕
~期待以后洛基一家人齐齐整整~

