首页
排行榜
发现
动态
云游戏
PC 游戏
论坛
创作者中心
开发者中心
TapTap 制造
聚光灯 GameJam
发布
下载手机 APP
扫码下载
Android APK 下载
版本:v
App Store 下载
版本:v
下载 PC 版
Windows 版下载
版本:v
下载 TapTap
TapTap 手机 APP
扫码下载手机App
Android APK 下载
版本:v
App Store 下载
版本:v
TapTap PC 版
Windows 客户端下载
版本:v
灵梦的塞钱箱
关注
灵梦的塞钱箱
关注
开服50级冲级攻略(更新商人、次元门刷新点,41远征简易攻略
精华
修改于
2018/01/22
2 万浏览
综合
经过4测,5测后对冲级的一些心得
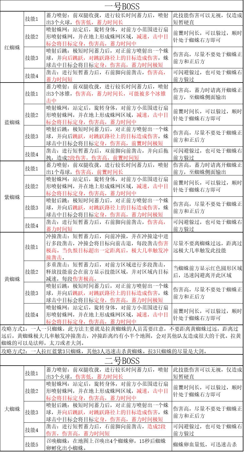
下面是41远征boss的技能大致信息和简易攻略
怪门出3种怪,刀兵,斧兵,弓箭手
刀兵,斧兵用法师刷,伤害够一次能刷120万+的经验。火神能秒怪的话,带火神,寒冰王座,冰河,怒焰,一个技能一波怪;火神不能秒怪的话,带火神,终末,冰河,怒焰,火神配合终末迅速集专注,然后循环。
弓箭手就用弓刷,带木流沙真名,只带风暴一个技能,进去就挂机吧。
98
154
47