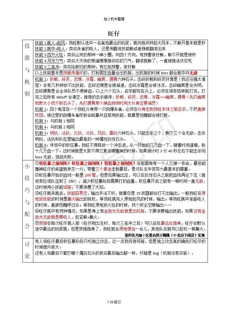
凶国一到五全细节攻略726更新旺仔
精华修改于2019/08/102.6 万浏览玩家攻略


要注意朱雀打到显示43分钟左右就会强制灭团,输出很重要,虽然输出环境很差。
祝大家都能过朱雀!
717更新后修复了墨法圈bug:头上有火的去红圈,没火的去白圈
718新经验:每次自爆鸟有三波,第三波boss会冲刺浮空,这个浮空没办法挣脱,会被小鸟炸死,每次第三波鸟之前开个怒气以防万一吧!!
⭐朱雀的蛋:现在是要么直接输出硬怼打爆。要么在蛋阶段不能有人有过复活的行为,时间到了有人一直是站着的就过了。(狂刀不是bug,是因为狂刀吸血不会被蛋烫死,可以做到蛋阶段一直活着)

不算太成熟的旺仔攻略,大家凑合看。
727更新压血技巧:出最后一波石头机制的时候,boss240血无敌一下,然后跳中跳上天把人弹开再出石头,这时候有2~3秒不是无敌,可以留怒气或者霸体防止被弹开,再压掉几十管血,后面就好打。

