首页
排行榜
发现
云游戏
PC 游戏
动态
发布
论坛
TapTap 制造
聚光灯 GameJam
开发者中心
创作者中心
下载手机 APP
扫码下载
Android APK 下载
版本:v
App Store 下载
版本:v
下载 PC 版
Windows 版下载
版本:v
下载 TapTap
TapTap 手机 APP
扫码下载手机App
Android APK 下载
版本:v
App Store 下载
版本:v
TapTap PC 版
Windows 客户端下载
版本:v
汤圆王子。
官方版主
TapTap玩赏家
关注
汤圆王子。
官方版主
TapTap玩赏家
关注
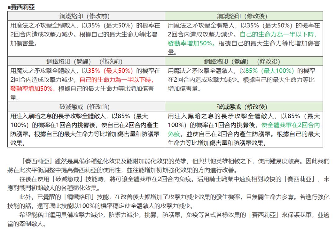
【公告】二月英雄平衡调整计划(2月20日平衡调整,3月中旬重做火呆毛)
精华
2020/02/07
2410 浏览
公告
13
1
24