![[嗒啦啦2_谢谢]](https://img-tc.tapimg.com/market/images/61999387776037cfa13ee118987a1b8a.gif)
玩家专属称号公开投票
修改于2020/04/2876 浏览公告
开放删档测试以来,获得了许多玩家的支持,提供的bug和宝贵建议都推动着我们游戏的发展!对此我们表达由衷的感谢!![[嗒啦啦2_谢谢]](https://img-tc.tapimg.com/market/images/61999387776037cfa13ee118987a1b8a.gif)
![[嗒啦啦2_谢谢]](https://img-tc.tapimg.com/market/images/61999387776037cfa13ee118987a1b8a.gif)
为感谢这类玩家的贡献,我们将赋予内测玩家专属称号,在游戏正式服上线后,凭借内测期间的ID或者昵称兑换领取,永久佩戴。
在三月下旬我们进行了称号的公开征集,再次感谢以下玩家的独特创意!![[嗒啦啦2_谢谢]](https://img-tc.tapimg.com/market/images/61999387776037cfa13ee118987a1b8a.gif)
![[嗒啦啦2_谢谢]](https://img-tc.tapimg.com/market/images/61999387776037cfa13ee118987a1b8a.gif)

=====================================================================
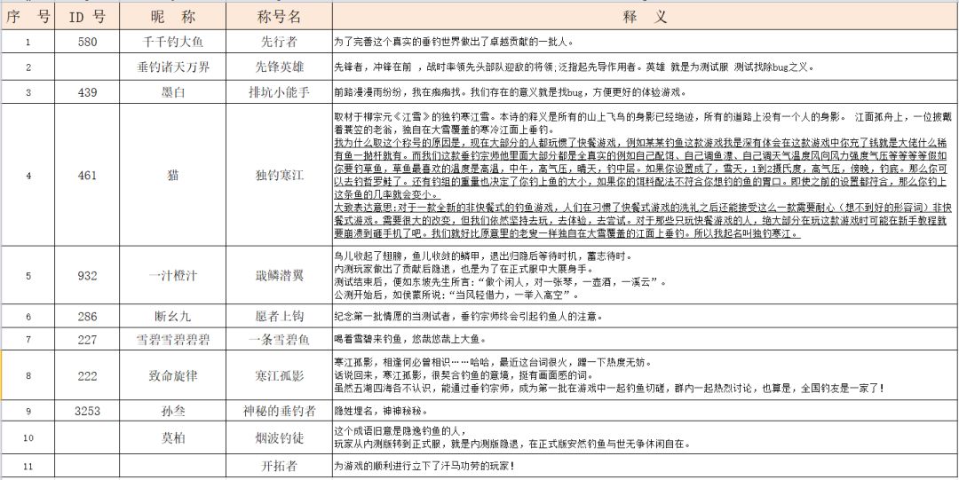
以上所有称号和释义,现进行公开投票! ~
投票时间:2020年4月1日--2020年4月29日
每位用户限投一票
点击链接或扫描下方二维码进入投票:https://tp.wjx.top/jq/68414623.aspx

点点你的手指吧!投出宝贵的一票! 一定要慎重选择您心中唯一的荣誉称号哦~!!
=====================================================================

投票结束后会在帖子内公开投票结果~
优胜的称号提供者将会获得由垂钓宗师官方送出的精美礼品(价值399元的垂钓宗师定制版T恤、价值69的钓鱼帽和价值28的冰袖)
顺丰包邮哦亲~!




