关于天草套的选择(萌新进)
精华修改于2019/02/211.5 万浏览综合


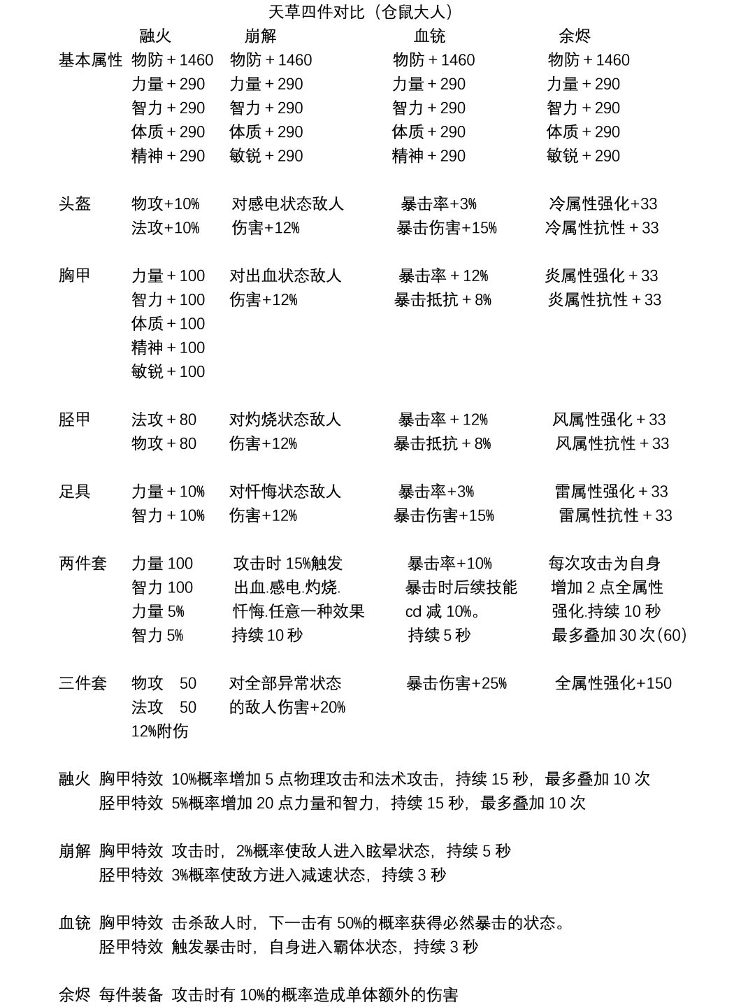
这里列下天草个个套装的属性 萌新可以进来看看哦
狂刀推荐职业融火 狂刀的自残和血越少加的攻击都是百分比和融火很配
巫祝本人不建议崩解 会少14.5%的血量 重点很多boss无法触发异常状态(应该是装备bug 感电的问题) 推荐融火 高强就选血铳
其余职业做什么套装 差距都不大
高强首选血铳 破防只吃暴伤
无论是天草还是地藏 副本并不是很难 所以选什么套装差距并不大
马上过年了提前祝大家新年快乐

居然变成了精华帖 刺激
补充一下崩解加的伤害是最外围 其实伤害理论上是很高的(但是本人非酋很讨厌看脸的东西)
天草套的话最好一次做三件
关于精魄的选择
头和鞋子魔斗5%附加伤害(没有的话只能选暴击了)
衣服裤子 圣诞45力量/智力(已绝版)
称号 左右槽 年套珠子5%技能伤害
武器属性攻击
首饰 属性强化
如果不打算打属性的话
武器打物理/法术攻击
(感觉暂时来说攻击的收益大于智力/力量)
首饰选择 暴击伤害
......
如果帖子有什么出错的欢迎大家提供下建议
。。。
崩解伤害最高68%!!!!
然后有bug 无法触发感电
(关于崩解 如果现在有人问我推荐什么天草套 我只想说崩解nb)
其实在对比图上就可以看出来 余烬有属抗 血铳有暴击抗 融火体质精神 只有崩解是全输出属性的装备 追求dps的人就选择崩解吧 反正后面还有装备转换


