首页
排行榜
发现
云游戏
PC 游戏
动态
发布
论坛
TapTap 制造
聚光灯 GameJam
开发者中心
创作者中心
下载手机 APP
扫码下载
Android APK 下载
版本:v
App Store 下载
版本:v
下载 PC 版
Windows 版下载
版本:v
下载 TapTap
TapTap 手机 APP
扫码下载手机App
Android APK 下载
版本:v
App Store 下载
版本:v
TapTap PC 版
Windows 客户端下载
版本:v
飞喵
官方版主
《最终幻想:勇气启示录》用户运营
关注
飞喵
官方版主
《最终幻想:勇气启示录》用户运营
关注
《最终幻想:勇气启示录》奥尔德里昂岛攻略——迷惘之森
修改于
2019/09/04
415 浏览
攻略
奥尔德里昂岛
探索任务之——迷惘之森
普通宝箱一览
银宝箱一览
收集点一览
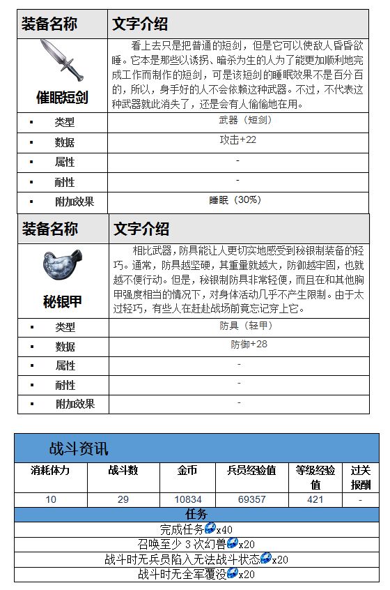
兵员经验值与金币指南
在菜单可以查看目前所获得的金币,亦能表示当前的遭遇进度。为了遭遇所有怪物以获取最大经验,玩家可于探索时查看金币的数量。以下顺序可完全通过地图探索:
Ø 打倒所有敌人直至获得9384 金币
Ø 打倒BOSS
本探索总共可以获得10084 金币和65107经验值。
相关任务:
Wiki站链接:
https://ffbewiki.kingsoft.com/index.php?title=%E8%BF%B7%E6%83%98%E4%B9%8B%E6%A3%AE%C2%B7%E6%8E%A2%E7%B4%A2
2