献给即将来临的萌新最完整,最整齐的攻略🤗
精华修改于2020/04/161.2 万浏览攻略

平民篇(最好要买月卡)
⒈开局选择门派(门派差距不大,所以不需要犹豫,想玩那个门派就玩哪个)。
⒉进游戏后首先点击打坐(前期打坐一次十分钟,记得不要忘记打坐了,江湖新秀后可无限打坐)。(冲脉记得使用突破丹提高成功率,成功率是个玄学,到达3阶后必须使用突破丹。)
⒊领取福利码:
①FE0341B9 100元宝
②25D0DCFB 100元宝
③3494B030 分身符×2
④262C70ED 归灵加速丹x2
⑤7F5AA226 青妙加速丹x3
⑥E2D4F55D 地宝加速丹X3
⑦960DBA36 秋石丹×10
⑧14EC0DE6 一阶铁匠秘宝×8
兑换方式:门派,福利,右上角福利码。
外加个实名礼包: 100元宝 20桩功心得。
⒋目前有300元宝了 点击门派-福利-免费礼包-买300元宝那个包含桩工,淬骨,锻体秘术的礼包,(24小时之后就能返现)有了这三个秘术之后去背包里使用,然后再门派的演武场点击修炼桩功和淬骨(记得有20个桩功心得先使用了)。(淬骨优先力量练到铁骨之后再练其它骨到铁骨)。
购买月卡后再去签到(月卡每日签到送100元宝) 然后点击背包使用百花加速丹【然后再使用地宝加速丹】(虽然这个丹药显示的是要到四阶,江湖大侠才能用,但只要你服用了百花加速丹,就可以使用地宝加速丹,这是一个bug,也是官方的隐藏福利,所以高阶丹药都能这样使用)。
⒌所有门派前期加点力量与身法,5--5开 4--6开都行,晚云庄过后全洗点身法。
⒍结婚: 门派--府邸--双修(点击游戏浮标黑兔,然后点击小号,创建小号,小号操作如上领取礼包码,然后在商城购买99朵玫瑰,然后大号游戏聊天公屏说话,然后切换小号点击大号送99朵玫瑰,切换回大号邮件里点击同意)。结婚一定要和自己小号结婚方便同时双修,同时双修3倍经验加成。(注意了,双修最好在当天桩功无法升级时候再双修,经验最大化也就是晚上快到12点的时候双修。)
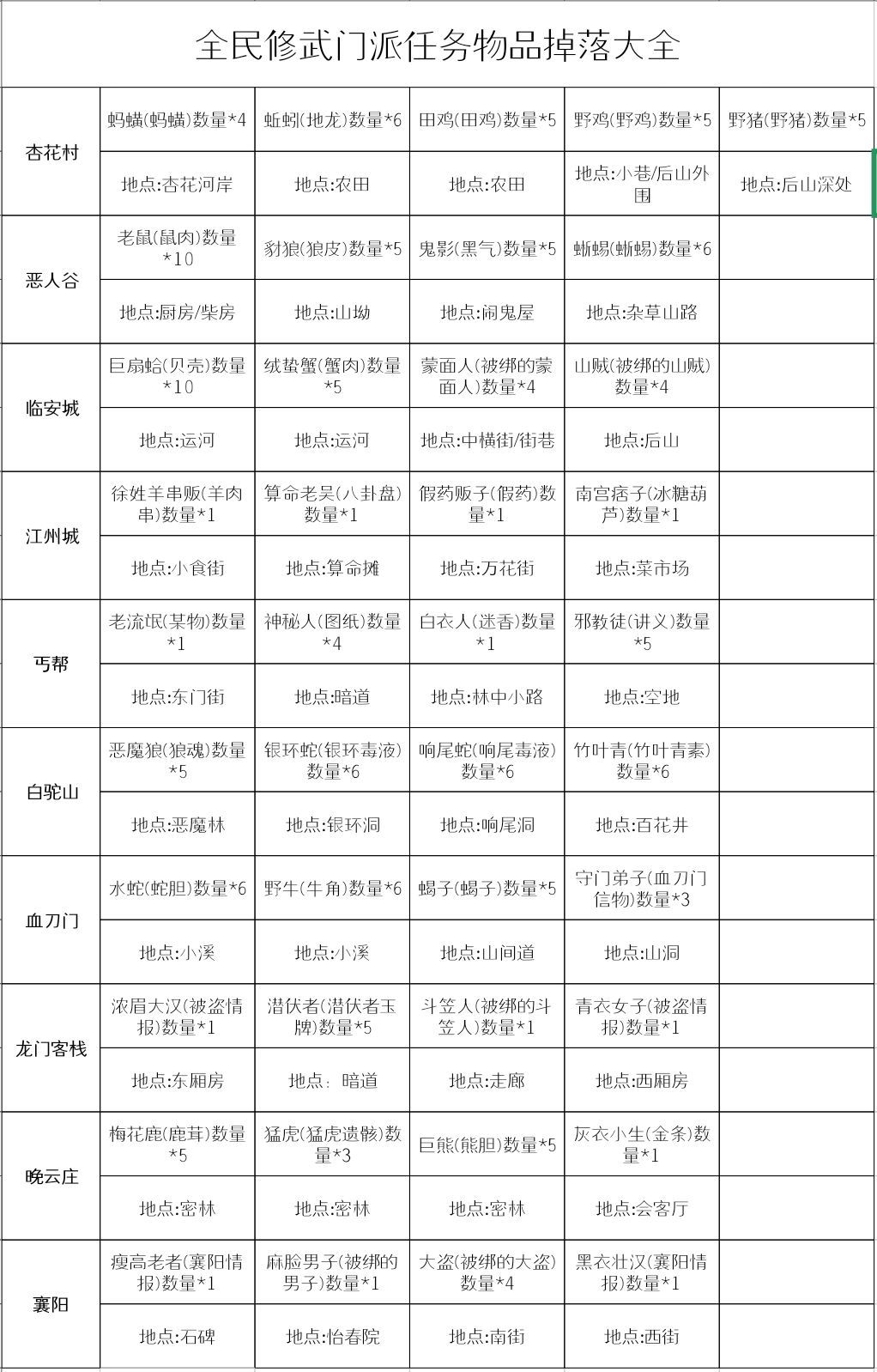
⒑任务物品掉落图

11.低阶锻造材料掉落图

12.装备介绍:黑色-绿色-青色-蓝色-黄色-橙色-褐色-紫色-红色-彩色(平民玩家建议紫色装备)。
四阶前无需在意装备颜色,因为很快就会到达四阶。【刷NPC掉落四阶红色以下装备直接分解,低阶红色升阶太耗钱了】 彩色只能合成当有两个同名红色其一个冶练分在70以上可以合成彩色【冶练70后点开光】。
当彩色70分后可附魂(装备要求同名红色),当附魂后可启灵(装备要求同阶任***色)。 紫色和红色装备可镶嵌1个宝石,彩色镶嵌2个宝石,附魂彩色3个宝石,启灵彩色4个宝石。 《红色与彩色装备强化6次可升阶。红色与彩色装备强化6次可升阶》
13.擂台积分建议换成桩功心得,红尘历练点建议换成桩功心得,修炼速度永远第一位,永远第一位。
氪金篇
vip3低配版:1248 30月卡=1278元,元宝50664刚好购买完免费礼包剩余2664元宝,(直接购买桩功心得升级桩功)而且vip3自动拾取装备与回血
vip3加强版:1248 348 30月卡=1626元,元宝62628,购买免费礼包后还剩余14628元宝,(购买桩功心得升到4阶1层)而且可以领取充值礼包比较划算,桩功也能3000 以上。
返利元宝接着购买桩功心得,升到5阶1层。7天后也到了豪侠(五阶)抽奖系统开启后直接抽奖换取红色宝箱,抽奖时刷新到黑纹钻头来(黑纹钻头需要45个多了没用)红色宝箱有45个够了(多了没用只能分解)。 红色宝箱只开五阶,红色宝箱只开五阶,红色宝箱只开五阶。
要氪金最少vip3不然效果不大,要氪金最少vip3不然效果不大。
桩功--淬骨--锻体 各阶需要元宝图

想要和我一起玩的欢迎加6区玩家群 我在这里等着你们哦,想要了解更加详细的攻略,不为人知的秘密请加群,6区可能4月17号开区,请耐心等待。😂😂😂


