晚开窍的逗比萌新教学贴,针对刚入坑的小伙伴(一)
精华修改于2019/11/193596 浏览萌新基地
之前一直想开个这类帖子,奈何自己确实太逗比,游戏里很多东西自己都玩不明白,也怕误人子弟。不过好在群里的大佬们一直都有“授课”,学习已达半月,再加上现在停服,上不了游戏待着没事,把这篇新人向的攻略介绍付诸实践。
首先是福利和氪金推荐的介绍,先了解下这两块,一利于了解氪金深度看自己是否要稳驻下来,二来把现版本能开场白嫖的东西都嫖到手。之后说一些资源产出和花费,以及武将推荐和养成相关的经验
1.可嫖福利
1.1钻石十连卷
获取途径:探鱼小球礼包选项领取,或者加官方群找客服要
1.2橙骑武将-貂蝉
获取途径:关注官方微信公众号,获取兑换码
注:这里很多小伙伴会说搜不到,为什么搜不到呢,一般都认为官方公众号肯定是“少年君王传”字样,如果你这么想,那就大错特错,官方的微信公众号是“tanyu_game”怎么样?没想到吧????上回有一哥们居然搜到的是卖化妆品的- -
1.3填写招募码
这个相信其他游戏也有,你填个已经在坑的招募码,你就能获得200钻,当然他也会有其他奖励的
其实这个帖子的真相是我的招募码是:45853071 8级后点击头像,战友招募,然后填写我的招募码,你就能获得200钻了
十连抽和貂蝉都是角色到6级后点击头像,兑换码兑换获取
2.氪金推荐
这个游戏糙一点说,除了三神(马超、张飞、黄忠)必须氪金,其他武将理论上是都可以白嫖到手的,而且后期基本不缺武将)毕竟你看池子就那么浅,缺的是养成武将和兵种的材料。而材料和武将的数量,其实就是靠日积月累的去攒,武将靠钻石抽,得到重复的武将会分解成星星,星星可以直接换某些武将。材料靠解锁关卡,每天去打慢慢攒,或者从材料商店花钻石买,常用资源像草药精华、矿石精华都从树的果实来。
那么其实这个游戏花费(初期)就是在获取武将和材料上,上述说了,材料可以打,武将只能抽,每天有一个固定的钻石收入是一定要的,所以氪金推荐,终身卡+月卡,并且把成长基金买了,这是最低档(但其实已经足够让你正常体验了,我们区有大佬双卡白嫖进前五),而且双卡可以把树的果实位置全开,条件宽裕者可适当追氪,其实追氪就是缩短你的养成时间(积攒材料的进度)。如果是新服刚开你就进了,而且每天都上线,其实双卡就够。
3.产出、花费
3.1钻石产出口
3.1.1场景推进,大军团
每推进一个章节有一次攻城机制貌似100钻记不得了,大军团每次20钻
3.1.2成就解锁
这个可以看任务界面相关条件,去挑一些容易完成的
3.1.3世界BOSS
无论你打多少伤害还是第几名,每死一个BOSS你就有10钻,一天大概250-300钻左右
如果你的伤害能跻身前十,那么还有额外的排名奖励300钻,当然十之外也有,只不过低一些。
3.1.4双卡
不说了
3.1.5
联盟战
活动结束后会根据联盟的排名和你自身盟内的排名发放钻石。
在这里着重说一下,联盟一定要找个大盟,最好是一盟,这个联盟会影响你很多东西,比如兵种一些材料只能联盟商店出,还得是高级联盟商店,装备矿石材料联盟也可以买,弓部第一个橙色统帅将曲义也是联盟商店,还有联盟技能。联盟有祈愿、对酒的活动,如果你加了个死盟,你会每天比别人少资源,还少200点体力,并且有可能还卡兵种
3.1.6联盟副本通关奖励
联盟每通过一个新副本就会发放钻石奖励还有贡献币,总之是个好机制,举个例子如果你是后进区的,正好还入了个大盟,你会发现进盟就能领好几千的钻石,嗯哼,所以进大盟很重要。
刚开始的小号有的联盟可能不收,直接私聊,承诺每日98钻打卡贡献,肯定活跃,一般都会收的。
3.1.7师徒红包
师傅氪金了你能领红包,同时强调下,一定要拜师,并且拜个等级查巨大的活跃师傅,有师傅在,每天有师门任务的加持,你的等级速度会突飞猛进
3.1.8世界红包
区里有大佬氪金了,全区人都能领红包,但是前提是你今天氪金了,这个不用强求,如果某天突然发现区里大佬发飙了,世界红包都累计10-20个以上了,可以考虑来发6块,顺便领红包。
3.1.9成长基金
这个多说,前期最大的钻石收入来源
3.1.10天梯排名
根据角色天梯排名有钻石奖励
这个不用强求,玩时间长了,只要不弃坑,发现进前十没问题的
以上为常规的日常钻石收入,没包含国战,如果漏掉的还请见谅,毕竟这是一个广告招募码,顺便萌新教萌新的帖子
3.2资源材料产出
这个就不说那么细了
3.2.1武将强化材料、兵种升级材料、锻造炉装备升级材料
解锁关卡,扫荡关卡获得。同时天梯、演武、联盟、材料商店均有相关道具出售
3.2.2草药、矿石精华、武将经验、兵种经验、兵甲符文等等资源类
挂机小军团、攻城机制、关卡通关扫荡、智慧树果实产出,尤其以果实为重
4.花费及玩法小心得
4.1演武
演武主要作用是提升声望,获取武魂。通过声望解锁演武商店的货品,和研究所的研究项,每天有8次免费挑战次数,无难度。
武魂的花费,首先先攒1万武魂(这个是当你的声望达到6万4时解锁弓步橙统帅夏侯渊时的花费),然后超出1万的部分在商店里面买菜肴。
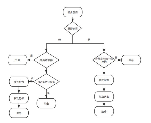
武将的喂食选择附一张瓶子给的visio图

4.2天梯
也是每天有8次的免费挑战机会,产出天梯币,可用于购买各种武将草药、兵种材料,以及兑换孙尚香。
争取日积月累上前十混奖励就好,没什么特别要说的
4.3世界BOSS
上述说钻石产出的时候已经介绍过,不过击杀boss的人可以获得额外奖励,不过这个需要一直盯着boss的血量,并且自身已经具备一定的伤害才能做,很累
没时间的推荐下午5点之前上线把次数全用了,因为,5点结算伤害排名,这时间是你冲排名挤人的最佳时机,当然也有可能别人挤。。。。。
4.4扫荡
关卡扫荡优先推荐顺序 武将丹药类关卡>兵种材料关卡>锻造炉装备材料关卡>食材关卡
武将丹药、兵种材料、锻造炉装备材料后期都会分各种等级的材料(橙紫蓝绿。。。)优先扫荡橙类关卡以此类推,因为你扫荡橙的时候有几率获得同种类材料向下的材料,也就是紫蓝绿级别的。
4.5驿站武将
其实就是刷好感的玩法,会要求你提交各种材料或者完成多少次关卡或小军团
这个最好配合扫荡前一起玩,一早起来上线肯定有6个小军团,先刷军团,刷军团有几率触发武将来访,然后看他们的要求,再看自己如何分配体力扫荡。比如,你上线就把体力先刷光了,然后小军团,发现武将任务都是胜利关卡X次。。不就傻眼了,拜访的武将过一段时间会走的。所以正确的方式是,上线小军团,看武将有没有胜利关卡任务,有就按他的次数去,然后交任务,一直交到这个武将这次任务全结束了,要等冷却才能遇到下一波武将时再把体力全用了
呃,,,不知不觉快一小时了,本想一篇就能写完。。。剩下的玩法介绍还有武将推荐留到下一篇吧,不鸽

