首页
排行榜
发现
云游戏
PC 游戏
动态
发布
论坛
TapTap 制造
聚光灯 GameJam
开发者中心
创作者中心
营业执照
|
沪 ICP 备 16012525 号
|
沪网文(2025)0236-071 号
|
增值电信业务经营许可证:沪 B2-20170322 B1-20204119
|
广播电视节目制作经营许可证:(沪)字第04651号
|
内容安全算法 网信算备310112119986605230015号
|
个性化推送算法 网信算备310112119986602230017号
|
TapSight 智能问答助手算法 网信算备310112119986601240015号
易玩(上海)网络科技有限公司
公司地址:上海市静安区灵石路 718 号 B1 北楼
注册地址:上海市闵行区紫星路 588 号 2 幢 2122 室
投诉举报邮箱:kefu@taptap.com
沪公网安备 31010602009551 号
违法信息举报电话:021-60727072 转 3003
网上有害信息举报专区
上海辟谣专栏
下载手机 APP
扫码下载
Android APK 下载
版本:v
App Store 下载
版本:v
下载 PC 版
Windows 版下载
版本:v
下载 TapTap
TapTap 手机 APP
扫码下载手机App
Android APK 下载
版本:v
App Store 下载
版本:v
TapTap PC 版
Windows 客户端下载
版本:v
帝de
关注
帝de
关注
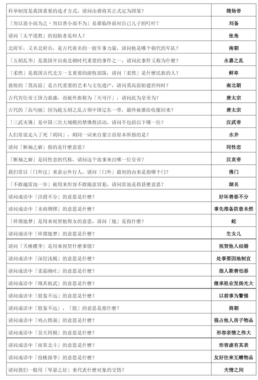
杭州书院&英雄大会题库
精华
修改于
2022/01/05
3.2 万浏览
攻略分享
当声望达到400左右的时候,就可以去神兵山庄参加英雄大会,没做过韩涛任务也可以参加
比赛分文试和武试,文试要连续答对10题,武试则是10个随机青年跟你车轮战。
奖品如下,只能选一样,推荐选魅影梨花,没有化天佩的时候这个最强
。
题目和答案转载自百度百科
猜你想搜
下一站江湖ⅰ 神兵山庄
310
915
29