玩家投稿!
![[嗒啦啦2_经验+3]](https://img-tc.tapimg.com/market/images/f2dbb0dbf9438e3a20cd14342d893191.gif)
![[嗒啦啦2_经验+3]](https://img-tc.tapimg.com/market/images/f2dbb0dbf9438e3a20cd14342d893191.gif)
![[嗒啦啦2_经验+3]](https://img-tc.tapimg.com/market/images/f2dbb0dbf9438e3a20cd14342d893191.gif)
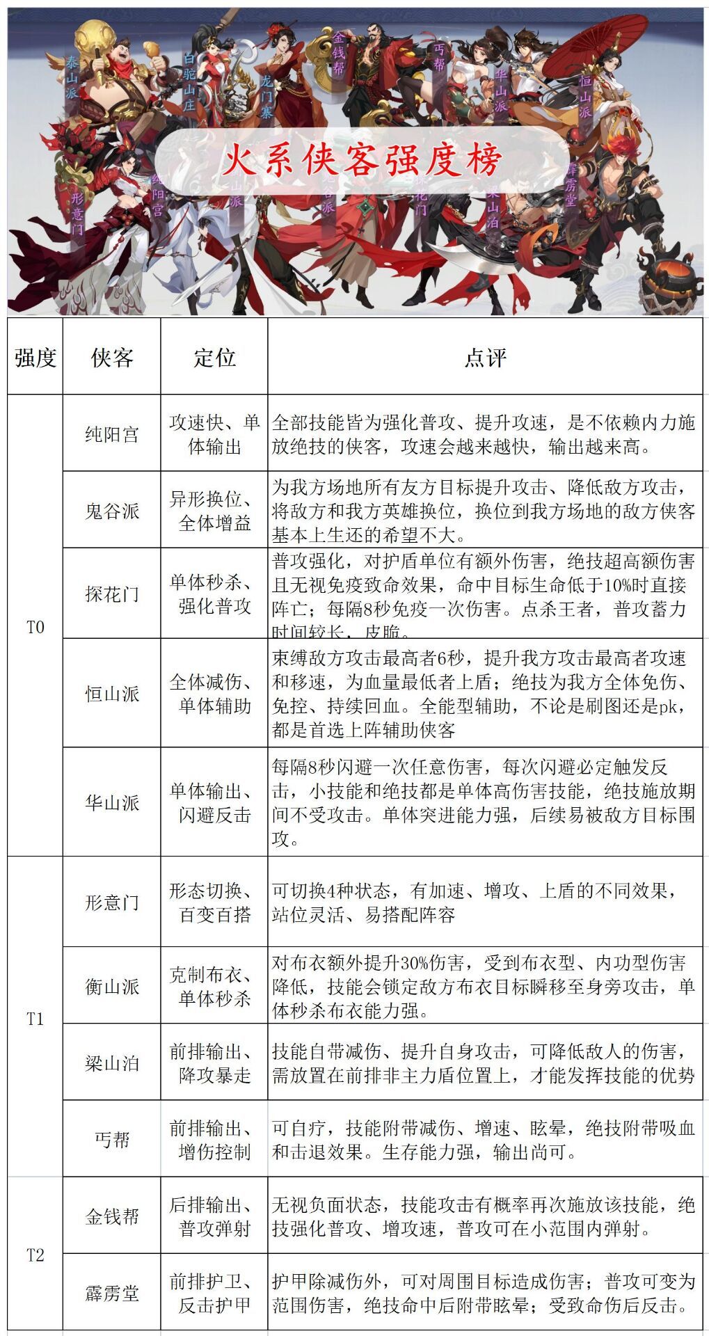
游戏画面可圈可点,水墨国画风比较少见,游戏机制很典型的放置类游戏,此类游戏最重要的资源就是人物质量和等级(挂机经验给的太少了,这点不得不吐槽,挂机一晚上不够一个人物升三级),先说人物质量,游戏内角色品级提升需要大量本体卡以及本属性狗粮卡,卡片来源主要有客栈(抽卡基础)、前缘桥(选定角色定向抽卡)、各种活动商店(大部分热门角色都可兑换,资源积攒程度尚可),大侠紫色蓝色侠客残缘(平民玩家狗粮主要来源,大部分活动都给碎片),所以建议平民玩家前期(能合出白卡以前)资源紧张,看自身拥有角色的情况,每个属性选择一名角色重点培养,这个游戏良心的地方在于角色升级所有资源可百分百重置返还,培养不对可随时重置,所以找比较热门的角色进行培养就好,下面附上各属性人物热门情况(图片来自官方群)。
平民玩家氪金指南:从目前测试情况来看,零氪党存在感较差,开局依赖抽卡情况,如果抽到某个T0角色重点培养还能玩下去,如果开局较差建议大侠重头再来吧!遇上下面几个人物请重点培养,五毒(冰,全屏攻击加吸血,后面越来越厉害),绝张(金,暴力秒后排,减员神卡),花间(木,平民辅助必养),天师(金,搭配配五毒很妙),鬼谷(空投机制核心人物,目前空投机制很热),天下会(阴,说实话这张牌能抽到你真的是人品爆棚了,有了这个人物请把心愿,祝福,前缘桥常驻她,养起来比较困难,但是很强!)
18元档!只买18元挂机特权,悬赏特权元宝买,抽卡情况参照各属性强度榜进行队伍搭配。
126元档!18元特权+98元的战令、成长基金、签到基金,三种任选其一,推荐优先级,战令>成长基金>签到基金,同时免费激活周卡、月卡福利(这点不错)
310元档!18元特权+98元战令+98成长基金+98签到基金,平民玩家到这就行了,其他礼包一律不要买!
氪佬请随便氪,勇敢牛牛!氪服困难!(应该看不到这条)
![[嗒啦啦2_真香]](https://img-tc.tapimg.com/market/images/f0a29a08836af78153873e373d55a1c5.gif)
最后几点提示:1.放置游戏抽卡别上头,别眼红氪佬玩家角色强度,这种游戏不存在平民吊打氪佬情况出现。
2.阴阳属性角色不建议平民培养,养不起!
3.利用好重置规则,结合抽卡情况组建阵容,强度榜不代表万能,有一些角色搭配起来也会发挥奇效,反正无成本重置,可以不断尝试新的阵容组合,这才是游戏的乐趣,这游戏不存在一拖四,角色等级差距太大一样推不动图。
4.游戏支线活动、副本活动很多,产出资源也比较可观,几乎各种强力角色都能兑换,每天按时做完每日任务就可以下线挂机了,保肝要紧!
晨风白白
ID:839911371