首页
排行榜
发现
云游戏
PC 游戏
动态
发布
论坛
TapTap 制造
聚光灯 GameJam
开发者中心
创作者中心
下载手机 APP
扫码下载
Android APK 下载
版本:v
App Store 下载
版本:v
下载 PC 版
Windows 版下载
版本:v
下载 TapTap
TapTap 手机 APP
扫码下载手机App
Android APK 下载
版本:v
App Store 下载
版本:v
TapTap PC 版
Windows 客户端下载
版本:v
随风飘零
关注
随风飘零
关注
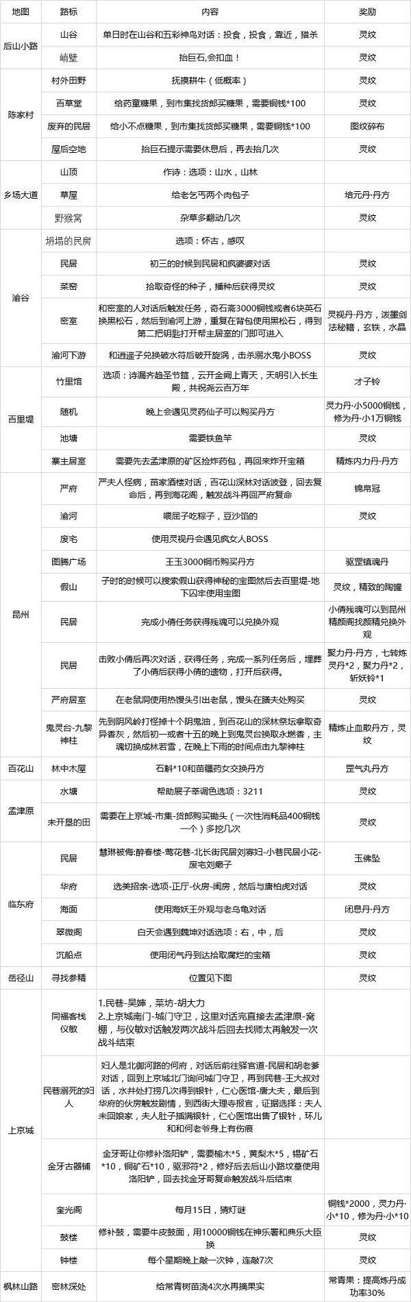
上测所有隐藏任务攻略
2021/09/15
7990 浏览
游戏攻略
上次测试隐藏任务攻略,建议收藏保存
猜你想搜
灵历十八年 隐藏任务
94
262
55