首页
排行榜
发现
云游戏
PC 游戏
动态
发布
论坛
TapTap 制造
聚光灯 GameJam
开发者中心
创作者中心
下载手机 APP
扫码下载
Android APK 下载
版本:v
App Store 下载
版本:v
下载 PC 版
Windows 版下载
版本:v
下载 TapTap
TapTap 手机 APP
扫码下载手机App
Android APK 下载
版本:v
App Store 下载
版本:v
TapTap PC 版
Windows 客户端下载
版本:v
时芥凇川
关注
时芥凇川
关注
修改于
2021/11/22
6075 浏览
综合
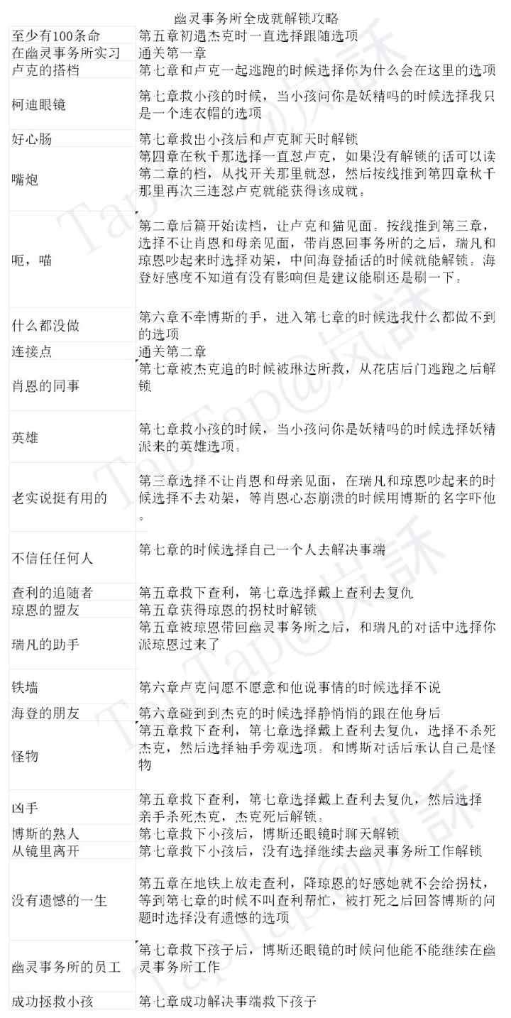
【全标题(成就)解锁攻略】
自己纯手打的,一些自己在刷成就的时候一些解锁思路。大部分推主线就能获得,较难获得的一些成就把个人觉得的达成条件都写上去了。
个人总结的攻略,如果按照此攻略无法解锁可以在评论区指出。
猜你想搜
幽灵事务所 全成就解锁
461
270
29