加勒比海战姬攻略4[坦克角色介绍]

2021/11/24886 浏览攻略
米娜桑大家好~我是人见人爱花见花开,性感与可爱并存,秋水共长天一色的客服抚琴sama
下面我给大家介绍一下
我加里面的坦克角色的立绘以及相关技能介绍
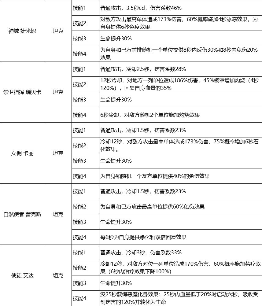
目前游戏里共有5个坦克角色
[神域 婕米妮]
麻麻和麻麻的好宝宝,反伤t,非常好用
TapTap
[禁卫指挥 瑞贝卡]
拥有超强回复能力的坦克
TapTap
[女佣 卡丽]
拥有控制技的女仆~专注帮助人控制对面输出
TapTap
[自然使者 蕾克斯]
免伤大姐姐,你很难干动她
TapTap
[使徒 艾达]
不死羊角小恶魔~我的最爱
TapTap
他们各自有不同的特点和长处
具体可以参考下面的技能列表
TapTap
五个姐妹各有所长~
你最喜欢哪个呢~
4
2