加勒比海战姬攻略5[辅助角色介绍-上篇]
米娜桑大家好~我是人见人爱花见花开,性感与可爱并存,秋水共长天一色的客服抚琴sama
下面我给大家介绍一下
我加里面的辅助角色的立绘以及相关技能介绍
目前游戏里共有10个辅助角色,这里先介绍前五个哦~~
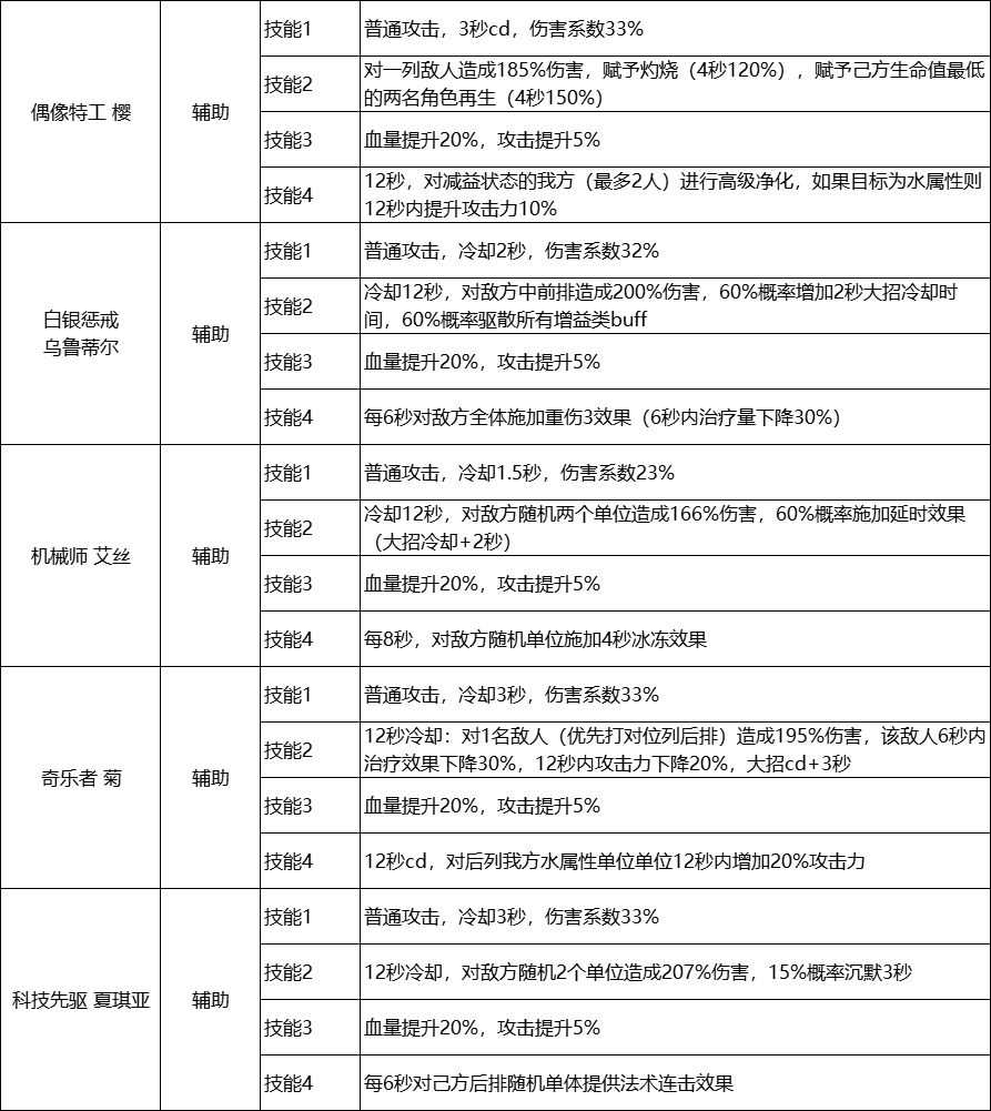
[偶像特工 樱]
偶像啊非常可爱的奶白奶白的~

[白银惩戒 乌鲁蒂尔]
输出能力超强具备驱散能力的海军小姐姐~几乎可以当作一个dps用了

[机械师 艾丝]
某翔技校~挖掘机专业~有一种朴实的气质,是个过日子人

[奇乐者 菊]
真是个让人浮想联翩的名字啊~

[科技先驱 夏琪亚]
具备文艺气质的学霸姐姐~姿势就是力量

他们各自有不同的特点和长处
具体可以参考下面的技能列表

五个姐妹各有所长~
你最喜欢哪个呢~

