剧本爆料丨千将有千面!《群雄讨董》新玩法游历功能介绍!
武将的技能、属性、兵种等设定几乎固定了他们的阵容套路,而在新剧本中开放的“游历”功能,可以改变特定武将的自带技能、属性成长等设定,听起来是不是非常激动人心呢?随小图一同看个仔细吧!
游历功能介绍

在游历功能中主公可以通过为武将装备不同的【事迹】,替换不同的自带技能,在荣誉商店消耗战功即可兑换【事迹】。
1、每个【事迹】只允许给特定的武将增强,例如【虎牢战三英】只能增强【吕布】
2、每个【事迹】只能增强一个武将,例如一个【虎牢战三英】只能增强一个【吕布】。
游历功能目前只在《群雄讨董》剧本中实装,已开放的事迹均为赛季限定,并不会跨赛季保留,未来将加入更多事迹功能,例如更改统御值、兵种特性、武将阵营等等,让主公们在不同的赛季可以体验到不同的武将玩法和阵容搭配。
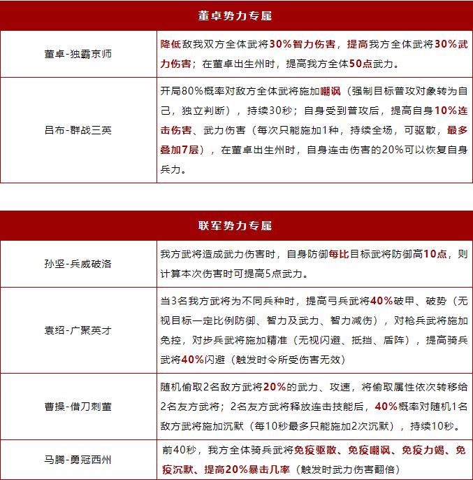
讨董剧本专属事迹
开放【事迹】的专属武将通常与剧本内容有关,《群雄讨董》剧本中将根据主公选择的阵营会开放对应的事迹购买,同种事迹最多购买一次:

出生州除了具备不同的初始特性,对于主公购买【事迹】也有一定影响,如果主公更换阵营或成为游侠,则无法继续使用阵营武将的事迹。
游历功能的意义非常重大,它能让一名武将拥有多种战斗方式,使其在不同的赛季拥有不同的能力,即解决了某些武将难以融入PVP环境的问题,给予队伍更多搭配思路,也让武将们拥有不同的风范,随着武将与剧本的丰富,未来鸿图的战场必定无比精彩!

