首页
排行榜
发现
云游戏
PC 游戏
动态
发布
论坛
TapTap 制造
聚光灯 GameJam
开发者中心
创作者中心
下载手机 APP
扫码下载
Android APK 下载
版本:v
App Store 下载
版本:v
下载 PC 版
Windows 版下载
版本:v
下载 TapTap
TapTap 手机 APP
扫码下载手机App
Android APK 下载
版本:v
App Store 下载
版本:v
TapTap PC 版
Windows 客户端下载
版本:v
三国志奇侠传
关注
三国志奇侠传
关注
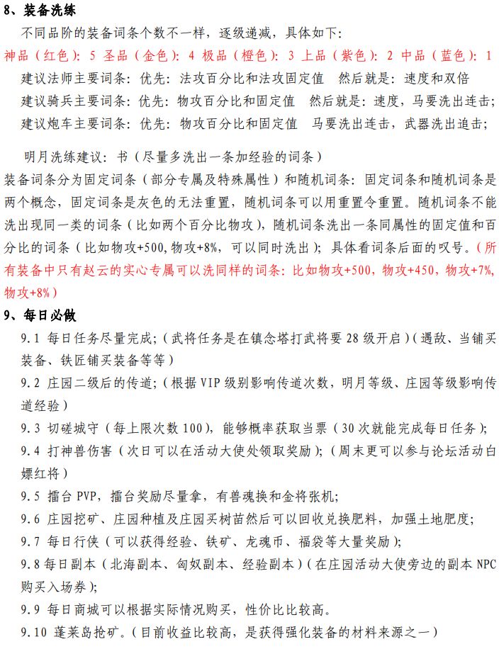
《三国志奇侠传》攻略(秦哥版)——装备洗练&每日必做
水獭菌
2022/04/28
927 浏览
攻略
在此感谢秦哥的攻略,大佬产出较早如有改动之处,欢迎大家指出~
1