首页
排行榜
发现
云游戏
PC 游戏
动态
发布
论坛
TapTap 制造
聚光灯 GameJam
开发者中心
创作者中心
下载手机 APP
扫码下载
Android APK 下载
版本:v
App Store 下载
版本:v
下载 PC 版
Windows 版下载
版本:v
下载 TapTap
TapTap 手机 APP
扫码下载手机App
Android APK 下载
版本:v
App Store 下载
版本:v
TapTap PC 版
Windows 客户端下载
版本:v
神仙道3天书阁
关注
神仙道3天书阁
关注
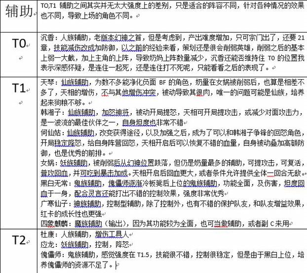
【天书阁】辅助类伙伴强度参考
2022/05/21
1464 浏览
求道攻略
小阁为大家带来天书阁作者夕洋大大的辅助强度排名和介绍,为尚不明确培养谁的小伙伴提供参考喔。t2,t3卡测试中出场很少,强度不确定,或许有很强的卡,但是没人玩,被忽略掉,不排除这种的可能。
3
2